Для студентов МГТУ им. Н.Э.Баумана по предмету Электротехника (ЭлТех)Лабораторная работа [Исследование линейных электрических цепей синусоидального тока]Лабораторная работа [Исследование линейных электрических цепей синусоидального тока]
2020-08-152020-08-15СтудИзба
Лабораторная работа: Лабораторная работа [Исследование линейных электрических цепей синусоидального тока]
Описание
В архиве [!Программа MathCad работает с любыми исходными данными!]:
- Отчет оформленный в Word (есть все схемы и расчеты, построены все необходимые графики);
- Программа WathCad, которая поможет с вычислениями и построением графиков, в ней так же понятно расписан ход вычислений (есть все формулы);
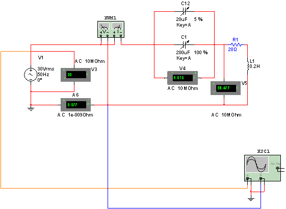
- Модели схем в Multisim;
- Методическое указание;


Характеристики лабораторной работы
Предмет
Учебное заведение
Семестр
Просмотров
900
Размер
30,84 Mb
Список файлов
Лаб-2Часть-1
Лаб-2Часть-2
Mathcad Document.xmcd
lab_3_rez_I.ms10
lab_3_rez_U.ms10
Чертеж.cdw