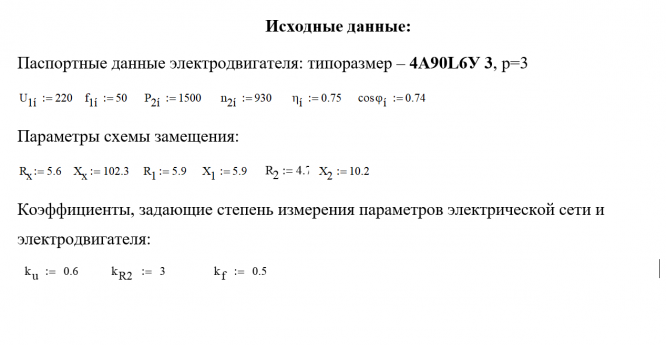
ДЗ 1: ДЗ1. В4. «Расчёт характеристик трехфазного асинхронного двигателя» (4A90L6У) вариант 4
-15%
Описание
Характеристики домашнего задания
Предмет
Учебное заведение
Семестр
Номер задания
Вариант
Просмотров
23
Качество
Идеальное компьютерное
Размер
4,42 Mb
Список файлов
ДЗ Леонтьев.docx
Комментарии
Нет комментариев
Стань первым, кто что-нибудь напишет!
МГТУ им. Н.Э.Баумана

















