Для студентов МГТУ им. Н.Э.Баумана по предмету Электротехника (ЭлТех)12 вариант - готовое ДЗ12 вариант - готовое ДЗ
5,0052
2017-12-282017-12-28СтудИзба
ДЗ 1: 12 вариант - готовое ДЗ вариант 12
Описание
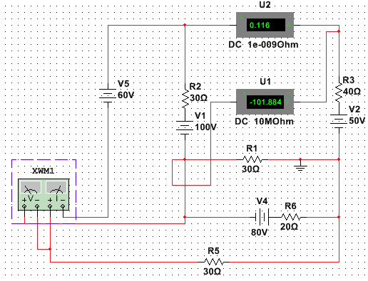
Выполнено в маткаде.
![]()

Характеристики домашнего задания
Предмет
Учебное заведение
Семестр
Номер задания
Вариант
Просмотров
2180
Качество
Идеальное компьютерное
Размер
54,91 Kb
Список файлов
12 вариант - готовое ДЗ
Maximka.xmcd
Прочти меня.txt
Снимок.PNG

Зарабатывай на студизбе! Просто выкладывай то, что так и так делаешь для своей учёбы: ДЗ, шпаргалки, решённые задачи и всё, что тебе пригодилось.
Начать зарабатывать
Начать зарабатывать