Для студентов НГТУ по предмету ЭлектроникаОперационные усилителиОперационные усилители
4,92523563
2022-08-012022-08-01СтудИзба
Лабораторная работа 2: Операционные усилители
Описание
Операционные усилители
Схемы
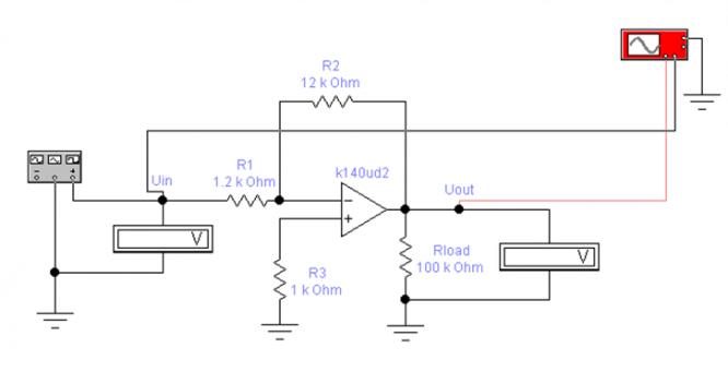
Инвертирующий ОУ (ИМУ)
Неинвертирующий масштабирующий усилитель

Логарифмический усилитель

Интегратор

Таблица измерений
Параметр | Идеальный ОУ | Реальный ОУ |
Коэффициент усиления (Ku) | Бесконечность | 30000 |
Входное сопротивление (RI), Ом | Бесконечность | 300000 |
Выходное сопротивление (RO), Ом | 0 | 100 |
Макс. выходное напряжение (VSW), В | Не более напряжения питающего источника | 10 |
Напряжение смещения нуля (VOS), В | 0 | 0.005 |
Входные токи (IBS), А | 0 | 7×10-7 |
Разность входных токов (IOS), А | 0 | 2×10-7 |
Скорость нарастания вых. напряжения (SR), В/с | Бесконечность | 200000 |
Графики (для всех вышеуказанных схем)
Пример
Инвертирующий ОУ (ИМУ)
Kyрасчёт | Kyэксп |
-3 | -2,99 |
Разность фаз составляет 180º.

U о вых теор= 150 В

Uвых | -9,94 | -9,69 | -4,87 | 4,97 | 10,12 | 10,13 |
Uвх | 4,88 | 3,23 | 1,62 | -1,5 | -3,81 | -4,82 |

Характеристики лабораторной работы
Предмет
Учебное заведение
Семестр
Номер задания
Просмотров
9
Качество
Идеальное компьютерное
Размер
786,02 Kb
Список файлов
Лабораторная работа №2 - Операционные усилители.docx

Вам все понравилось? Получите кэшбэк - 40 рублей на Ваш счёт при покупке. Поставьте оценку и напишите положительный комментарий к купленному файлу. После Вы получите деньги на ваш счет.