Для студентов НГТУ по предмету ЭлектроникаОперационные усилителиОперационные усилители
5,0051
2022-08-012022-08-01СтудИзба
Лабораторная работа 2: Операционные усилители
Описание
Операционные усилители
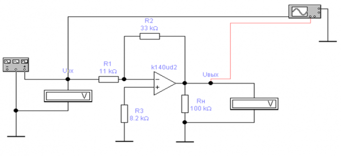
1. инвертирующий ОУ.- 1.1 Откройте файл OU_inv.ewb.
№ варианта | 1 |
Тип ОУ | K140УД2 |
R1, кОм | 11к |
R2, кОм | 33к |
R3, кОм | 8,2к |
- 1.2 Двойным щелчком мыши на изображении ОУ откройте список библиотек ОУ, выберите библиотеку - Default, модель ОУ – ideal. Нажав клавишу Edit откройте окно параметров для «идеального » ОУ и выпишите в столбец таблицы «Идеальный » ОУ EWB установленные значения следующих параметров:

Параметр | Идеальный ОУ | «Идеальный » ОУ EWB | Реальный ОУ |
Коэффициент усиления (А) | 30000 | ||
Входное сопротивление (RI) | 300000 | ||
Выходное сопротивление (RO) | 100 | ||
Макс. выходное напряжение (VSW) | 10 | ||
Напряжение смещения нуля (VOS) | 0,005 | ||
Входные токи (IBS) | 7е-07 | ||
Разность входных токов (IOS) | 2е-07 | ||
Скорость нарастания вых.напряжения (SR) | 200000 |
- 1.3 В столбец Идеальный ОУ внесите параметры идеального ОУ, соответствующие теории. Замените “идеальный” ОУ на ОУ из таблицы в соответствии с номером варианта. Запишите параметры этого ОУ в столбец таблицы «Реальный ОУ » .
- 1.4 Подайте на вход инвертирующего ОУ с функционального генератора синусоидальное напряжение амплитудой 5 мВ, f=1 кГц .
- Определите разность фаз между входным и выходным напряжением.
ΔΦ=9,9012(mV)
- 1.5 Определите расчетный и экспериментальный коэффициенты усиления:
-
- 1.6 Подключите канал А осциллографа к клемме «минус » ОУ и зарисуйте осциллограмму U-(t). Почему напряжение на клемме минус в данной схеме называют напряжением эквипотенциального нуля?
- 1.7 Измерьте постоянную составляющую выходного напряжения Uo вых эксп. Для этого подключите вход инвертирующего усилителя к корпусу, переключите выходной вольтметр в режим измерения постоянного сигнала (DC) и зафиксируйте выходное напряжение Uo вых эксп=13,6(mV). Снова переведите вольтметр в режим АС, используя значение напряжения смещения Uсм (см. таблицу) и теоретическое значение коэффициента усиления вычислите постоянную составляющую выходного напряжения U o вых.теор
-
1.8 Подключите вход инвертирующего усилителя к функциональному генератору. Подайте на вход схемы двухполярное пилообразное напряжение частотой 1Гц и амплитудой согласно варианту:
Постройте график

- При каком значении Uвх начинается искажение формы выходного сигнала ?
- Искажается ли при этом форма напряжения U- ?
-В каком случае напряжением U- можно пренебречь ?
- 1.9 Подайте на вход схемы синусоидальное напряжение амплитудой 5 мВ. Постройте зависимость выходного напряжения от частоты
2. Неинвертирующий ОУ
- 2.1 Откройте файл neinv.ewb. Значения R1, R2, тип ОУ ранее заданы.
- 2.2 Подайте на вход ОУ с функционального генератора синусоидальное напряжение амплитудой 5 мВ, f=1 кГц . Зарисуйте на одном графике осциллограммы входного и выходного напряжений.
- 2.3 Подключите канал А осциллографа к клемме «минус » ОУ и зарисуйте осциллограмму U-(t). Напишите почему этот график совпадает со входным сигналом
- 2.4 Подайте на вход схемы синусоидальное напряжение амплитудой 5 мВ. Постройте зависимость выходного напряжения от частоты
- 2.5 Подключите вход неинвертирующего усилителя к функциональному генератору. Подайте на вход схемы двухполярное пилообразное напряжение частотой 1Гц и амплитудой согласно
3. Логарифмический усилитель
- 3.1 Откройте файл log.ewb. (для всех вариантов R=10 кОм)
- 3.2 Подайте на вход схемы с функционального генератора однополярный пилообразный сигнал: freguency 1 Гц; duty cycle 50%; amplitude=2V, Offset=2 V)
Установите на осциллографе развертку 0.1сек/дел;
Установите чувствительность канала А - 2 В/дел;
Установите чувствительность канала В - 50 мВ/дел.
- 3.3 Включите схему и, дождавшись установившегося значения, зарисуйте осциллограммы Uвх и Uвых.
- 3.4 Используя курсор 1 и левое информационное табло снимите характеристику Uвых=f(Uвх) и данные занесите в таблицу.
4. Интегратор
Откройте файл integrator.ewb.(для всех вариантов R1=10 кОм)
Подайте на вход двуполярные прямоугольные импульсы амплитудой 5 В и частотой 1 кГц (R1=10 кОм, С=10 нФ).Дождавшись установившегося значения, зарисуйте Uвх и Uвых. Определите амплитуду выходного сигнала и рассчитайте скорость нарастания выходного напряжения для различных значений R1 и C. Результаты экспериментов з
Характеристики лабораторной работы
Предмет
Учебное заведение
Семестр
Номер задания
Просмотров
25
Качество
Идеальное компьютерное
Размер
804 Kb
Список файлов
Лабораторная работа №2 - Операционные усилители.doc

Вам все понравилось? Получите кэшбэк - 40 рублей на Ваш счёт при покупке. Поставьте оценку и напишите положительный комментарий к купленному файлу. После Вы получите деньги на ваш счет.