Для студентов МГТУ им. Н.Э.Баумана по предмету ЭлектроникаУсилители низких частотУсилители низких частот
5,0051
2022-04-112024-10-08СтудИзба
Лабораторная работа 4: Усилители низких частот
Описание
Цель работы: изучение физических процессов, происходящих в усилителе на биполярном транзисторе с резисторно-конденсаторной связью, исследование амплитудных и амплитудно-частотных характери-стик усилителя, влияние элементов схемы и цепей коррекции на харак-теристики.
Порядок выполнения работы.
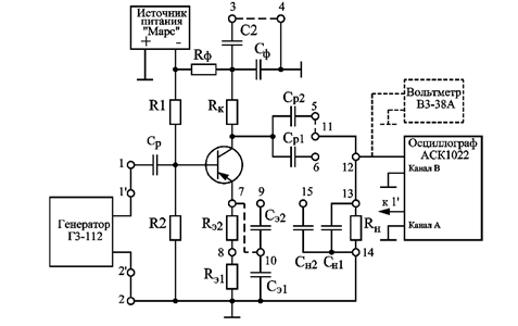
Для выполнения работы нам потребуется усилитель, смонтированный на лабораторном макете (рис.1).
Параметры данного макета:
R1 = 27 кОм С3 = Сф = 60 нф
R2 = 4 кОм С4 = Ср2 = 1 мкф
R3 = Rф = 2,2 кОм С5 = Ср1 = 0,01 мкф
R4 = Rк = 1,1 кОм С6 = Сэ2 = 15 нф
R5 = Rэ1 = 510 Ом С7 = Сэ1 = 500 мкф
R6 = Rэ2 = 33 Ом С8 = Сн1 = 750 пф
R7 = Rн = 2 кОм С9 = Сн2 = 0,01 мкфХарактеристики лабораторной работы
Предмет
Учебное заведение
Номер задания
Просмотров
18
Размер
1,15 Mb
Список файлов
ЛР4 эимпт.docx