Для студентов по предмету Электроэнергетические системы и сетиРасчет паротурбинной тепловой электрической станцииРасчет паротурбинной тепловой электрической станции
5,0053326
2025-05-132025-05-13СтудИзба
Курсовая работа: Расчет паротурбинной тепловой электрической станции
Описание
ИСХОДНЫЕ ДАННЫЕ ДЛЯ РАСЧЁТА
Р = 4,0 МПа и t = 500 °С - начальные параметры пара;
Nэл = 130 МВт – электрическая нагрузка;
Qрот = 254 МВт - отопительная нагрузка;
tпс/tос =150/48 °С - температура сетевой воды;
Dп1 = 170 т/ч - расход пара на производство ;
Рп1 = 0,9 МПа - давление пара в производственном отборе 1;
Dп2 = 140 т/ч - расход пара на производство 2;
Рп2 = 0,6 МПа - давление пара в производственном отборе 2;
Gгвс =110 т/ч - расход горячей воды;
Qв = 15,1 МВт - расход теплоты на вентиляцию;
Рот = 0,12 МПа - давление пара на теплофикацию;
Рк = 0,004 МПа - давление пара в конденсаторе
Подогреватель высокого давления 1 (ПВД1): Рв = 0,575 МПа - давление пара в первом нерегулируемом отборе;
Подогреватель низкого давления (ПНД): Рд = 0,01 МПа - давление пара во втором нерегулируемом отборе.
Вид топлива -газ 2:
СО2 = 1,2; СН4 = 91,9; С2Н6 = 2,1; С3Н8 = 1,3; С4Н10 = 0,4; С5Н12 = 0,1
N2 = 3,0
Место расположения – Владивосток:
-4,8 °С; -25°С -16°С, Z = 201 сут.
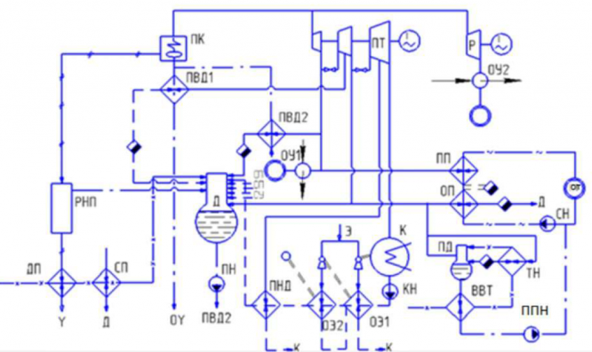
Расчёт ведётся для тепловой схемы ТЭС на средние параметры пара, представленной на рисунке 1.
![]()
Р = 4,0 МПа и t = 500 °С - начальные параметры пара;
Nэл = 130 МВт – электрическая нагрузка;
Qрот = 254 МВт - отопительная нагрузка;
tпс/tос =150/48 °С - температура сетевой воды;
Dп1 = 170 т/ч - расход пара на производство ;
Рп1 = 0,9 МПа - давление пара в производственном отборе 1;
Dп2 = 140 т/ч - расход пара на производство 2;
Рп2 = 0,6 МПа - давление пара в производственном отборе 2;
Gгвс =110 т/ч - расход горячей воды;
Qв = 15,1 МВт - расход теплоты на вентиляцию;
Рот = 0,12 МПа - давление пара на теплофикацию;
Рк = 0,004 МПа - давление пара в конденсаторе
Подогреватель высокого давления 1 (ПВД1): Рв = 0,575 МПа - давление пара в первом нерегулируемом отборе;
Подогреватель низкого давления (ПНД): Рд = 0,01 МПа - давление пара во втором нерегулируемом отборе.
Вид топлива -газ 2:
СО2 = 1,2; СН4 = 91,9; С2Н6 = 2,1; С3Н8 = 1,3; С4Н10 = 0,4; С5Н12 = 0,1
N2 = 3,0
Место расположения – Владивосток:
-4,8 °С; -25°С -16°С, Z = 201 сут.
Расчёт ведётся для тепловой схемы ТЭС на средние параметры пара, представленной на рисунке 1.

Характеристики курсовой работы
Просмотров
1
Качество
Идеальное компьютерное
Размер
2,22 Mb
Список файлов
02_266102_bayrakov_3docx_74fa2ee91a0991276fbee901830288f2.docx

Если нужен другой вариант работы или отдельная задача из любой работы, пишите в комментарии