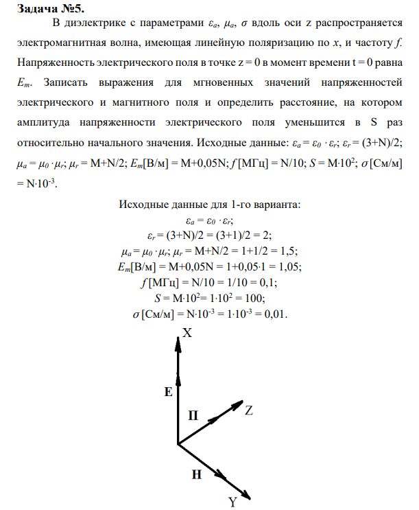
Для студентов МГТУ им. Н.Э.Баумана по предмету Электродинамика и распространение радиоволн (ЭД и РРВ)Домашнее заданиеДомашнее задание
5,0051
2023-03-152023-03-15СтудИзба
ДЗ 1: Домашнее задание вариант 1
Описание
При покупке Вы можете получить подарок 20 руб.
Зачтено на максимальный балл!!!
Идеальное качество файлов, документов 💥 💥 💥
Не только копировать, а нужно понимать!
Характеристики домашнего задания
Учебное заведение
Семестр
Номер задания
Вариант
Программы
Просмотров
43
Качество
Идеальное компьютерное
Размер
714,11 Kb
Список файлов
ЭД и РРВ_Дз1_Вар1.pdf

Ваше удовлетворение является нашим приоритетом. Вставьте 5 звезд и позитивные комментарии сразу дам Вам подарок. Благодарю за использование моей службы!!