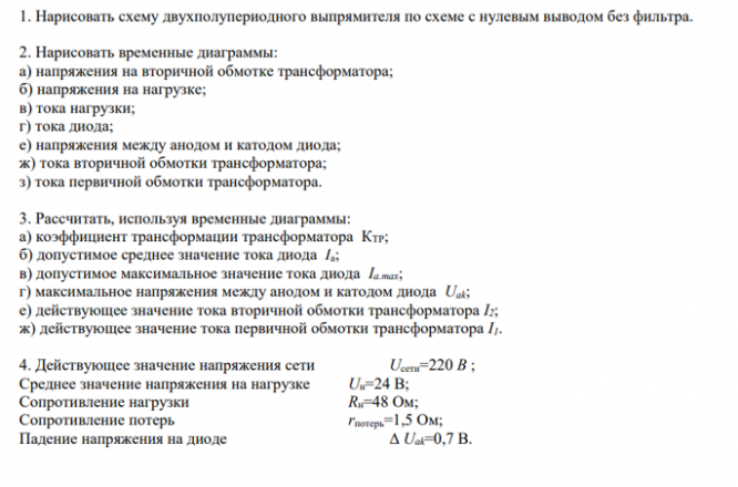
Для студентов ИДДО НИУ «МЭИ» по предмету ДругиеНарисовать схему двухполупериодного выпрямителя по схеме с нулевым выводом без фильтра.Нарисовать схему двухполупериодного выпрямителя по схеме с нулевым выводом без фильтра.
5,0051
2025-04-132025-04-13СтудИзба
Нарисовать схему двухполупериодного выпрямителя по схеме с нулевым выводом без фильтра.
Задача: Нарисовать схему двухполупериодного выпрямителя по схеме с нулевым выводом без фильтра.
Описание
Задание сдано на оценку 5.
Сами задания:
Показать/скрыть дополнительное описание
Сами задания:

Нарисовать схему двухполупериодного выпрямителя по схеме с нулевым выводом без фильтра..
Характеристики решённой задачи
Предмет
Учебное заведение
Программы
Просмотров
10
Качество
Идеальное компьютерное
Размер
120,05 Kb
Список файлов
Задание КМ2.docx
Алёна Руденко