Для студентов НИУ ИТМО по предмету Дополнительные главы высшей математикиПостроить ряд Тейлора данной функции в окрестности точки, используя стандартные разложения Маклорена основных элементарных функцийПостроить ряд Тейлора данной функции в окрестности точки, используя стандартные разложения Маклорена основных элементарных функций
5,0054
2025-02-212025-07-17СтудИзба
Построить ряд Тейлора данной функции в окрестности точки, используя стандартные разложения Маклорена основных элементарных функций
Описание
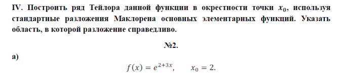
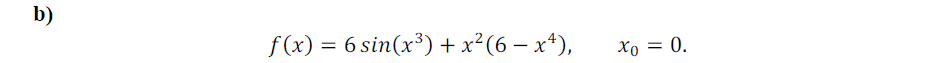
IV. Построить ряд Тейлора данной функции в окрестности точки , используя стандартные разложения Маклорена основных элементарных функций. Указать область, в которой разложение справедливо.
![]()


Характеристики решённой задачи
Учебное заведение
Семестр
Номер задания
Вариант
Программы
Теги
Просмотров
6
Качество
Идеальное компьютерное
Размер
68,28 Kb
Список файлов
Задача №4 (вариант №2).pdf