Для студентов МГТУ им. Н.Э.Баумана по предмету Дискретная математикаМножества, бинарные отношенияМножества, бинарные отношения
5,0051
2025-02-012025-02-01СтудИзба
Дискретная математика ДЗ 1 ИУ7 3 семестр первые две задачи 8 вариант
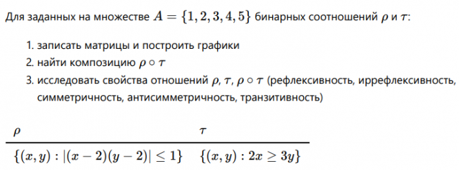
ДЗ 1, 2: Множества, бинарные отношения вариант 8
Описание
Характеристики домашнего задания
Предмет
Учебное заведение
Семестр
Вариант
Теги
Просмотров
22
Качество
Идеальное компьютерное
Размер
517,82 Kb
Преподаватели
Список файлов
dz1_var8.pdf
МГТУ им. Н.Э.Баумана



















