Для студентов МГТУ им. Н.Э.Баумана по предмету Дискретная математика2022г. Алгебраические системы. ДЗ1. Вариант 22022г. Алгебраические системы. ДЗ1. Вариант 2
5,0058
2022-10-062022-10-06СтудИзба
ДЗ 1: 2022г. Алгебраические системы. ДЗ1. Вариант 2 вариант 2
Описание
Домашнее задание № 1
по курсу «Дискретная математика »
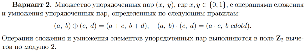
Вариант 2
Проверив аксиомы, установить, является ли заданная алгебра с двумя бинарными операциями полукольцом или кольцом. При этом:
а) Для полукольца (не являющегося кольцом), проверить, является ли полукольцо Коммутативным? Идемпотентным? Замкнутым?
б) Для кольца проверить, есть ли в нем делители нуля? является ли кольцо полем?
При решении задачи No 2 использовать результаты, полученные при решении задачи No 1 Домашнего задания.
Символом О в условии задачи обозначен нейтральный элемент по сложению алгебры, над которой выполняются операции над элементами матриц или упорядоченных пар.
Файлы условия, демо
Характеристики домашнего задания
Предмет
Учебное заведение
Номер задания
Вариант
Программы
Просмотров
284
Качество
Идеальное компьютерное
Размер
193,9 Kb
Список файлов
Дискра_ДЗ1_Вариант2.docx
МГТУ им. Н.Э.Баумана



















