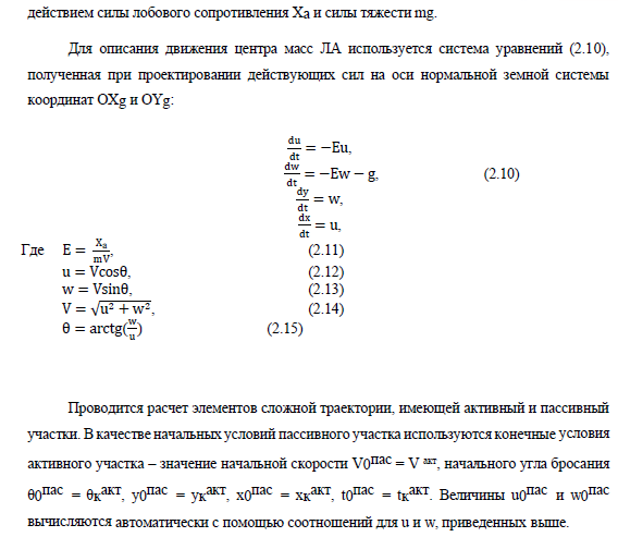
Для студентов МГТУ им. Н.Э.Баумана по предмету Динамика полётаОтчет по лабораторным работам №1-4 (вариант №6)Отчет по лабораторным работам №1-4 (вариант №6)
5,0052
2020-10-082020-10-08СтудИзба
Лабораторная работа: Отчет по лабораторным работам №1-4 (вариант №6) вариант 6
Описание
Характеристики лабораторной работы
Предмет
Учебное заведение
Семестр
Вариант
Просмотров
66
Размер
819,88 Kb
Список файлов
Отчет по лабораторным работам №1-4 (вариант №6).pdf

НОВИНКА: отчеты по практикам! Поиск - по названию предприятия в тэге. База учебных материалов МГТУ им. Н.Э. Баумана в формате pdf, оригиналы файлов отсутствуют (если иное не оговорено в описании). Вопросы задавайте ДО покупки в комментариях под файлами.