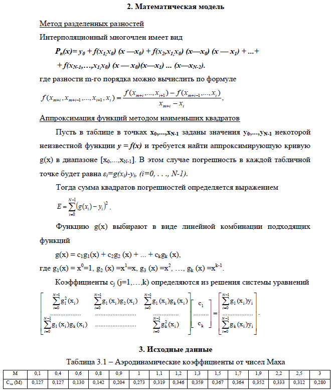
Для студентов МГТУ им. Н.Э.Баумана по предмету Динамика полётаСамостоятельная работа №2 "Составление программы аппроксимации коэффициента силы лобового сопротивления, заданного таблично" (вариант №1)Самостоятельная работа №2 "Составление программы аппроксимации коэффициента силы лобового сопротивления, заданного таблично" (вариант №1)
4,8858670
2021-03-042021-03-04СтудИзба
Самостоятельная работа №2 "Составление программы аппроксимации коэффициента силы лобового сопротивления, заданного таблично" (вариант №1)
Описание
Характеристики домашнего задания
Предмет
Учебное заведение
Семестр
Номер задания
Вариант
Просмотров
7
Размер
739,02 Kb
Список файлов
Самостоятельная работа №2 (вариант №1).pdf

НОВИНКА: отчеты по практикам! Поиск - по названию предприятия в тэге. База учебных материалов МГТУ им. Н.Э. Баумана в формате pdf, оригиналы файлов отсутствуют (если иное не оговорено в описании). Вопросы задавайте ДО покупки в комментариях под файлами.