Для студентов МГТУ им. Н.Э.Баумана по предмету Детали машин (ДМ)Расчет цилиндрической прямозубой передачиРасчет цилиндрической прямозубой передачи
2022-10-082022-10-08СтудИзба
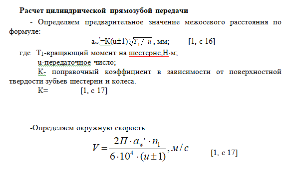
Лекции: Расчет цилиндрической прямозубой передачи
Описание

Характеристики лекций
Тип
Предмет
Учебное заведение
Семестр
Программы
Просмотров
23
Качество
Идеальное компьютерное
Размер
66,5 Kb
Список файлов

Вам все понравилось? Получите кэшбэк - 40 рублей на Ваш счёт при покупке. Поставьте оценку и напишите положительный комментарий к купленному файлу. После Вы получите деньги на ваш счет.