Для студентов МГТУ им. Н.Э.Баумана по предмету Детали машин (ДМ)Расчет передачиРасчет передачи
5,0052
2021-10-042021-10-04СтудИзба
ДЗ П-16: Расчет передачи вариант 7
Описание
ДЗ №2.
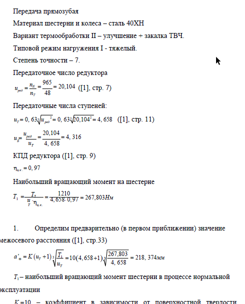
![]()

Характеристики домашнего задания
Предмет
Учебное заведение
Семестр
Номер задания
Вариант
Теги
Просмотров
37
Качество
Идеальное компьютерное
Размер
510,66 Kb
Список файлов
Вариант 7 П-16 ДЗ2.pdf
Комментарии
Нет комментариев
Стань первым, кто что-нибудь напишет!
МГТУ им. Н.Э.Баумана
vk_134229893



















