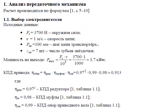
Для студентов МГТУ им. Н.Э.Баумана по предмету Детали машин (ДМ)Привод цепного транспортера (задание №1078)Привод цепного транспортера (задание №1078)
4,8858694
2021-03-092021-03-09СтудИзба
Курсовая работа ДМ: Привод цепного транспортера (задание №1078) вариант 1078
Описание
Характеристики курсовой работы
Предмет
Учебное заведение
Семестр
Номер задания
Вариант
Просмотров
25
Размер
1,37 Mb
Список файлов
Привод цепного транспортера (задание №1078)
Вал приводной - СБ.pdf
Мотор-редуктор - Общий вид.pdf
Мотор-редуктор - СБ.pdf
Муфта упруго-предохранительная - СБ.pdf
Привод цепного транспортера - СБ.pdf
РПЗ.pdf
Спецификация.pdf

НОВИНКА: отчеты по практикам! Поиск - по названию предприятия в тэге. База учебных материалов МГТУ им. Н.Э. Баумана в формате pdf, оригиналы файлов отсутствуют (если иное не оговорено в описании). Вопросы задавайте ДО покупки в комментариях под файлами.