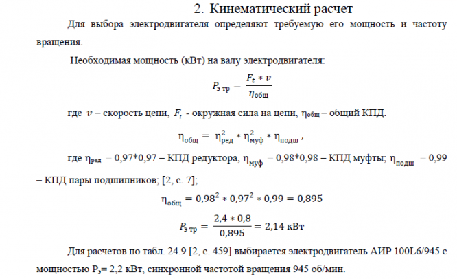
Для студентов МГТУ им. Н.Э.Баумана по предмету Детали машин (ДМ)Привод цепного транспортера (задание №1072)Привод цепного транспортера (задание №1072)
4,8858699
2021-02-212021-02-21СтудИзба
Курсовая работа ДМ: Привод цепного транспортера (задание №1072) вариант 1072
Описание
Характеристики курсовой работы
Предмет
Учебное заведение
Семестр
Номер задания
Вариант
Просмотров
64
Размер
1,45 Mb
Список файлов
Привод цепного транспортера (задание №1072)
Вал приводной.pdf
Вал тихоходный.pdf
Колесо зубчатое.pdf
Муфта.pdf
Привод цепного транспортера.pdf
РПЗ.pdf
Редуктор соосный 2.pdf
Редуктор соосный.pdf

НОВИНКА: отчеты по практикам! Поиск - по названию предприятия в тэге. База учебных материалов МГТУ им. Н.Э. Баумана в формате pdf, оригиналы файлов отсутствуют (если иное не оговорено в описании). Вопросы задавайте ДО покупки в комментариях под файлами.