Для студентов МГТУ им. Н.Э.Баумана по предмету Численные методыРК2РК2
4,985377
2025-05-262025-05-26СтудИзба
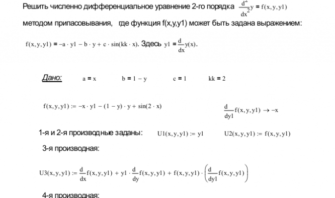
Задача 2: РК2 вариант 1
Описание
Характеристики решённой задачи
Предмет
Учебное заведение
Семестр
Номер задания
Вариант
Программы
Просмотров
3
Качество
Идеальное компьютерное
Размер
1,1 Mb
Преподаватели
Список файлов
чм рк2 вар 1 абм.pdf
ЧМ РК2 ВАР1.pdf
РК2 Вар№1 числовуха.xmcd

pokupaite moi raboti i vsyo budet good