Для студентов МГТУ им. Н.Э.Баумана по предмету Численные методыРешение смешанной задачи для нестационарного одномерного уравнения теплопроводности методом Кранка-НиколсонаРешение смешанной задачи для нестационарного одномерного уравнения теплопроводности методом Кранка-Николсона
2016-11-222016-11-22СтудИзба
Лабораторная работа: Решение смешанной задачи для нестационарного одномерного уравнения теплопроводности методом Кранка-Николсона
Описание
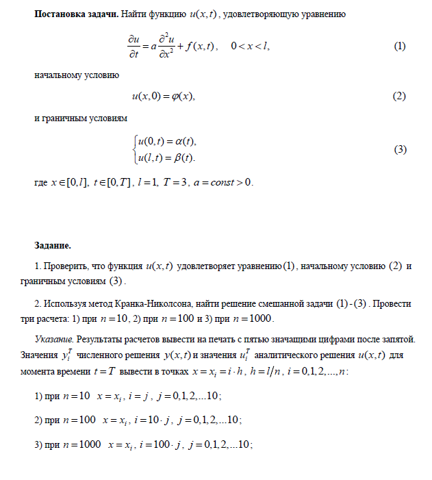
Решение смешанной задачи для нестационарного одномерного уравнения теплопроводности методом Кранка-Николсона ![]()
Характеристики лабораторной работы
Предмет
Учебное заведение
Семестр
Просмотров
362
Качество
Идеальное компьютерное
Размер
230,44 Kb
Список файлов
Решение смешанной задачи для нестационарного одномерного уравнения теплопроводности методом Кранка-Николсона
Project2.dpr

Вам все понравилось? Получите кэшбэк - 40 рублей на Ваш счёт при покупке. Поставьте оценку и напишите положительный комментарий к купленному файлу. После Вы получите деньги на ваш счет.