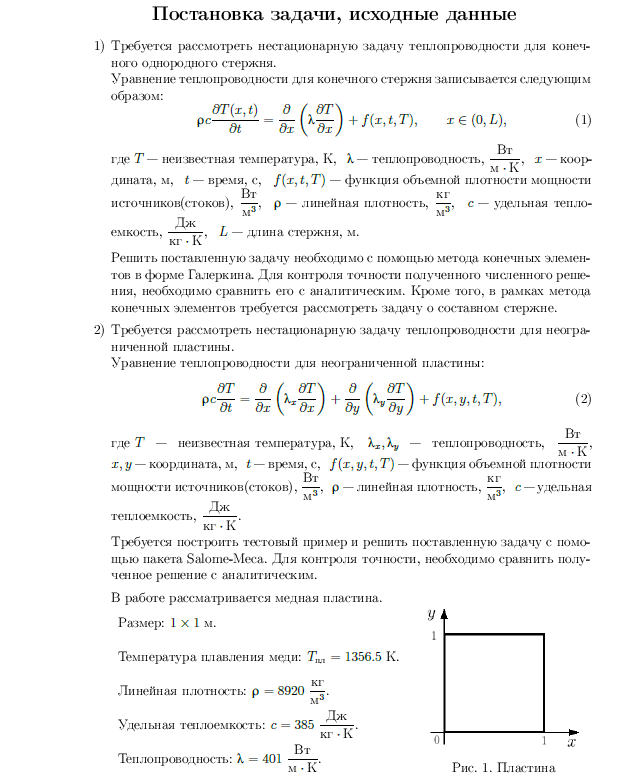
Для студентов МГТУ им. Н.Э.Баумана по предмету Численные методы для уравнений математической физикиРешение задач теплопроводности методом конечных элементов и с помощью пакета Salome-MecaРешение задач теплопроводности методом конечных элементов и с помощью пакета Salome-Meca
4,8858668
2021-03-182021-03-18СтудИзба
Курсовая работа: Решение задач теплопроводности методом конечных элементов и с помощью пакета Salome-Meca
Описание
Характеристики курсовой работы
Учебное заведение
Семестр
Просмотров
16
Размер
1,71 Mb
Список файлов
Решение задач теплопроводности методом конечных элементов.pdf

НОВИНКА: отчеты по практикам! Поиск - по названию предприятия в тэге. База учебных материалов МГТУ им. Н.Э. Баумана в формате pdf, оригиналы файлов отсутствуют (если иное не оговорено в описании). Вопросы задавайте ДО покупки в комментариях под файлами.