Для студентов МГТУ им. Н.Э.Баумана по предмету Безопасность жизнедеятельности (БЖД и ГРОБ или ОБЖ)Домашнее задание №2 "Токсичное вещество бромоводород"Домашнее задание №2 "Токсичное вещество бромоводород"
4,8858673
2020-09-242020-09-24СтудИзба
ДЗ: Домашнее задание №2 "Токсичное вещество бромоводород"
Описание
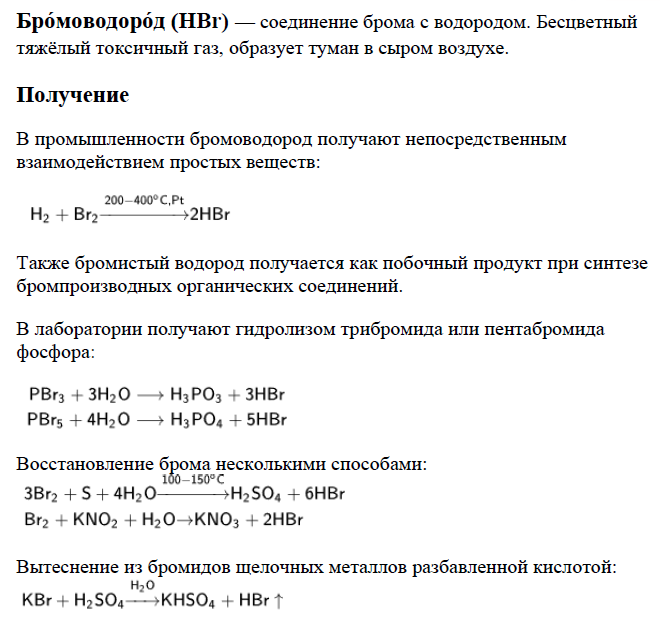
Фрагмент файла:
![]()

Характеристики домашнего задания
Учебное заведение
Семестр
Просмотров
38
Размер
288,23 Kb
Список файлов
Домашнее задание №2 Токсичное вещество бромоводород.pdf

НОВИНКА: отчеты по практикам! Поиск - по названию предприятия в тэге. База учебных материалов МГТУ им. Н.Э. Баумана в формате pdf, оригиналы файлов отсутствуют (если иное не оговорено в описании). Вопросы задавайте ДО покупки в комментариях под файлами.