186415 (746390), страница 2
Текст из файла (страница 2)
Поскольку современные индоевропейские языки возникли путем разветвления и умножения, поскольку древнейший звуковой состав был простым, а структура корня и слова — однотипной, постольку возможно его восстановление — на основе наблюдений над всеми древнейшими индоевропейскими языками.
Задача компаративистики, по Шлейхеру, как раз и состоит в том, чтобы восстанавливать проформы на основе сохранившихся остатков индоевропейского праязыка в древних индоевропейских языках. Форму, которая в действительности не встречается, а только предполагается, Шлейхер обозначал звездочкой. Так, слово со значением отец засвидетельствовано в таких формах: санскр. pita, лат. pater, готск. fadar, др. - исл. factir. Исходя из этого общей формой могла бы быть форма pate или pater. Но Шлейхера такой эмпиризм не удовлетворяет: он восстанавливает идеальную проформу. Поскольку в индоевропейском языке предполагалось три гласных (a, i, и), а именительный падеж имени имел показатель -s, постольку идеальная проформа должна быть представлена как *patars, хотя это и противоречит реальным фактам индоевропейских языков.
Поэтому значение работ Шлейхера не в конкретных реконструкция, а в создании методики реконструкции, требовавшей восстановления идеальной проформы. «У естествоиспытателей, — подчеркивал подчеркнул Дельбрюк, - построенный тип праязыка есть не что иное, как формула, служащая для выражения изменяющихся мнений ученых о размерах и свойствах языкового материала, которые вынесли для себя отдельные языки из своего общего праязыка». Заметим, кстати, что четырехэлементный анализ Марра также был построен на допущении общих формул артикуляционного строения слогов первичных корней во всех языках мира и независимости звукового строя от семантики. Особенность таких построений состоит в том, что приемы моделирования разрабатываются не на основе реальных моделей языка, а на искусственных, идеализированных формулах исследователя. Шлейхер, — можно научиться осознанию того, что для науки имеет значение только факт, установленный при помощи надежного, строго объективного наблюдения, и основанный на таком факте правильный вывод».
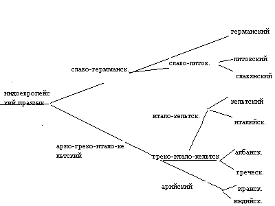
Шлейхур говорит, что языки, возникшие первыми из праязыка, можно называть языками-основами; почти каждый из них дифференцируется в языки, а отдельные языки могут далее распадаться на диалекты, я а диалекты – на поддиалекты. Эти диалекты и поддиалекты с течением времени настолько обособляются, что превращаются в отдельные языки, которые, в свою очередь, дробятся на диалекты и языки. При таком процессе дифференциации языков Шлейхер полностью исключает возможность перекрёстного скрещивания языков и диалектов.
На основе родословного древа Шлейхер делает следующие выводы: а) Языки, относящиеся к одной и той же ветви родословного древа, во всех отношениях ближе друг к другу, чем к языкам других ветвей; у языков же, относящихся к разным ветвям родословного древа, общими могут быть только такие черты, которые уже существовали в праязыке; б) чем восточнее живей индоевропейский народ, тем на более древнем уровне остался его язык, и чем западнее, тем менее древних черт и долее новообразований он содержит. Оба эти вывода не выдерживали критики с точки зрения реальных фактов индоевропейских языков. Во-первых, потому, что одинаковые фонетические процессы захватывали языки, принадлежащие к разным ветвям родословного древа, во-вторых, в восточном древнеиндийском языке, санскрите, который считался эталоном праязыка, наряду с архаическими чертами обнаруживается немало специфических новообразований. Кроме того, факты показывают, что индоевропейские языки уже в глубокой древности вступали в контакты между собой, а не были отделены друг от друга.
Вывод.
Шлейхер был великим языковедом, который определил пути дальнейшего развития языкознания. Его достижения касаются многих сторон и характеристик языка. Прежде всего сохраняется ценность его рассмотрения языка в тесной связи с мышлением. Далее, Шлейхер первым из языковедов поставил вопрос о законах развития языка. Он полагал, что языкознание должно на основе точного наблюдения над языком и языками устанавливать законы языкового развития. Также он поставил и частично решил проблему восстановления индоевропейского праязыка и проследил его развитие в каждом из ответвлений. И, наконец, выдвинув мнлжество научных положений, идеи Шлейхера оказали влияние на компаративистов следующего поколения – младограмматиков, с приходом которых, европейское языкознание вступило в новый этап.
Используемая литература:
-
Березин Ф. М. История лингвистических учений. М.: Высш. Шк.,1975
-
Кондрашов Н. А. История лингвистических учений. М.: Просвещение, 1979
3. Десницкая А. В. Вопросы изучения родства индоевропейских языков..
М.—Л., 1955.
4. Меие А. Введение в сравнительное изучение индоевропейских языков.
М.—Л., 1938
-
Алпатов В. М. История лингвистических учений. М.: Прсвешение, 1979
Министерство общего профессионального
Ростовский Государственный Педагогический
Университет
Лингвистический Институт
Переводческое Отделение
Реферат
по предмету история языкознания
на тему «Натурализм в языкознании:
А. Шлейхер»
Выполнила студентка
2 курса, 23 группы
Новикова Юлия
проверила Боева Н. Б.
Ростов-на-Дону
2001 г.















