184276 (743997), страница 5
Текст из файла (страница 5)
Одной из основных проблем внешней торговли является несколько искаженная по сравнению с другими развитыми странами структура экспортно-импортных потоков торгового баланса. Основные составляющие товарной структуры внешней торговли, которые почти не изменились в течении восемь лет, приведены в табл.4.1. [8, с.22]
Таблица 4.1. Структуры внешней торговли Украины 1994-1999гг.
| Товарная группа | Экспорт | Импорт |
| Минеральные продукты | 9% | 51% |
| Машины, оборудование и механизмы | 9% | 15% |
| Продукция химической и связанных с ней отраслей | 11% | 7% |
| Неблагородные металлы и изделия | 40% | 4% |
За последние годы в структуре экспорта увеличивается удельный вес сырьевой группы товаров (до 40%), а в импорте преобладает продукция конечного потребительского назначения. Кроме того, более 50% общего импорта Украины составляет ввоз большого количества минерального топлива, нефти и продуктов ее переработки. Следовательно, сегодня Украина, при отсутствии развитых экспортирующих производств, интегрирует мировой хозяйственный рынок как страна, поставляющая сырье, а не конечные продукты потребления. [8, с.22]
Что касается государственного регулирования внешнеэкономической деятельности, то здесь следует сократить перечень экспортных и бартерных контрактов, которые должны регистрироваться в Министерстве внешнеэкономических связей и торговли Украины, а также отменить квотирование и лицензирование экспорта. Целесообразно изменить нормы украинского законодательства, регулирующие открытие и использование банковских счетов иностранными инвесторами и физическими лицами в украинских банках, что гарантировало бы упрощение процедуры открытия и использования таких счетов в национальной и иностранных валютах.
Кроме отмеченных направлений совершенствования правового обеспечения государственного регулирования в экономической сфере, следует разработать и внедрить соответствующую концепцию развития и совершенствования законодательства, которое будет регулировать отношения в экономической сфере и ее отдельных отраслях. Кроме этого, нужно также разработать такую структуру законодательства, которая бы содержала законы и подзаконные нормативно-правовые акты, отличалась логической последовательностью принятия таких актов и их согласованностью в рамках не только определенной отрасли законодательства, но и законодательства в целом.
ЗАКЛЮЧЕНИЕ
Государственное регулирование представляет собой форму целенаправленного воздействия государства на экономику для обеспечения и поддержания ее функционирования в заданном режиме, изменения и развития экономических отношений и взаимосвязей.
Вмешательство государства в экономику осуществляется только в той степени, в которой требуется в целях поддержания устойчивости макроэкономического равновесия, эффективной конкурентной среды, а также для контроля над теми рынками, на которых условие свободной конкуренции не осуществимы.
Государственное регулирование экономики осуществляется при помощи правовых, административных, экономических, а также прямых и косвенных методов.
Тенденции рынка и возникающие диспропорции в экономике являются важнейшими предпосылками для проведения государством стабилизационных мероприятий.
Разработка стабилизационных программ и антикризисных концепций должна осуществляться на основе анализа специфики структуры народного хозяйства, макроэкономического прогнозирования при регулировании со стороны государства, зоны вмешательства которого в экономику должны быть четко определены.
Основными направлениями совершенствования государственного регулирования экономики Украины являются: преодоление имеющихся деформаций рыночных отношений, завершение формирования рыночной инфраструктуры; создание экономических, политических и социальных предпосылок реализации конкурентных преимуществ украинской экономики; усиление внимания государства развитию социальной сферы.
СПИСОК ЛИТЕРАТУРЫ
-
Божня Д., Волынский Г. Государственное регулирование переходных процессов. // Экономика Украины. – 1999. - №5.
-
Гальчинский А. Восстановить дееспособность государства. // Экономика Укрианы. – 2000. - №8.
-
Государственное регулирование экономики в условиях рынка. // Экономика и управление в зарубежных странах, 2000, №5-6.
-
Долишний М., Корозид М. Модели государственного регулирования в рыночной экономике. // Экономика Украины, 1999, №6.
-
Лукинов И. Методы и средства государственного регулирования экономики переходного периода. // Экономика Украины, 1999, №5.
-
Сатановская Е. Роль государства в регулировании экономических отношений. // Экономика Украины, 1999, №11.
-
Терещенко О. Государственное содействие реструктуризации и санакции предприятия. // Экономика Украины, 1998, №2.
-
Узлюк Т. Проблемы государственного регулирования внешнеэкономического сектора в Украине. // Персонал, 1999, №5.
-
Чередниченко В. Проблемы формирования системы государственного управления экономикой Украины. // Экономист, 200, №6.
-
Шишков Ю. Экономическая роль государства в современном мире. // Экономист, 1999, №1.
-
Экономическая теория (политэкономия): Учебник / Под общей ред. акад. В.И. Видятина, акад. Г.П. Журавлевой. – М.: ИНФРА-М, 1997. – 560с.
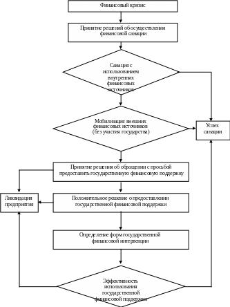
Приложение 1.
ДА ДА
НЕТ НЕТ
ДА
НЕТ
ДА
НЕТ
ДА
Рис.1. Формы и методы финансовой поддержки санации предприятия
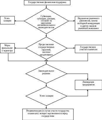
Приложение 2.
ДА
НЕТ
ДА
НЕТ
НЕТ
НЕТ ДА
ДА
НЕТ ДА
Рис. 2. Финансовое участие государства в санации приватизированных предприятия














