150967 (732869), страница 3
Текст из файла (страница 3)
а) Входной контур. Для регистрации и счета числа импульсов напряжения, появляющихся на сопротивлении R счетчика, разработано большое количество схем, из которых здесь будут описаны только некоторые наиболее простые.
У самогасящихся счетчиков импульсы подводятся к измерительной схеме или непосредственно, или через предварительный усилитель, который в наиболее простом случае состоит из одного пентода или же из двух триодов с резистивно-емкостной связью между каскадами. Поступающие в схему импульсы превращаются в импульсы, равные по величине и форме. Для этого может, например, служить тиратрон в триггерпой схеме, в которой конденсатор Сз разряжается через тиратрон, как только сеточное напряжение под действием положительных импульсов превысит запирающее напряжение. Отрицательное запирающее напряжение составляет обычно примерно 5% от анодного напряжения; чтобы обеспечить надежное гашение, сеточное напряжение устанавливают на 5–10 в ниже напряжения запирания тиратрона. Тиратроны, наполненные гелием, обладают временем срабатывания около 10 ~ 5 сек, а наполненные аргоном – несколько большим временем.
Тиратроны очень дорога, поэтому в большинстве случаев, особенно когда требуется высокая разрешающая способность, применяют триггеры на вакуумных электронных лампах. Пример такого
устройства показан на рис. Оба триода имеют общее сопротивление в цепи катода; в устойчивом состоянии через первый триод протекает ток, в то время как второй триод заперт напряжением на сетке, отрицательным относительно катода. Отрицательный импульс от счетчика, усиленный первым триодом, подается в положительной полярности на сетку второго триода и отпирает лампу. Первый триод вследствие катодной связи запирается и остается в этом состоянии до того момента, пока положительный заряд на емкости в цепи второй сетки не стечет через сопротивление утечки, в результате чего схема возвратится в свое устойчивое состояние. Это происходит при каждом сосчитанном импульсе, величина которого превышает пороговое значение приблизительно на 1 в; на аноде второго триода отрицательный прямоугольный импульс величиной в 50 в и продолжительностью 100 мксек служит для управления пересчетной схемой. В качестве усилительных ламп в этой схеме лучше всего применять двойные триоды типа 6SN71), однако можно, конечно, использовать и соответствующие отдельные триоды.
Подобная схема, служащая одновременно гасящим контуром, показана на рис. Здесь в устойчивом состоянии ток идет через вторую лампу, в то время как первая лампа заперта.
Входной мультивибраторный контур
Импульс от счетчика через конденсаторы емкостью 0,001 мкф и 27 пф поступает на сетку второй лампы и приводит к «опрокидыванию», так что при этом на аноде первой лампы возникает отрицательный прямоугольный импульс примерно в 270 в, который подводится в качестве гасящего импульса к нити счетчика через конденсатор связи, в результате ее напряжение падает до нуля. Длительность прямоугольных импульсов регулируется в пределах 150–430 мксек с помощью переменного сопротивления 5 Мом. Отрицательный импульс для управления последующей пересчетной схемой снимается с делителя напряжения в цепи анода первой лампы, в то время как положительный импульс с делителя напряжения второй лампы используется для управления механическим счетчиком.
Входной контур в качестве цепи гашения
По данным Ф. Дросте в схеме, приведенной на рис. можно также сделать гасящий контур, если катоды счетчика не заземлять, а соединить с анодом входной лампы; таким путем получают гасящий импульс величиной не менее 200 в.
б) Пересчетные схемы и механические счетчики. Для счета импульсов применяются обычные электромеханические счетчики. Однако для согласования сопротивления катушки счетчика с выходным сопротивлением оконечной лампы усилителя необходимо увеличить число витков катушки так, чтобы ее сопротивление составляло несколько тысяч ом. Наиболее просто использовать для этой цели телефонный счетчик, у которого катушка с относительно малым числом витков заменена катушкой с числом витков от 5000 до 10 000. Счетчик вместе с конденсаторами емкостью от 0,01 до 0,1 включают в анодную цепь тиратрона или выходной лампы, мощность которых достаточна для работы счетчика. Положительный импульс от делителя напряжения в предыдущей схеме подается на тиратрон, в то время как оконечными триодом или гептодом можно управлять также отрицательным импульсом, если ток покоя этих ламп выбран таким образом, что якорь счетчика в состоянии покоя притянут, а при появлении импульса освобождается.
Вследствие сравнительно большой инерции срабатывания механических счетчиков уже при скоростях счета около 100 импульсов в минуту возникают значительные просчеты.
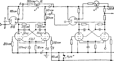
Механические счетчики с малой инерцией можно изготовить только при больших затратах. Значительно проще достичь надежных результатов, если перед счетчиком включить пересчетный контур, который передает на механический счетчик, скажем, только каждый второй импульс. Если включить последовательно з таких контуров, то к механическому счетчику поступит только каждый 2п-й импульс. На рис. приведены две широко применяемые пересчетные схемы. Контур, использующий принцип симметричного мультивибратора, имеет, в отличие от несимметричных схем, показанных на рис. два устойчивых состояния, в которых, смотря по обстоятельствам, одна лампа запирается, в то время как другая проводит ток. Двойные диоды включены в схему для отсечки положительных импульсов. Их катоды находятся под потенциалами анодов ламп триггера, поэтому питание нити накала подогретых катодов этих диодов должно осуществляться от отдельного источника. Отрицательный импульс подается на анод только запертого триода. Потенциал анода другого триода значительно ниже потенциала катода диода и через разделительный конденсатор поступает на сетку отпертого триода. Этот триод запирается, и схема переходит во второе устойчивое состояние, в котором она остается до прихода следующего счетного импульса. Несколько таких триггеров соединяют последовательно так, как это показано на рисунке. Установка нуля пересчетной схемы осуществляется разрывом на короткое время ключа, обозначенного на схеме словом «нуль». Таким образом, перед началом счета вторые лампы триггеров оказываются открытыми. На неоновых лампах GL, соединенных с анодами первых ламп триггеров, нет напряжения. При первом импульсе через первую лампу первого триггера проходит ток, неоновая лампа «1» зажигается, но возникающий на втором аноде положительный импульс не передается на второй триггер. При втором импульсе первый триггер снова возвращается в его начальное состояние, неоновая лампа «1» гаснет, отрицательный импульс на втором аноде вызывает опрокидывание второго триггера, и неоновая лампа «2» зажигается.
Припишем неоновым лампам следующих друг за другом триггеров числа 1, 2, 4, 8, 16 и т.д. Тогда полное число импульсов, поступивших на вход з-ячеечной счетной схемы, последняя из ячеек которой управляет через конечную лампу механическим счетчиком, будет равно показанию этого счетчика, умноженному на 2» плюс число, показываемое горящими неоновыми лампочками. Так, например, если горит первая, четвертая и пятая лампочки, то надо прибавить число 25.
Пересчетная схема
Простые декадные счетные схемы можно собрать и из имеющихся в продаже специальных счетных ламп, таких, как ElT1 декатрон, трахотрон или ЕЖ10.
в) Индикатор среднего значения. Можно получить отсчет, пропорциональный среднему сосчитанному числу импульсов в единицу времени, если, например, измерить средний анодный ток тиратрона в схеме, изображенной на рис. Инерцию прибора, которая необходима для уменьшения колебаний тока, связанных со статистическим распределением импульсов, можно получить, если гальванометр с последовательно включенным сопротивлением в несколько ком зашунтировать большим конденсатором с возможно большим сопротивлением изоляции. Этот прибор градуируется в имп\мин путем сравнения его показаний с показаниями пересчетной схемы. Кроме того, предусматривают ряд конденсаторов Cs, C4 и сопротивлений Rs различной величины, которые с помощью переключателя могут включаться по выбору. Таким путем можно изменять область
измерений в широких пределах. Если вместо тиратрона пользуются обычной выходной лампой, то анодный ток покоя, протекающий через гальванометр, должен быть скомпенсирован. Другие схемы для отсчета среднего числа импульсов в минуту можно найти в литературе.
г) Стабилизация напряжения. Напряжение на счетчике для точных измерений надо поддерживать как можно более постоянным. Это осуществляется, например, путем стабилизации рядом последовательно включенных маленьких ламп тлеющего разряда, потребляющих мало тока. Усилитель счетчика часто работает удовлетворительно также с нестабилизированным напряжением; однако лучше стабилизировать его анодное напряжение.
Г) Статистические ошибки и их коррекция
а) Статистические ошибки. Если за определенное время подсчитано N импульсов, то средняя статистическая ошибка этого результата равна ±Х~Н. Вследствие наличия в окружающей среде космических лучей и радиоактивности каждый счетчик даже при отсутствии источника излучения дает небольшой фон. Этот фон можно значительно уменьшить путем экранирования счетчика со всех сторон слоем свинца или железа толщиной в несколько сантиметров. При каждом измерении фон необходимо предварительно определять. Если за одинаковое время при наличии источника излучения подсчитано N импульсов, а без него N0 импульсов, то эффект излучения составляет N–N0 импульсов, а средняя статистическая ошибка этого значения равна
б) Поправка на ограниченную разрешающую способность. Если наиболее инерционный элемент счетного устройства имеет время разрешения ч секунд и средняя скорость счета равна N' имп/сек, то истинная средняя скорость счета
Следовательно, например, при среднем значении N' = = 100 имп/сек и времени разрешения ф = 10~s сек просчет составляет 10% полного числа импульсов.















