147467 (730493), страница 2
Текст из файла (страница 2)
Начинают реализовываться новые принципы формирования мировых грузопотоков. Этот процесс предопределяет необходимость совершенствования портовых терминалов, управления погрузочно-разгрузочными работами, что является одной из ключевых проблем при формировании локальных и национальных рынков транспортных услуг на современном этапе развития мировых хозяйственных связей.
На следующем уровне развития экономических отношений следует различать две группы проблем формирования РТУ. Это пропорциональность развития всех видов рынков и адекватность обеспечения провозной способностью потребностей грузовой базы и транзита. Важное место в данном процессе занимают формы интеграции и становления логистических товаропроводящих систем. Принцип системности означает необходимость рассмотрения рынка транспортных услуг как единого объекта и одновременно как совокупность различных операторов. Принцип системности составления комплексного плана развития флота и портов требует создание специальных моделей и методов. Они должны учитывать различные условия и отвечать смыслу функциональной деятельности каждого участника рынка и одновременно характеризовать целостность глобальных и локальных процессов. Правила конкурентности обслуживания грузопотоков должны быть понятны и «прозрачны» для всех участников РТУ.
Проблема сбалансированности рынков становится краеугольным камнем их развития. В этом аспекте принципиально важным является подход к структуризации факторов эффективного развития локальных рынков- фрахтового и стивидорного (рис.1).
Рис.1 Факторы сбалансированности локального рынка транспортных услуг.
Как видно из рис.1, центральной задачей операторской и инвестиционной деятельности судоходных компаний является достижение сбалансированности дедвейта и грузопотоков.
Сложность решения этой проблемы в соответствии с теорией рыночных отношений, является стремление предприятий, в данном случае судоходных компаний и торговых портов, к такому позиционированию в локальном сегменте рынка транспортных услуг, при котором достигается максимальный уровень добавленной стоимости и прибыли. При этом морские транспортные предприятия, которые на начальном этапе имеют относительно свободный доступ к инвестиционным ресурсам, занимают олигопольную позицию, затрудняющую вхождение в данный сегмент других операторов, не обладающих экономией масштаба. Именно поэтому правомерными с институциональных позиций являются две ветви экономического развития морской индустрии, это оптимизация фрахтовой политики страны и использование интеграционных стратегий как на основе регуляторной политики, учитывающей положение международной морской организации, так и принципов взаимодействия отдельных видов предприятий в форме мультимодальных технологий и логистики.
Сложность решения этих задач, как видно из рисунка предопределяется совокупностью проблем, требующих выработки, соответствующих механизмов и инструментария. В структуре механизма нацеленного на сбалансированность локальных рынков выделяются инвестиционные составляющие судоходного комплекса, а также формы обслуживания грузопотоков и достижения функциональной безопасности.
Как показывают события 2008года, к инструментарию обеспечивающему устойчивость функциональной деятельности флота или портов относятся стратегия лидерства по затратам, эластичность ценообразования и функционирование на основе поддержания конкурентного технико-экономического уровня.
Сложность на этом фоне адекватного развития судоходных компаний флага Украины и конкурентного наращивания пропускной способности торговых портов для первой группы предприятий обусловлена ограниченностью инвестиционных ресурсов, а для второй – конкурентным ограничением со стороны ведущих портов Европы.
Поэтому предпринимательская инициатива должна поддерживаться активной государственной морской политикой, которая, к сожалению, до сих пор не выработана. Главным ее элементом должно быть содействие эффективному вхождению Украины в состав реальных морских государств.
Оценку состояния морской транспортной системы и отдельных ее составляющих следует начинать с изучения общеэкономических условий реализации мировых хозяйственных связей. Особое значение приобретает нацеленность и характер включения страны в интеграционные процессы. Эти параметры предопределяют задачи функционирования рынка транспортных услуг, фрахтового, судоходного рынка и портового бизнеса. Главными задачами проведения анализа, на базе данных которого можно обосновать стратегию и программу развития следует рассматривать:
• выявление общих закономерностей и тенденций взаимодействия в экономической сфере;
• современное состояние экономики в целом и тенденции развития конкретного сектора рынка транспортных услуг;
• формирование концепции будущего развития среды и объекта исследования.
Устойчивость экономических подсистем, несмотря на неравномерность развития во времени и по регионам, отличаются темпами экономического роста, предопределяет задачи судовладельческих структур по развитию провозной способности. При этом необходимо учитывать два важнейших ограничения: по общей сбалансированности рынка морской торговли и эффективного соотношения провозной способности по типам и судоходным компаниям.
Любая стратегическая позиция, отражающая системные закономерности трансформируется, в определенной степени, в зависимости от экономических целей и условий безопасности.
Поэтому на базе четких научных положений необходимо уточнение критериальных ограничений и формирование направлений развития в соответствии со сложившимися тенденциями.
Поэтому в научных исследованиях недопустима простая интерпретация стандартных учебных положений, как это представлено в работе. В судоходном бизнесе возрастает сложность отношений между конкурирующими компаниями, поэтому на основе базовых теоретических положений необходимо давать новые интерпретации развития специализированного сектора рынка морской торговли.
Автор на основе учебного примера подтверждает наличие кривой Лаффера. При этом повторяются известные закономерности изменения текущих затрат. Одновременно причины формирования затрат раскрываются неточно. В частности, в краткосрочном периоде рассматривается инвестиционный процесс, что больше соответствует долгосрочному периоду. Нельзя выводить общую закономерность изменения затрат в пределах начального периода производственной деятельности, когда предельные затраты не отражают влияние роста производительности труда.
Объективная неравномерность регионального и национального развития морского транспорта предопределяет возможность потери конкурентоспособности продукции национального производства вследствие изоляции торгового флота отдельных стран на мировом фрахтовом рынке. В определенной степени это предопределило развал судоходного потенциала Украины.
Рецидивы различных типов эмбарго формируют проблемы фрахтования отдельными странами свободного тоннажа под иностранными флагами. В этих условиях возрастает актуальность сбалансированного развития всех подразделений морского транспорта, обеспечивающего стабильность международной экономики. Поэтому важным становится взаимодействие структурных и институциональных подразделений на основе критериев системной устойчивости предпринимательской деятельности. В системе глобального рынка морской торговли при ориентации на тотально значимые грузопотоки важно использование «… многопериодной теории выбора для фирм».
Относительная устойчивость грузопотоков данного сектора предопределяет стратегии перманентного участия в их обслуживании. При этом, как иллюстрируют исторические данные состояние флота, судовладельцы не всегда ориентируются на своевременность повышения технико-экономического уровня флота.
Такая ситуация сложилась в конце двадцатого века, когда в составе танкерного флота скопилось критическое количество устаревших судов, и начались экологические катастрофы.
Только вслед за этим на уровне Международной морской организации и других глобальных и региональных организаций началось обновление танкерного флота на новой технической базе.
Эффективность функционирования транспортных систем в значительной степени зависит от характера реализации следующих принципов работы судоходных компаний: непрерывности, ритмичности, пропорциональности и параллельности.
Мировой опыт свидетельствует, что с повышением технического уровня флота и портов возрастает роль пропорциональности развития глобальных и региональных подсистем.
При формировании стратегии развития предпринимательских структур необходимо различать базовые цели, среди которых выделяются: извлечение прибыли и капитализация.
Поэтому важно учитывать и современные экономические категории, одна из которых ориентирована на приоритеты второго подхода на основании того, что: «Стоимость является выражением ценности чего-либо». Ценность работы морского транспорта в структуре энергетической безопасности бизнеса и макросистемы обеспечивает ценность не только предпринимательской деятельности, но народнохозяйственного комплекса в целом. Поэтому одним из элементов успешной операторской деятельности танкерного флота становится выбор долгосрочной стратегии с учетом внешних рисков. Любая стратегия в этом аспекте должна отвечать условию: «…корпоративная стратегия не может быть успешной, пока она действительно не будет создавать реальную ценность для бизнеса – единицы и акционеров». Именно поэтому формируются противоречивые подходы к стратегии приватизации Одесского припортового завода. Разработка и реализации перспективных стратегий развития торгового флота требует системного анализа базовой ситуации, на основе которого может быть обоснован принцип относительной устойчивости системы. В течение последних 15 лет в мировой практике реализуется разработка и управление развитием на основе сбалансированной системы показателей, в соответствии с которой: «BSC, принятая в системе менеджмента, служит в качестве фильтра при рассмотрении заявок на проекты». В соответствии с этим подходом формируется механизм и инструментарий развития специализированного танкерного флота по целевой направленности. Во избежание традиционного ухода флота страны от национальной налоговой системы под удобные флаги, в направленности развития танкерного флота должна выделяться составляющая безопасности и ее коммерческая и макроэкономическая составляющая. В основе ориентации на задачи подсистемы, а не на маркетинговые условия фрахтового рынка используется принцип консорциума. Формирование стратегии позиционирования в системе рыночных отношений в определенной мере должно соответствовать общим принципам конкурентного функционирования фирмы. Среди таких принципов особо следует отметить следующее: «… прибыль инвестора, которая отражает временную стоимость денег, включает в себя: а) норму безрисковой прибыли, которую инвестор получает при немедленном использовании денег и которая компенсирует ему откладывание текущего потребления до некоего момента в будущем;
б) компенсацию за риск и потерю покупательной способности».
При этом необходимо учитывать, что ценообразование в секторе операторской деятельности танкерного флота зависит от динамического взаимодействия между поставщиками нефти и нефтеперегонными заводами.
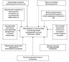
Именно текущий ход событий в энергопотреблении делает справедливым предупреждение: «Некорректное использование модели может привести к обманчивым или даже абсурдным результатам…». Достаточно вспомнить превышение провозной способности танкерного флота в кризисные периоды глобального экономического развития. Усиление стимулирующей роли денежных потоков на основе расширения доли участия в рынке транспортных услуг предполагает оптимизацию параметров развития флота и портов и использования их потенциала. Это отображает структура проектов развития национального морского транспортного комплекса, представленная на рис.
Решение этой задачи предполагает наличие информационных потоков относительно интенсивности загрузки пропускной и провозной способности флота и портов, прироста мощностей транспортных предприятий, повышения производительности ресурсов.
Рис.2. Структура проектов развития национального морского транспортного комплекса.
При выборе направлений адекватного развития морского транспортного комплекса страны возникает необходимость объективно оценить достижение параметров состояния системы, а также обосновать перспективы и направления развития торгового флота и морских портов. Такая оценка основывается на расчетах соответствующей системы показателей.
Дополнительным требованием выступает необходимость контроля деятельности конкурентов и анализа технического и организационно-экономического развития объектов, создающих грузовую базу.
В системе морской торговли действует, к сожалению, подход, представленный в работе: «… менеджеры довольно хорошо знают затраты, но слабо представляют себе реакцию покупателей на цену». Именно поэтому ценообразование, как в судоходном секторе, так и в секторе стивидорных работ характеризуется неопределенной цикличностью.
В действующей системе управления не обоснована система показателей, отражающих условия функциональной деятельности флота или портов по критериям качества функциональной деятельности и эффективности производственного потенциала. При этом существенно расходятся подходы к принятию хозяйственных и инвестиционных решений в национальном судоходстве и в разработках иностранных исследователей. Достаточно четко сформирована система управления производительностью ресурсов, в частности, труда.
Кроме целевых позиций фирмы, ориентированной на рыночную конъюнктуру, важнейшее значение приобретает рациональность реализации потенциала судоходной компании: «Высокоэффективное распределение ресурсов, которому содействует совершенно конкурентная экономика, достается потому что фирмы и поставщики ресурсов свободно стремятся к достижению личной выгоды». В условиях рынка морской торговли при этом с учетом высокой капиталоемкости перевозочного процесса формируются риски сохранения ценности предприятия в течение относительно продолжительного жизненного цикла. Поэтому используются специальные менеджерские технологии снижения текущих затрат и сокращения времени возврата инвестиционных ресурсов.
В то же время к нарушениям чисто экономических методов решения проблемы является подход с позиций политических аспектов. Среди таких объектов необходимо отметить трубопровод Баку – Тбилиси – Джейхан, Южный – Броды, Бургас-Андрополис. При этом время реализации потенциала двух последних в значительной степени зависит от масштабов развития Каспийского трубопроводного консорциума. В развитии этого объекта проявляются противоречивые интересы основных инвесторов, которые представляют Россию, Казахстан и США (Chevron).













