135822 (722661), страница 7
Текст из файла (страница 7)
| * | 1 | 0 | * | * | 0 | 1 | * | |||||||
| 1 | 1 | 1 | 0 | 1 | 1 | 1 | 0 | |||||||
| 0 | * | * | 0 | 0 | * | * | 0 | |||||||
| 0 | 0 | 0 | 0 | 0 | 0 | 0 | 0 | |||||||
| * | * | * | * | * | * | * | * | |||||||
| 1 | * | 1 | 1 | 1 | 1 | * | 1 | |||||||
| 1 | * | * | 1 | 1 | * | * | 1 | |||||||
| 1 | * | * | 1 | 0 | * | * | 0 | |||||||
y = τ1τ3 v x1x2τ2 v x2τ2τ3 v x1x2τ2τ3 S1 = x1 v τ3
| * | 1 | 1 | * | * | 1 | 1 | * |
| * | 1 | 0 | * | * | 0 | 1 | * |
| * | * | * | * | * | * | * | * |
| * | 1 | 1 | * | 1 | 1 | 1 | 1 |
| * | * | * | * | * | * | * | * |
| 1 | * | * | * | * | * | * | 1 |
| 1 | * | * | 1 | 1 | * | * | 1 |
| 1 | 1 | 0 | 1 | 0 | 0 | 1 | 1 |
R1 = x2 v τ3 S2 = τ3 v x2 v τ1x1
| * | 1 | 1 | * | * | 1 | 1 | * |
| 0 | 1 | 1 | 1 | 1 | 1 | 1 | 0 |
| * | * | * | * | * | * | * | * |
| * | * | 1 | * | 1 | 1 | * | * |
| * | 0 | 1 | * | * | 1 | 0 | * |
| 1 | * | * | * | * | * | * | * |
| 1 | * | * | 1 | * | * | * | * |
| 1 | 1 | 1 | 1 | 1 | 1 | 1 | 1 |
R2 = x2 v τ2 S3 = x2 v τ2 v τ3
| * | 1 | * | * | * | * | 1 | * |
| 0 | 1 | 1 | 1 | 1 | 1 | 1 | 1 |
| 0 | * | * | 0 | 1 | * | * | 1 |
| * | * | * | * | * | * | * | * |
R3 = x1 v τ1 v x2τ2
Схема синтезированного конечного автомата
Выбор метода обеспечения контролепригодности
Для повышения контролепригодности разрабатываемого устройства можно предусмотреть ряд мер:
1) Обеспечение простоты начальной установки элементов памяти.
В схеме должна обеспечиваться возможность установки всех элементов в начальное состояние. Таким образом, в схеме должна присутствовать функция сброса (Reset)
2) Улучшения характеристик управляемости и наблюдаемости можно достичь за счет обеспечения доступа к ключевым точкам схемы.
Это достигается использованием элементов с тремя состояниями.
3) Наличие цепей обратной связи существенно усложняет процедуру генерации теста и моделирования неисправностей, поэтому нужно обеспечить возможность разрыва цепей обратной связи.
Преобразование схемы устройства для обеспечения контролепригодности.
&
&
&
τ1
τ3
x1
x2
τ2
τ1
x1
τ3
x1
τ3
x2
τ3
τ1
x1
x2
τ3
x2
τ2
x2
τ2
τ3
x2
τ2
x1
τ1
τ1
τ1
τ2
τ2
τ3
τ3
y
X
RESET
Составление временной диаграммы работы устройства, анализ правильности функционирования
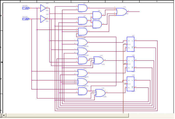
Представим в оболочке OrCAD системы логических уравнений, полученных в результате минимизации.
П
олученная в результате схема представлена на рисунке:
Схема автомата в оболочке OrCAD,
Временные диаграммы работы этой схемы приведены на следующем рисунке.(Низкий уровень – логический 0, высокий – логическая единица):
Временные диаграммы
По временным диаграммам видно, что смоделированная логическая схема функционирует правильно.
Разработка принципиальной схемы устройства
Основные параметры типовых ИС
| Техно логия | Тип | Серия | Параметр | |||
| Рпот, мВт | tр. тип, нс | tр. макас, нс | Эпот., пДж | |||
| Б и п о л я р н ы е | ТТЛ (Si) быстродействующие | 130 К131 | 22 22 | 6 6 | 10 10 | 132 132 |
| ТТЛ (Si) Стандартные | К133 КМ133 К155 КМ155 | 10 10 10 10 | 10 10 10 10 | 22 22 22 22 | 100 100 100 100 | |
| ТТЛ (Si) Маломощные | 134 | 1 | 33 | 100 | 33 | |
| ТТЛШ (Si) быстродействующие | 530 КР531 КМ531 | 19 19 19 | 3 3 3 | 5 5 5 | 57 57 57 | |
| ТТЛШ (Si) маломощные | 533 К555 КМ555 | 2 2 2 | 9,5 9,5 9,5 | 20 20 20 | 19 19 19 | |
| ТТЛШ (Si) быстродействующие усовершенствованные | 1531 КР1531 | 4 4 | 3 2 | 6 3,9 | 12 8 | |
| ТТЛШ (Si) маломощные усовершенствованные | КР1533 | 1 | 4 | 11 | 4 | |
| ЭСЛ (Si) | 100 К500 К1500 | 25 25 40 | 2 2 0,75 | 2,9 2,9 0,75 | 50 50 30 | |
| Уни по ляр ные | КМОП (Si) | К561 564 1564 КР1554 | 0,0025 на 1 МГц | 45 45 10 3,5 | 200 200 45 17 | 0,1 0,1 0,025 0,008 |
| НОПТШ (GaAs) | К6500 | 3..6 | 0,1 | 0,42 | 0,3..0,6 | |
Примечания.
















