kursovik (722501), страница 2
Текст из файла (страница 2)
Рисунок 2.2.2.2.1- Однонаправленная модель транзистора.
Lвх= Lб+Lэ=(2,5+2,5)нГн=5 (нГн) – входная индуктивность транзистора,
где Lб и Lэ индуктивности базы и эмиттера соответственно;
Rвх=rб=11,43 (Ом) – входное сопротивление;
Rвых=Ri=333 (Ом) – выходное сопротивление;
Свых=Ск(треб)=0,9 (пФ) – выходная ёмкость;
fmax=fт=4,5 (ГГц) – максимальная граничная частота.
2.2.3 Расчёт и выбор схемы термостабилизации.
2.2.3.1 Эмитерная термостабилизация.
Э
митерная термостабилизация [5] широко используется в маломощных каскадах, так как потери мощности в ней при этом не значительны и её простота исполнения вполне их компенсирует, а также она хорошо стабилизирует ток коллектора в широком диапазоне температур при напряжении на эмиттере более 3В.
Рисунок 2.2.3.1.1- Каскад с эмитерной термостабилизацией.
Рассчитаем параметры элементов данной схемы.
URэ=(2÷5)=3 (В);
Eп=Uкэ0+URэ=3+3=6 (В);
Rб1=
, Iд=10Iб, Iб=
, Iд=10
=10
=1,46 (мА),
где Iд ток базового делителя,
Iб ток базы;
Rб1=
=1575 (Ом), - элемент базового делителя;
Rб2=
=2534 (Ом), - элемент базового делителя.
Наряду с эмитерной термостабилизацией используются пассивная и активная коллекторные термостабилизации [5].
2.2.3.2 Пассивная коллекторная термостабилизация:
Рисунок 2.2.3.2.1- Схема пассивной коллекторной термостабилизации.
URк=6 (В);
Rк=URк/Iк0=6/0.022=273 (Ом);
Eп=Uкэ0+URк=9 (В);
Ток базы определяется величиной Rб. При увеличении тока коллектора напряжение в точке А падает и следовательно уменьшается ток базы, а значит уменьшает ток коллектора. Но чтобы стал изменяться ток базы, напряжение в точке А должно измениться на 10-20%, то есть Rк должно быть очень велико, что применимо только в маломощных каскадах. Но, так как мы будем применять перекрёстные обратные связи, то данная схема нам не подходит.
2.2.3.3 Активная коллекторная термостабилизация.
Можно сделать так, чтобы Rб зависило от напряжения в точке А см. рис.(2.2.3.2.1). Получим что при незначительном уменьшении (увеличении) тока коллектора значительно увеличится (уменьшится) ток базы. И вместо большого Rк можно поставить меньшее на котором бы падало порядка 1В см. рис.(2.2.3.3.1).
=50;
UR4 >1 B; UR4 =2 (B);
Eп=Uкэ0+UR4=5 (В);
Iб1= Iк0/β01=0,022/150=146 (мкА);
Iб1= Iк02;
Uкэ02= Uкэ01/2=1,5 (B);
Рисунок 2.2.3.3.1- Активная коллекторная термостабилизация.
Данная схема требует значительное количество дополнительных элементов, в том числе и активных. Если Сф утратит свои свойства, то каскад самовозбудится и будет не усиливать, а генерировать, т.е. данный вариант не желателен, поскольку параметры усилителя должны как можно меньше зависеть от изменения параметров его элементов, по заданию. Основываясь на проведённом выше анализе схем термостабилизации выберем эмитерную.
2.3 Расчёт усилителя.
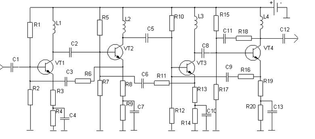
С
хема усилительных каскадов по переменному току приведена на рисунке 2.3.1 [1].
Рисунок 2.3.1 - Схема усилительных каскадов с перекрестными ООС
При заданном коэффициенте усиления схема с перекрёстными обратными связями обладает большей полосой пропускания, которая практически не сокращается при увеличении числа каскадов, что объясняется комплексным характером обратной связи на высоких частотах [1]. Рассчитаем усилитель на 4-х каскадах. Для того, чтобы схема была согласована по входу и по выходу, требуется соблюдение условия:
При выполнении условия (2.3.1) и при пренебрежении величинами второго порядка малости, коэффициент усиления двухтранзисторного варианта усилителя изображенного на рисунке 2.3.1 описывается выражением
Выберем К=0.5 и произведём расчет
,
,
по формулам (2.3.3-2.3.5):
двухтранзисторного варианта усилителя равна
Мн = 3 dB – допустимые частотные искажения.
По формуле (2.3.7) с помощью формул(2.3.8-2.3.9) произведём расчет
:
=713 (МГц);
При увеличении числа каскадов усилителя, его
практически не меняется и может быть рассчитана по эмпирической зависимости
где n - общее число каскадов;
- верхняя частота полосы пропускания двухтранзисторного варианта усилителя, рассчитываемая по формуле (2.3.7).
Подключение дополнительных каскадов усиления к двухтранзисторному варианту усилителя приводит к возрастанию усиления в
раз, где n - общее число каскадов, и общий коэффициент усиления, в этом случае, равен:
Кu(общ)=
(раз), что соответствует 18,6 dB;
Из формулы (2.3.6) вычислим Rос, потом выразим Rэ, оно будет являться сопротивлением ООС и назовём его
:
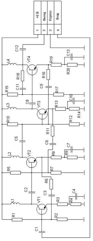
Рисунок 2.3.2- Радиорелейный усилитель на четырёх каскадах.
2.4 Расчёт ёмкостей и дросселей.
Проводимый ниже расчёт основан на [4].
На нижних частотах неравномерность АЧХ обусловлена ёмкостями Ср и Сэ, поэтому пусть 1,5 dB вносят Ср и столько же Сэ.
где R1 и R2 сопротивления соответственно слева и справа от Ср
Yн допустимые искажения вносимые одной ёмкостью.
R1=Rвых(каскада), R2=Rвх(каскада)=Rн=50 (Ом), для Ср1 (межкаскадной),
R1=Rг=Rвых(3-го каскада)=50 (Ом), R2=Rвх(каскада)=Rн=50 (Ом), для Ср2,
По формуле (2.4.1) рассчитаем Ср.
| РТФ КП 468730.001 ПЗ | |||||||||||||||||||||||||
| Лит | Масса | Масштаб | |||||||||||||||||||||||
| Из | Лист | Nдокум. | Подп. | Дата | УСИЛИТЕЛЬ РАДИОРЕЛЕЙНЫХ | ||||||||||||||||||||
| Выполнил | Валтеев | ЛИНИЙ СВЯЗИ | |||||||||||||||||||||||
Проверил | Титов | СХЕМА ЭЛЕКТРИЧЕСКАЯ ПРИНЦИПИАЛЬНАЯ | |||||||||||||||||||||||
| ПРИНЦИПИАЛЬНАЯ | Лист | Листов | |||||||||||||||||||||||
ТУСУР РТФ | |||||||||||||||||||||||||
Кафедра РЗИ | |||||||||||||||||||||||||
| гр. 148-3 | |||||||||||||||||||||||||
| Позиция Обозн. | Наименование | Кол | Примечание |
| Конденсаторы ОЖ0.460.203 ТУ |
| С1,С12 | КД-2-130 пФ5% | 2 | |||||||||||||||||||
| С2,С5,C8 | КД-2-10 пФ5% | 3 | |||||||||||||||||||
| С3,С6 С9,C11 | КД-2-3,4 нФ5 | 4 | |||||||||||||||||||
| С4,С7 С10,C13 | КД-2-300 пФ5% | 4 | |||||||||||||||||||
| Катушки индуктивности | |||||||||||||||||||||
| L1.L2 L3,L4 | Индуктивность 10 мкГн10% | 4 | |||||||||||||||||||
| Резисторы ГОСТ 7113-77 | |||||||||||||||||||||
| R1,R5 R10,R15 | МЛТ–0,125-1600 Ом10% | 4 | |||||||||||||||||||
| R2,R7 R12,R17 | МЛТ–0,125-2400 Ом10% | 4 | |||||||||||||||||||
| R3,R8 R13,R19 | МЛТ–0,125-43 Ом10% | 4 | |||||||||||||||||||
| R4,R9 R14,R20 | МЛТ–0,125-91 Ом10% | 4 | |||||||||||||||||||
| R6,R11 R16,R18 | МЛТ–0,125-62 Ом10% | 4 | |||||||||||||||||||
| Транзисторы | |||||||||||||||||||||
| VT1,VT2 VT3,VT4 | КТ371А | 4 | |||||||||||||||||||
| РТФ КП 468730.001 ПЗ | |||||||||||||||||||||
| Лит | Масса | Масштаб | |||||||||||||||||||
| Из | Лист | Nдокум. | Подп. | Дата | УСИЛИТЕЛЬ | ||||||||||||||||
| Выполнил | Валтеев | РАДИОРЕЛЕЙНЫХ | |||||||||||||||||||
Проверил | Титов | ЛИНИЙ СВЯЗИ | |||||||||||||||||||
| Лист | Листов | ||||||||||||||||||||
ТУСУР РТФ | |||||||||||||||||||||
Перечень элементов | Кафедра РЗИ | ||||||||||||||||||||
| гр. 148-3 | |||||||||||||||||||||
3 Заключение
В данном курсовом проекте разработан усилитель радиолинейных систем связи с использованием транзисторов КТ371А и перекрестных обратных связей, имеет следующие технические характеристики: полоса рабочих частот (40-450) МГц; коэффициент усиления 18,5 дБ; неравномерность амплитудно-частотной характеристики + 1,5 дБ; максимальное значение выходного напряжения 0,5 В; сопротивление генератора и нагрузки 50 Ом; напряжение питания 6 В.
Список использованных источников
-
Титов А.А. Упрощенный расчет широкополосного усилителя //Радиотехника. 1979. № 6.
-
Титов А.А. Расчет корректирующих цепей широкополосных усилительных каскадов на биполярных транзисторах. – http://www.referat.ru/referats/015-0030.zip
-
Полупроводниковые приборы. Транзисторы малой мощности: Справочник/А.А. Зайцев и др. Под ред. А.В.Голомедова.-М.: Радио и Связь, 1989.:Ил.
-
Мамонкин И.П. Усилительные устройства: Учебное пособие для вузов.-М.:Связь,1977
-
Титов А.А. Расчет межкаскадной согласующей цепи транзисторного полосового усилителя мощности.// Электронная техника, СВЧ-техника. Вып.1(475),2000














