kursovik (722259), страница 2
Текст из файла (страница 2)
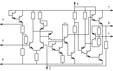
Рисунок 3 – Упрощенная блок-схема ЧМ приемника с однократным преобразованием
частоты.
-
Предварительный расчет усиления ЧМ на ИМС приемника.
Требуемый коэффициент усиления напряжения от входа приемника до входа частотного детектора определяется по формуле [1]:
К`общ = Kзап * Uвхчд / Uвхmin (1),
где Kзап – коэффициент запаса, Kзап
Uвхчд – входное напряжение ЧД, В
Uвхmin – чувствительность РПУ, мкВ
В качестве частотного детектора выбирается дробный детектор, согласно условию, что Uвхчд
В.
Расчет формулы (1):
К`общ. = Kзап * Uвхчд / Uвхmin =
=
Согласно найденному К`общ и заданному частотному диапазону в дальнейшем будет выбираться необходимый набор ИМС, обеспечивающий все функции РПУ, исключая избирательность.
3. Для обеспечения избирательности
рассчитывается резонансная система, которая должна включаться до смесителя.
3.1 Определение ширины полосы пропускания ЧМ РПУ на ИМС.
3.1.1 Определение индекса модуляции
по формуле:
- верхняя (максимальная) частота модуляции, кГц
Расчет формулы (2):
3.1.2 Исходя из условия
, ширина полосы пропускания определяется по формуле:
Расчет формулы (3):
Обычно входной контур преселектора выполняют широкополосным с настройкой на fср, определяемую по формуле:
где fср – средняя частота рабочего диапазона приемника, МГц
f min – минимальная частота рабочего диапазона приемника, МГц
f max – максимальная частота рабочего диапазона приемника, МГц
Расчет формулы (4):
-
Входная цепь, как правило, имеет фиксированную настройку на среднюю
частоту fср рабочего диапазона, а полоса пропускания входной цепи равна ширине диапазона f fmin – fmax. Затухание входной цепи d вх. ц. определяется по формуле:
Расчет формулы (5):
что соответствует затуханию на краях полосы в 3 дБ.
3.3 Избирательность по зеркальному каналу, которую обеспечивает одиночный контур (ОК), рассчитывается по формуле:
где
- эквивалентное затухание одиночного контура = d вх. ц.
fпр – промежуточная частота, МГц
Расчет формулы (6):
3.4 Избирательность, обеспечиваемая ОК не достаточна, т.е.
<
. Следовательно, рассчитывается недостающая избирательность
по формуле:
где
- заданная избирательность по зеркальному каналу, дБ
- избирательность, обеспечиваемая одиночным контуром, дБ
Расчет формулы (7):
возможно обеспечить либо резонансной нагрузкой УРЧ, либо в качестве входной цепи выбирают ДПФ.
3.5 Затухание контура в нагрузке УРЧ определяется по формуле:
предварительно переведем
в разы по формуле:
Расчет формулы (9):
Расчет формулы (8):
полученное затухание реально, т.к по условию оно реально, если > 0,01. Следовательно,
обеспечивается резонансной нагрузкой УРЧ.
Далее, решается вопрос о выборе схем последующих каскадов и выбираются соответствующие ИМС.
4. Выбор ИМС, используемой в качестве УВЧ, преобразователя, УПЧ, ЧД а так же предварительного УЗЧ.
В виду того, что в требуемом к расчету диапазоне рабочих частот, очень затруднительно согласовывать отдельные каскады на ИМС, из-за устаревшей элементной базы, в качестве УВЧ, преобразователя, УПЧ, ЧД а так же предварительного УЗЧ, применяется ИМС К174ХА34 (аналог TDA7021) [3].
ИМС К174ХА34 включает в себя так же фильтр промежуточной частоты (см. структурную схему на рисунке 4). Так же необходимо заметить, что недостающие 1,5 дБ, составляющие
(которые не обеспечиваются входной цепью и должны обеспечиваться, по расчету, одиночным контуром), обеспечиваются внутри ИМС.
К174ХА34 имеет следующие характеристики:
Электрические параметры:
Номинальное напряжение питания,
, В ……………………………………...…....... 3
Ток потребляемый,
, мА, при
= 3 не более …………………………………6,3
Выходное напряжение НЧ, мВ, при
= 2,7,
= 69 МГц не менее …………..… 80
Коэффициент ослабления амплитудной модуляции,
, дБ не менее ……………...…… 30
Коэффициент гармоник,
, % не более ………………………………………………….... 2,5
Отношение сигнал/шум,
, дБ не менее …………………………………………………... 40
Предельно допустимые данные:
, В, минимальное ……………………………………………………………...………... 1,8
максимальное …………………………………………………………………………. 6
Напряжение входное,
, минимальное ……………...……….. ……………………. 10 мкВ
максимальное ………………………………………………... 1 мВ
Диапазон частот входного сигнала, МГц,
…………..……………………………...… 1,5
Назначение выводов:
1, 2 – фильтр нижних частот
3 - общий
4 – питание (UCC)
5 – контур гетеродина
6, 13, 16 – блокировка
7, 8, 10, 11 – фильтр промежуточной частоты
9 – уровень напряжения поля
12 – вход высокой частоты
14 – выход звуковой частоты
15 – вход обратной связи
Структурная схема ИМС К174ХА34 приведена на рисунке 4, страница 15. Схема включения ИМС К174ХА34 приведена на рисунке 5, страница 16.
Данная схема имеет полный набор функций ЧМ РПУ, однако не обеспечивает заданной для расчета выходной мощности. Поэтому необходимо выбрать ИМС в качестве УЗЧ, которая бы удовлетворяла заданным параметрам.
Рисунок 4 – Структурная схема ИМС К174ХА34.
5. Выбор ИМС, используемой в качестве оконечного УЗЧ.
5.1 Предварительный расчет УЗЧ. Определение коэффициента усиления УЗЧ по формуле:
где
- выходное напряжение УЗЧ, В.
- выходное напряжение предыдущего каскада, В.
Выходное напряжение УЗЧ производится по формуле:
где
- сопротивление нагрузки, Ом.
Расчет формулы (11):
Расчет формулы (12):
5.2 Выбор ИМС в качестве оконечного УЗЧ.
ИМС в качестве оконечного УЗЧ выбирается исходя из требуемой выходной мощности, величины сопротивления нагрузки, а следовательно и коэффициента усиления. Для данной схемы ЧМ РПУ целесообразно использовать ИМС К174УН4А [2].
К174УН4А имеет следующие характеристики:
Электрические параметры:
Номинальное напряжение питания,
, В ……………………………………..…........ 9
Ток потребляемый,
, мА, при
= 9 В не более …...……………………..…… 10
Коэффициент усиления по напряжению,
, при
= 100 мВ,
= 9 В …. ……………………………………………………………………………………………….. 4…40
Выходная мощность,
, Вт, при
= 9 В,
= 4 Ом,
2 % не менее ...…... 1
Коэффициент гармоник,
, %, при
= 9 В,
= 4 Ом ……………..………......... 2
Входное сопротивление,
, кОм, при
= 9 В ………………………………….... 10
Предельные допустимые данные:
, В, минимальное ……………………………………………………………………... 4,5
максимальное …………………………………………………………………….... 9
Максимальное амплитудное значение тока нагрузки
, мА …………………………..860
Минимальное сопротивление нагрузки
, Ом ……………………..………………….. 3,2
Максимальная рассеиваемая мощность,
Вт …………………………………… 1*, 2**
Температура окружающей среды, C ……………………………………………… -25 … +55
Температура кристалла, C, не более ……………………………………………………. +125
Назначение выводов:
1 – управление стабилизатором тока
2 – обратная связь
3 – теплоотвод
4 – вход
5 – фильтр
6 – вольтдобавка
8 – выход
Принципиальная схема К174УН4А приведена на рисунке 6. Схема включения ИМС К174УН4А приведена на рисунке 7, страница 19.
Рисунок 6 – Принципиальная схема К174УН4А.
Описание принципиальной схемы.
Супергетеродинный ЧМ РПУ на ИМС состоит из входной цепи и двух микросхем DA1 и DA2, обеспечивающих все функции ЧМ приемника.
Входная цепь состоит из одиночного колебательного контура, который связан с внешней антенной емкостной связью. Использование емкостной связи обусловлено лучшей избирательностью по соседнему каналу. Одиночный контур подключен частично к выводу 5 микросхемы DA1 (вход высокой частоты), частичное включение контура увеличивает эквивалентную добротность и тем самым уменьшает полосу пропускания. Входная цепь связана с DA1 через разделительную ёмкость С9.
УВЧ, смеситель, УПЧ, ЧД и предварительный УЗЧ входят в ИМС DA1 – К174ХА34. Принцип работы микросхемы приведен на рисунке 3.
Контур гетеродина подключен к выводам 4 и 5 DA1. Контур настраивается с помощью переменного конденсатора С6.
Нагрузкой предварительного каскада УЗЧ (вывод 14) является переменный резистор, с которого подается НЧ сигнал на вход оконечного каскада УЗЧ через разделительную емкость C13. Связь между каскадами – непосредственная.
В качестве оконечного каскада УЗЧ применяется ИМС DA2 – К174УН4А.
Нагрузкой DA2 является громкоговоритель, подключенный к выводу 8. Выводы 3 заземляются и используются в качестве теплоотвода. Регулировка коэффициента усиления напряжения на низких частотах может быть проведена изменением емкостей конденсаторов С14 и С17. Ослабление усиления на верхней граничной частоте 20кГц - не более 3 дб. Допускается регулировка коэффициента усиления напряжения с помощью изменения сопротивления резистора обратной связи R6 (в пределах 240 Ом…2,7 кОм) и емкости конденсатора С14. Допустимое значение статического потенциала 200 В.
Источник питания состоит из микросхемы DA3 – 78L05, использующейся как стабилизатор напряжения, микросборки диодного моста VD2, и трансформатора TV1.
Список используемой литературы:
-
Методическое пособие по расчету ЧМ УКВ на ИМС, Т.З. Мещанкина.
-
Справочник «Микросхемы для бытовой радиоаппаратуры» - И.В. Новаченко, В.М.
Петухов, И.П. Блудов, А.В. Юровский, 1995 г.
-
Гвоздев С. Микросхема К174ХА34. Справочный листок. - Радио, 1995, № 10, с. 62; №11, с. 45.








