avramenko (721897), страница 3
Текст из файла (страница 3)
пФ
По формулам 3.3.10 3.3.14 получаем значения элементов ВЧ модели:
3.4.4 Расчёт цепи термостабилизации
Метод расчёта схемы идентичен приведённому в пункте 3.3.4.2. Элементы схемы термостабилизации будут равны соответствующим элементам схемы термостабилизации выходного каскада. Это следует из схемы включения выходного каскада. Таким образом, элементы схемы будут следующими:
3.4.5 Расчёт цепи коррекции между входным и промежуточным каскадами
В качестве цепи коррекции использована межкаскадная корректирующая цепь 3-го порядка. Схема включения цепи представлена на рисунке 3.9.
Рисунок 3.9
Используя схему замещения транзистора, показанную на рисунке 3.4, схему (рисунок 3.9) можно представить в виде эквивалентной схеме, показанной на рисунке 3.10.
Рисунок 3.10
Расчёт такой схемы подробно описан в [2].
Коэффициент прямой передачи каскада на транзисторе Т2, при условии использования выходной корректирующей цепи, равен:
- нормированное относительно
Т2 сопротивление нагрузки;
=
,
=
- нормированные относительно
Т1 и
значения
и
. При заданных значениях
,
,
, соответствующих требуемой форме АЧХ каскада, нормированные значения
,
,
рассчитываются по формулам:
=
- нормированные значения
,
,
.
В теории фильтров известны табулированные значения
,
,
соответствующие требуемой АЧХ цепи описываемой функцией вида 3.3.26
Для выравнивания АЧХ в области НЧ используется резистор
, рассчитываемый по формуле:
При работе каскада в качестве промежуточного, в формуле 3.3.27
принимается равным единице, при работе в качестве входного
=0.
После расчёта
,
,
, истинные значения элементов находятся из соотношений:
В нашем случае значения
,
,
и
следующие:
При условии, что линейные искажения составляют 2 дБ, берём значения
,
,
из таблицы приведённой в [2]:
Тогда, из формул описанных выше, получаем:
D = 1.01
B = -4.023
A = 0.048
Тогда нормированные значения межкаскадной корректирующей цепи равны:
Истинные значения элементов:
Значения
и получились следующими:
3.5 Расчёт входного каскада
3.5.1 Выбор рабочей точки
Что бы впоследствии не ставить дополнительный источник питания, возьмём тоже напряжение в рабочей точке, что и в остальных каскадах. Ток в рабочей точке будет равен току коллектора транзистора промежуточного каскада, поделённому на коэффициент усиления промежуточного каскада (в разах) и умноженному на 1.1. Тогда получаем следующие координаты рабочей точки:
3.5.2 Выбор транзистора
Выбор транзистора осуществляется в соответствии с требованиями, приведенными в пункте 3.3.2. Этим требованиям отвечает транзистор КТ939А. Его основные технические характеристики приведены ниже.
Электрические параметры:
-
Граничная частота коэффициента передачи тока в схеме с ОЭ
ГГц; -
Постоянная времени цепи обратной связи
пс, при напряжении 10 вольт;
Предельные эксплуатационные данные:
3.5.3 Расчёт эквивалентных схем транзистора
Расчёт ведётся по формулам, описанным в пункте 3.3.3.
Для схемы Джиаколетто получаем такие значения элементов:
Для элементов ВЧ модели:
3.5.4 Расчёт схемы термостабилизации
Расчёт схемы ведётся по формулам, описанным в пункте 3.3.4.2. Значения элементов схемы:
3.5.5 Расчёт входной корректирующей цепи
Для входной корректирующей цепи также была выбрана межкаскадная корректирующая цепь 3-го порядка, описанная в пункте 3.4.5.
В нашем случае значения
,
,
и
следующие:
При условии, что линейные искажения составляют 1 дБ, берём значения
,
,
из таблицы приведённой в [2]:
Тогда, из формул описанных выше, получаем:
D = 1.043
B = -3.075
A = 0.115
Тогда нормированные значения межкаскадной корректирующей цепи равны:
Истинные значения элементов:
Значения
и получились следующими:
3.6 Расчёт выходной корректирующей цепи
Расчёт КЦ производится в соответствии с методикой описанной в [2]. Схема выходной корректирующей цепи представлена на рисунке 3.11. Найдём
– выходную ёмкость транзистора нормированное относительно
и
. Сама выходная ёмкость в данном случае является последовательным соединением коллекторных емкостей транзисторов КТ913Б и КТ948Б.
Рисунок 3.11
Теперь по таблице, приведённой в [2], найдём ближайшее к рассчитанному значение
и выберем соответствующие ему нормированные величины элементов КЦ
и
, а также
–коэффициент, определяющий величину ощущаемого сопротивления нагрузки
и модуль коэффициента отражения
.
Найдём истинные значения элементов по формулам:
Рассчитаем частотные искажения в области ВЧ, вносимые выходной цепью:
3.7 Расчёт разделительных и блокировочных ёмкостей
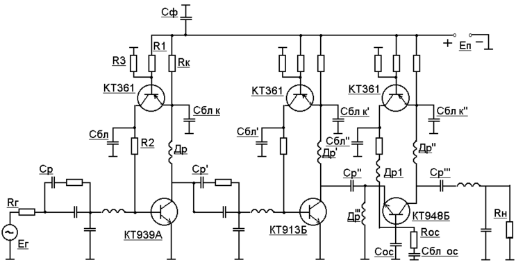
Н
а рисунке 3.12 приведена принципиальная схема усилителя. Рассчитаем номиналы элементов обозначенных на схеме. Расчёт производится в соответствии с методикой описанной в [1]
Рисунок 3.12
Рассчитаем ёмкость фильтра по формуле:
г
де
– нижняя граничная частота усилителя, а входного каскада, для нашего случая.
Так как разделительные ёмкости вносят искажения в области нижних частот, то их расчёт следует производить, руководствуясь допустимым коэффициентом частотных искажений. В данной работе этот коэффициент составляет 3дБ. Всего ёмкостей четыре, поэтому можно распределить на каждую из них по 0.75дБ.
Найдём постоянную времени, соответствующую неравномерности 0.75дБ по формуле:
где
– допустимые искажения в разах.
Величину разделительного конденсатора найдём по формуле:
Тогда
Величины блокировочных ёмкостей и дросселей найдем по формулам:
(3.7.4)
(3.7.5)
(3.7.6)
(3.7.7)
(3.7.8)
Тогда
4. Заключение
Рассчитанный усилитель имеет следующие технические характеристики:
1. Рабочая полоса частот: 20-500 МГц
2. Линейные искажения
в области нижних частот не более 1.5 дБ
в области верхних частот не более 1.5 дБ
3. Коэффициент усиления 21дБ
4. Выходная мощность - 5 Вт
5. Питание однополярное, Eп=14.2 В
6. Диапазон рабочих температур: от +10 до +50 градусов Цельсия
Усилитель рассчитан на нагрузку Rн=50 Ом
Усилитель имеет запас по усилению 6дБ, это нужно для того, чтобы в случае ухудшения, в силу каких либо причин, параметров отдельных элементов коэффициент передачи усилителя не опускался ниже заданного уровня, определённого техническим заданием.
| РТФ КП 468730.001.ПЗ | |||||||||||
| Лит | Масса | Масштаб | |||||||||
| Изм | Лист | Nдокум. | Подп. | Блок усиления мощности | |||||||
| Выполнил | Авраменко | нелинейного локатора | |||||||||
Проверил | Титов | Схема электрическая | |||||||||
| принципиальная | Лист | Листов | |||||||||
ТУСУР РТФ | |||||||||||
Принципиальная | Кафедра РЗИ | ||||||||||
| схема | Гр. 148-3 | ||||||||||
-
Красько А.С., Проектирование усилительных устройств, методические указания
-
Титов А.А. Расчет корректирующих цепей широкополосных усилительных каскадов на биполярных транзисторах , Томск, ТУСУР, 1999.
Адрес в Интернете – http://referat.ru/download/ref-2764.zip
-
Болтовский Ю.Г., Расчёт цепей термостабилизации электрического режима транзисторов, методические указания
-
Титов А.А., Григорьев Д.А., Расчёт элементов высокочастотной коррекции усилительных каскадов на полевых транзисторах, учебно-методическое пособие, Томск, ТУСУР, 1999.
| Позиция Обозн. | Наименование | Кол | Примечание |
| Конденсаторы ГОСТ 2519-67 |
| С1 | КД-2-523пФ5% | 1 | ||||||||||||||||||||||||||||
| С2 | КД-2-15,4пФ5% | 1 | ||||||||||||||||||||||||||||
| С3 | КД-2-12,1пФ5 | 1 | ||||||||||||||||||||||||||||
| С4 | КД-2-0,04пФ5% | 1 | ||||||||||||||||||||||||||||
| C5 | КД-2-64,2пФ5% | 1 | ||||||||||||||||||||||||||||
| С6 | КД-2-64,2нФ5% | 1 | ||||||||||||||||||||||||||||
| С7 | КД-2-352пФ5% | 1 | ||||||||||||||||||||||||||||
| С8 | КД-2-9,53пФ5% | 1 | ||||||||||||||||||||||||||||
| С9 | КД-2-2,77пФ5% | 1 | ||||||||||||||||||||||||||||
| С10 | КД-2-79,6пФ5% | 1 | ||||||||||||||||||||||||||||
| С11 | КД-2-0,08пФ5% | 1 | ||||||||||||||||||||||||||||
| С12 | КД-2-481пФ5% | 1 | ||||||||||||||||||||||||||||
| С13 | КД-2-79,6пФ5% | 1 | ||||||||||||||||||||||||||||
| С14 | КД-2-16,7пФ5% | 1 | ||||||||||||||||||||||||||||
| С15 | КД-2-0,127пФ5% | 1 | ||||||||||||||||||||||||||||
| С16 | КД-2-309пФ5% | 1 | ||||||||||||||||||||||||||||
| С17 | КД-2-0,08пФ5% | 1 | ||||||||||||||||||||||||||||
| С18 | КД-2-7,87пФ5% | 1 | ||||||||||||||||||||||||||||
| Катушки индуктивности | ||||||||||||||||||||||||||||||
| L1 | Индуктивность 6,71нГн10% | 1 | ||||||||||||||||||||||||||||
| L2 | Индуктивность 11,94нГн10% | 1 | ||||||||||||||||||||||||||||
| L3 | Индуктивность 2,141нГн10% | 1 | ||||||||||||||||||||||||||||
| L4 | Индуктивность 8,76нГн10% | 1 | ||||||||||||||||||||||||||||
| L5 | Индуктивность 8,76нГн10% | 1 | ||||||||||||||||||||||||||||
| L6 | Индуктивность 0,5мкГн 10% | 1 | ||||||||||||||||||||||||||||
| L7 | Индуктивность 7,96нГн 10% | 1 | ||||||||||||||||||||||||||||
| L8 | Индуктивность 14,75нГн 10% | 1 | ||||||||||||||||||||||||||||
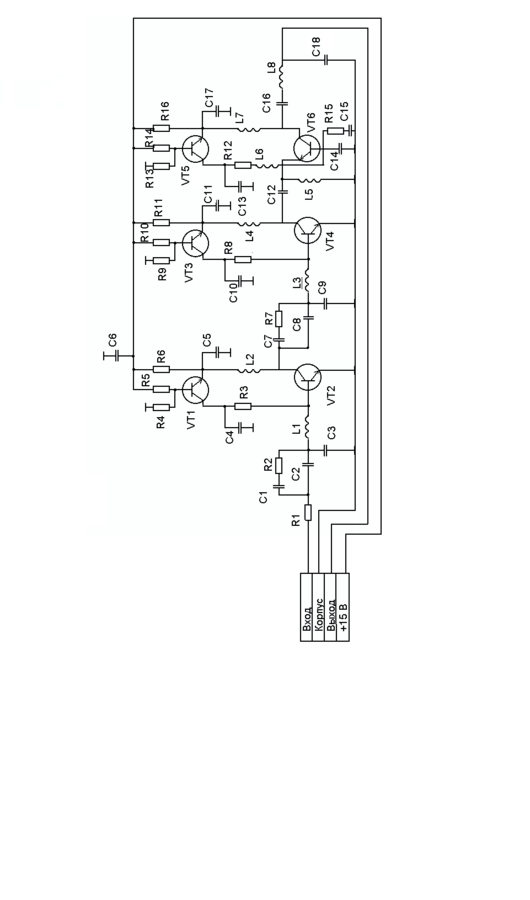
| РТФ КП 468730.001 ПЗ | ||||||||||||||||||||||||||||||
| Лит | Масса | Масштаб | ||||||||||||||||||||||||||||
| Изм | Лист | Nдокум. | Подп. | Дата | Блок усиления мощности | |||||||||||||||||||||||||
| Выполнил | Авраменко | нелинейного локатора | ||||||||||||||||||||||||||||
Проверил | Титов | |||||||||||||||||||||||||||||
| Лист 1 | Листов 2 | |||||||||||||||||||||||||||||
ТУСУР РТФ | ||||||||||||||||||||||||||||||
Перечень элементов | Кафедра РЗИ | |||||||||||||||||||||||||||||
| гр. 148-3 | ||||||||||||||||||||||||||||||
| Позиция Обозн. | Наименование | Кол | Примечание |
| Резисторы ГОСТ 7113-77 |
| R1 | МЛТ–0,125-2,29кОм5% | |||||||||||||||||||||||||||||
| R2 | МЛТ–0,125-4,07кОм5% | 1 | ||||||||||||||||||||||||||||
| R3 | МЛТ–0,125-1,4кОм5% | 1 | ||||||||||||||||||||||||||||
| R4 | МЛТ–0,125-1,89кОм5% | 1 | ||||||||||||||||||||||||||||
| R5 | МЛТ–0,125-2,52Ом5% | 1 | ||||||||||||||||||||||||||||
| R6 | МЛТ–0,125-1,82кОм5% | 1 | ||||||||||||||||||||||||||||
| R7 | МЛТ–0,125-1,91кОм5% | 1 | ||||||||||||||||||||||||||||
| R8 | МЛТ–0,125-6,26кОм5% | 1 | ||||||||||||||||||||||||||||
| R9 | МЛТ–0,125-856Ом5% | 1 | ||||||||||||||||||||||||||||
| R10 | МЛТ–0,125-2Ом5% | 1 | ||||||||||||||||||||||||||||
| R11 | МЛТ–0,125-1,91кОм5% | 1 | ||||||||||||||||||||||||||||
| R12 | МЛТ–0,125-6,26кОм5% | 1 | ||||||||||||||||||||||||||||
| R13 | МЛТ–0,125-856Ом5% | 1 | ||||||||||||||||||||||||||||
| R14 | МЛТ–0,125-1,26кОм5% | 1 | ||||||||||||||||||||||||||||
| R15 | МЛТ–0,125-2Ом5% | 1 | ||||||||||||||||||||||||||||
| Транзисторы | ||||||||||||||||||||||||||||||
| VT1 | КТ361А | 1 | ||||||||||||||||||||||||||||
| VT2 | КТ939А | 1 | ||||||||||||||||||||||||||||
| VT3 | КТ361А | 1 | ||||||||||||||||||||||||||||
| VT4 | КТ913Б | 1 | ||||||||||||||||||||||||||||
| VT5 | КТ361А | 1 | ||||||||||||||||||||||||||||
| VT6 | КТ948А | 1 | ||||||||||||||||||||||||||||
| РТФ КП 468730.001 ПЗ | ||||||||||||||||||||||||||||||
| Лит | Масса | Масштаб | ||||||||||||||||||||||||||||
| Изм | Лист | Nдокум. | Подп. | Дата | Блок усиления мощности | |||||||||||||||||||||||||
| Выполнил | Авраменко | нелинейного локатора | ||||||||||||||||||||||||||||
Проверил | Титов | |||||||||||||||||||||||||||||
| Лист 2 | Листов 2 | |||||||||||||||||||||||||||||
ТУСУР РТФ | ||||||||||||||||||||||||||||||
Перечень элементов | Кафедра РЗИ | |||||||||||||||||||||||||||||
| гр. 148-3 | ||||||||||||||||||||||||||||||















