124844 (717473), страница 3
Текст из файла (страница 3)
В фотомеханических процессах (обычно с записью на фотографическую пленку) для переноса изображений используются оптические устройства (фоторепродукционные аппараты, оптика, фильтры и т.п.) и дополнительные составляющие (светофильтры, оптические растры, фототехнические пленки со специальными свойствами и т.д.). Цифровая обработка здесь не используется, она применяется в так называемой "электронной репродукционной технологии" (раздел 1.4).
Изобразительные оригиналы могут быть чернобелыми или цветными, штриховыми (графика) (рис. 1-2 и 1-33) и тоновыми (рис. 1-8 и 1-9). Оригиналом является входной сигнал, содержащий данные изобразительной информации. Наиболее часто встречающийся случай полутонового изобразительного оригинала – фотография. Чернобелая фотография содержит большое количество градаций от черных деталей изображения, так называемых "теней", до белых участков, называемых "светами" (рис. 1-8). Цветная фотография (рис. 1-9) в зависимости от фотоматериала и метода его химикофотографической обработки может воспроизводить практически все встречающиеся в природе видимые цвета, причем каждый цвет может быть представлен в виде непрерывной шкалы от темных до светлых участков и от ненасыщенных (неярких, сероватых) до насыщенных (чистых) цветов.
Для того, чтобы при печати передавать полутона по возможности близко к оригиналу, полутоновые оригиналы в зависимости от способа печати должны быть преобразованы либо в растровые изображения, либо, как в случае глубокой печати, в структуру элементов, передающих различную толщину красочного слоя. Цветные изображения перед растрированием нужно разложить на три основных цвета (в соответствии с особенностями восприятия человеческого глаза), которые затем, часто дополненные черным цветом, формируют цветное изображение в процессе печатного синтеза.
Наряду с правильной цветовой передачей для оттисков важна передача деталей структуры или контуров изображения, являющихся неотъемлемой составной частью информационного содержания оригинала. Четкие контуры оригинала должны и на оттиске получаться четкими. Кроме того, они должны оставаться видимыми в светлых, средних и темных участках изображения. Равномерные серые или цветные участки при воспроизведении не должны иметь колебаний плотности или быть искажены инородными структурами. То же самое верно и для плавных, равномерных цветовых переходов.
Рис. 1-8. Полутоновое изображение, черно-белое (растровая репродукция)
Рис. 1-9 Полутоновое изображение, многоцветное (растровая репродукция)
Репродукция отвечает высоким требованиям качества лишь в том случае, когда изображение на оттиске наиболее полно соответствует содержанию оригинала. Так как интервал оптических плотностей диапозитива, часто выступающего в роли оригинала, как правило, больше, чем интервал оптических плотностей печатного оттиска, необходимо в процессе обработки осуществить ряд операций. Имеют место: масштабирование (увеличение или уменьшение), коррекция изображения (удаление нежелательных деталей, сглаживание контуров, добавление или устранение элементов изображения и т.д.), цветокоррекция и уже упомянутое выше растрирование. Весь этот спектр работ должен быть выполнен в репродукционном процессе. Для этого применяют два принципиально различных способа:
аналоговую обработку изображений;
цифровую обработку изображений.
Рис. 1-10. Допечатные технологические процессы (аналоговые и цифровые технологии)
Аналоговая обработка изображений использует, главным образом, фотомеханические, химические и физические средства, а цифровая – электронные.
Применение и назначение аналоговой репродукционной техники
Отличительным признаком аналоговой репродукционной техники является применение фотопленок, фоторепродукционных аппаратов, копировальной техники и фотомеханических (задубливаемых светом или растворяющихся под действием света) копировальных слоев, а также механических и химических способов изготовления печатных форм. Материалы и устройства аналоговой репродукционной техники достигли совершенства в своем развитии.
Несмотря на высокую автоматизацию, аналоговые технологии требуют большой доли ручного труда. Однако некоторые фотомеханические и химические процессы оказывают отрицательное влияние на окружающую среду. Стоимость экологического оснащения, оборудования для повторного использования сырья и расходы на обеспечение экологических требований все время растут. Условия работы осложняются обращением с частично агрессивными химикатами и работой в темных помещениях. Наборное производство, с одной стороны, и обработка изобразительной информации, с другой, связаны с применением принципиально различной аналоговой техники, отдельных технологических путей вплоть до этапа верстки или монтажа текста и изображений и поэтому требуют больших технологических и организационных затрат.
Цифровые методы обработки изображений (раздел 3.2) предоставляют эффективную альтернативу, которая принципиально ни в чем не уступает, а иногда и превосходит аналоговую технологию по достигаемому качеству информации, подготавливаемой к полиграфическому воспроизведению. Преимущества и огромный потенциал цифровых способов проявляются в безопасности взаимодействия техники и человека, автоматизации, экологичности, использовании и объединении с другими средствами информации, локальной независимости и многом другом. Новые возможности растрирования и операций с изображением также играют большую роль. Электронная интеграция текста и изображений облегчает технологический процесс допечатной подготовки, так как позволяет осуществлять их совместную обработку.
Переход от аналоговых способов обработки изображения к цифровым происходит весьма быстро. Доля аналоговых способов обработки изображения снижается.
Тем не менее, аналоговая обработка изображений все же еще используется на многих предприятиях, так как она хорошо изучена и освоена. Ее применяют в таких областях, как:
крупноформатные работы (если имеющееся цифровое выводное оборудование не покрывает требуемые форматы);
использование имеющихся фотоформ (особенно, если на этом настаивает заказчик);
аварийные варианты при сбоях системы цифровой обработки изображений;
особые заказы (например, художественная ручная ретушь фотоформ);
возможность долгосрочного хранения заказа в виде фотоформ;
аналоговая цветопроба.
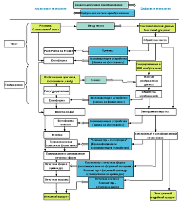
Очевидно, в определенных случаях использование аналоговой техники вполне целесообразно. Например, аналоговый монтаж полос и копирование на форму могут иметь место при цифровом выводе фотоформ самих полос. На рис. 1-10 изображены процессы допечатной подготовки как для аналоговой, так и для цифровой технологий.
Цифровые допечатные процессы
Различаются они по способу изготовления фотоформ. Все варианты, использующие технологии создания полос или спуска полос из отдельных фотоформ, требуют механических или ручных операций верстки или монтажа, и относятся к категории "традиционных допечатных процессов". В отличие от них в разделе 3.2 описываются процессы цифровой обработки информации, так называемые "Компьютер – фотоформа" и "Компьютер – печатная форма" (Computer to Film, Computer to Plate) и т.д. (На рис. 1.230 они представлены схематично для сравнения.)
Изобретение в 1440 г. Гутенбергом подвижных литер не только произвело революцию, открывшую возможности массового выпуска печатной продукции, но одновременно дало толчок для продолжающегося и сегодня поиска решений более общей задачи – рационального переноса на печатную форму текстовой и изобразительной информации всё более оперативными, менее дорогими способами.
Рис. 11. Изготовление фотоформ или печатных форм в общей технологической цепочке выпуска печатной продукции
Первый этап изготовления печатных форм – это производство фотоформ для последующего получения печатных форм (рис. 1-1). Фотоформы – это прозрачные пленки, несущие информацию, которую необходимо передать на печатном оттиске посредством соответствующей краски. Фотоформы используются также для выполнения однокрасочных печатных работ при воспроизведении чернобелых оригиналов. В отличие от цифровых, традиционные способы допечатной подготовки предполагают изготовление интегрированной фотоформы из отдельно полученных текстовой и изобразительной фотоформ.
Для обработки изображений используются фотомеханические методы. Они применяются при воспроизведении как штриховых, так и полутоновых изображений. В последнее время доля аналоговых процессов уменьшается, они все более вытесняются цифровыми. Так, набор полностью производится на компьютерах, входящих в издательские системы (на пример, Apple Macintosh, IBM-PC), имеющие мощное программное обеспечение и автоматизированные экспонирующие устройства для вывода фотоформ. На заключительном этапе традиционной технологии текст и изображения соединяются в готовую полноформатную фотоформу в процессе монтажа (обрезка, позиционирование, наклеивание и т.д.).















