123145 (717116), страница 2
Текст из файла (страница 2)
Эффективность технологии агломерации под давлением определяется возможностью интенсифицировать процесс эвакуации благодаря повышению скорости фильтрации.
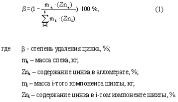
Сопоставление скоростей спекания в обычном (вакуумном) режиме агломерации и под давлением (табл. 1) показывает, что в последнем случае скорости спекания (скорость фильтрации) увеличивается в 1,5...3 раза. Степень удаления цинка определяется на основании массовых расходов компонентов и содержания в них цинка, %:
Расчет степени удаления цинка проводили раздельно для верхней и нижней частей агломерационного спека. Удаление цинка из верхнего слоя составляет 40…73 % и значительно превышает данный показатель для нижнего (20…63 %). Совокупное влияние факторов на степень удаления цинка аппроксимировано функциями отклика вида:
Максимальное влияние на степень удаления цинка, обусловленную условиями его восстановления, оказывает расход топлива в шихту. В верхней части спека увеличение расхода топлива от 7,5 до 15 % приводит к увеличению степени удаления цинка от 40 до 75 % (для нижнего слоя соответственно 20-63 %). Изменение давления воздуха над спекаемым слоем, как и расход MgO-содержащей добавки, оказывает меньшее влияние на степень удаления.
Отличие степени удаления цинка в верхней и нижней частях агломерационного слоя составляет 10…20 % абс. Для анализа механизма, определяющего указанные отличия, предложен метод зонального материального баланса.
Для расчета зонального материального баланса цинка в процессе агломерации цинксодержащих шихт под давлением была предложена схема его поведения. В верхний слой цинк поступает с шихтовыми материалами и распределяется между агломератом и цинксодержащей пылью.
В нижний слой приход цинка осуществляется с шихтой и цинксодержащей пылью,поступающей из верхних слоев. В нижней части спека цинк распределяется между агломератом, материалом постели и цинксодержащей отходящей пылью. Рассчитанное с помощью предлагаемой схемы распределение цинка между продуктами процесса показывает, что в верхнем слое агломерационного спека остается около 20 % цинка, в нижнем – чуть более 20 %, в материале постели – менее 1 %, а основная часть (более 60 %) уходит с отходящей цинксодержащей пылью. Ориентировочная оценка дает для содержания оксида цинка в отходящей пыли не менее 30 %.
Таким образом, степень удаления цинка из нижнего слоя, по крайней мере, не ниже, чем из верхнего. В таком случае для повышения эффективности удаления цинка при агломерации необходимы решения, ограничивающие поступление цинка в нижнюю часть слоя.
Глава 3. ПЛАВКА ЦИНКОВЫХ И ЛЕГКОПЛАВКИХ ЦИНКОВ
Цинк и его сплавы легко окисляются (особенно в присутствии паров воды) с образованием ZnO2 и шпинеля ZnAl2O4.
В цинковых сплавах могут быть включения кремнезема ( SiO2), иногда глинозема (Al2O3), источником которых являются загрязненные шихтовые материалы.
Для исключения обогащения сплавов цинка железом плавку ведут в индукционных тигельных печах или канальных печах; разливку проводят из керамических тиглей. Если плавка ведется в чугунных тиглях, то их внутреннюю поверхность покрывают слоем обмазки, состоящей из каолина и жидкого стекла.
Перегрев цинковых сплавов приводит к увеличению потерь цинка и обогащению их неметаллическими включениями, а также способствует образованию столбчатой структуры (такая структура является причиной образования трещин при затрудненной садке). Следовательно, температура нагрева не должна превышать 500 оС.
Очистку цинковых сплавов от металлических и неметаллических примесей проводят отстаиванием, обработкой хлоридами, продувкой инертными газами, фильтрованием. Наиболее эффективным способом очистки цинковых сплавов от оксидов и интерметаллидов является фильтрование через мелкозернистые фильтры. Средний диаметр зерен магнезита 2-3 мм; толщина фильтрующего слоя 100 мм. Эффективность очистки составляет, % : по оксидным включениям до 90 и по интерметаллидным - 85. Фильтрование ведут через нагретый фильтр (~ 500 оС), который помещают в специальный стакан, погружаемый в раздаточную печь, или при переливе металла из печи - в ковш или изложницу. Особенно эффективно фильтрование типографического цинка перед заливкой сплава в изложницу.
Особенность плавки сплавов цинка со свинцом [0,67-1,25 % (мас. доля)] состоит в возможности ликвации свинца. Поэтому свинец вводят не в чистом виде, а в виде соединения с хлором.
Плавку сплавов на основе олова на чистых металлах можно вести без применения защитных флюсов, так как эти сплавы имеют низкую склонность к окислению и насыщению газами. Если в состав шихты входят отходы и возврат, то плавку проводят под слоем древесного угля. Перед разливкой сплав рафинируют, хлористым аммонием [ 0,1-0,15 % (мас. доля)]. Иногда применяют фильтрование.
При плавке антифрикционных сплавов на основе олова (баббитов) необходимо соблюдать определенный порядок загрузки шихты. Сначала загружают медносурьманистую лигатуру, сурьму и часть олова (около 1/3 массы шахты). Шахту покрывают слоем древесного угля, расплавляют и нагревают до 600-700 оС. После этого удаляют шлак и древесный уголь и в несколько приемов вводят остальное олово. Рафинируют сплав при 475-500 оС введением 0,1-0,15% (мас. доля) хлористого аммония или пропускают через зернистые фильтры (из магнезита, хлористого натрия и других веществ) с размером зерен 2-4 мм в поперечнике. После рафинирования сплав должен выстояться 10-120 мин, после чего сплав разливают в изложницы.
Технология плавки припоев и сплавов для литья под давлением та же, что и технология плавки антифрикционных сплавов.
Сплавы на основе свинца почти не поглощают газов. Особенностью их является склонность к ликвации поп плотности. Плавку ведут под слоем древесного угля толщиной 10-15 мм.
Для плавки свинцовосурьмянистых и свинцовосурьмянооловянных баббитов в качестве шихтовых материалов используют олово, свинец, сурьму, сурьмяный свинец, кадмий, мышьяк, лигатуры: Cu - Sb (50/% Sb); Sb - Te (30% Te); Sn - Sb - Ni (30% Sb; 10% Ni), подготовительные сплавы, полученные переплавкой отходов. Особенность плавки этих баббитов состоит в порядке загрузки шихты. Одновременно загружают тугоплавкие компоненты шихты (сурьму, лигатуры: Sn - Sb - Ni и Cu - Sb) и 10-20 % (мас. доля) легкоплавких компонентов шихты (свинца, вторичных сплавов, сурьмянистого свинца). Загруженную шихту засыпают углем, расплавляют и при 600 оС вводят кусковый или порошкообразный мышьяк. После этого загружают оставшуюся часть легкоплавкой шихты. Последними при 420-450 оС вводят кадмий, теллур и олово; выдерживают сплав 10-15 мин, перемешивают и рафинируют хлористым аммонием [0,15% (мас. доля)]. Через 10-15 мин при температуре 420-450 оС проводят разливку при постоянном перемешивании для получения однородных по составу слитков. При расчете шихты угар сурьмы принимают равным 7-10, а теллура 15-20% (мас. доля).
При плавке типографических сплавов в очищенный тигель загружают 3/4 свинца или типографической сыпи; расплавляют шихту, поверхность расплава покрывают древесным углем (толщина слоя 10-15 мм) и при 500-550 оС в расплав водят сурьму или медносурьминистую лигатуру. После растворения сурьмы добавляют оставшийся свинец. Рафинирование расплава проводят хлористым аммонием 10,1-0,3% (мас. доля) или "дразнением" куском древесины в течение 30-50 мин.
Для удаления цинка и алюминия из свинцовых сплавов их продувают водяным паром через стальные трубки при 500-550 оС в течении 0,5-2 ч. Железо, никель и медь удаляют введением с помощью колокольчика серы. Образующиеся при 500-600 оС сульфиды всплывают на поверхность ванны.
Температура сплавов в процессе плавки не должна превышать 400-450 оС за исключением сплавов, содержащих в составе сурьму и медносурьмянистую лигатуру
Плавка кадмия и его сплавов проходят при высоком давлении пара металла, что обуславливает большие потери металла на испарение. Пары кадмия и оксида токсичны. В связи с этим перегрев расплавов не должен превышать 550 оС. Кадмий в процессе плавки интенсивно окисляется. Для снижения окисления в расплав необходимо вводить небольшие добавки магния (0,05 % массы кадмия). Плавку ведут под слоем древесного угля. После расплавления кадмия в расплав вводят магний. Легирующие компоненты добавляют при 480-500 oС, затем счищают шлак, засыпают порцию древесного угля и после охлаждения до 370 оС разливают по формам.
Для плавки кадмиевых сплавов должны быть предусмотрены изолированные помещения, оборудованные эффективными вентиляционными установками для очистки воздуха от токсичных выделений.
Глава 4. ИЗВЛЕЧЕНИЕ КАДМИЯ ИЗ КОЛОШНИКОВОЙ ПЫЛИ УСТАНОВОК ДЛЯ РАФИНИРОВАНИЯ ЦИНКА
Рис. 1. Схема подсистемы для выделения побочного продукта — кадмия: 1 — Дым, образующийся при обжиге и спекании 540 т в день цинкового концентрата, содержащего 0,25 % Cd; 2 — отделение колошниковой пыли в мешочных фильтрах или в электрофильтрах; 3 — отвод SO, к установке для получения кислоты; 4 — 12 т колошниковой пыли, содержащей 9,6 % Cd, при удалении 95 % Cd при обжиге и спекании и улавливании 90 % дыма в пылесборниках; 5 — уплотнение, упаковка и транспортировка колошниковой пыли; 6 — вода; 7 — измельчение; 8 — серная кислота — 2 части H2SOj на 1 часть (по массе) Cd; 9— выщелачивание для растворения Cd; 10 — взвесь сульфата кадмия; // — фильтрование; 12 — сульфат свинца на плавку Для выделения свинца, серебра и золота; 13 — раствор сульфата кадмия; 14 — хлорат натрия (Fe2+, Fe1+) — I часть на 2 части (по массе) Cd; 15 — оксид цинка — 0,75 части на 1 часть (по массе) Cd; 16 — осаждение примесей (медь, мышьяк, сурьма, железо, никель, кобальт, таллий, серебро); 17 — цинковая пыль — 1 часть на I часть (по массе) Cd; 18 — очищенный раствор сульфата кадмия; 19 — осаждение кадмия; 20 — товарный раствор сульфата циика; 21 — губчатый кадмий; 22 — центрифугирование; 23 — промывка; 24 — брикетирование; 25 -— дистилляция; 26 — производится 1 кг в день металлического кадмия (99,97 %) при степени извлечения кадмия из колошниковой пылн 95 %; 27 — место отделения побочных продуктов
К числу кадмийсодержащих материалов, получаемых в качестве побочных продуктов при переработке цинка, свинца и меди, относится пыль, образующаяся в печах для обжига, в сушильных печах и в установках для спекания. Сюда же относятся цинковая пыль, получаемая при дистилляции цинка, кадмиевая фракция получая конечный продукт — кадмий высокой чистоты. Кадмий высокой чистоты для специальных целей может быть получен при использовании методов вакуумной дистилляции, зонной рекристаллизации, ионного обмена и других. Возможно, следует упомянуть о том, что стадия металлургической обработки кадмия играет очень важную роль при принятии решения о целесообразности переработки кадмийсодержащих остатков в пылеуловителях. Процесс переработки должен быть экономически оправданным и требуемые дополнительные расходы должны компенсироваться стоимостью получаемого металлического кадмия. Однако данная стадия обработки не является независимой от предыдущих стадий. Количество кадмия в цинковом концентрате определяется не только содержанием кадмия в рудах, но и характером предыдущих металлургических процессов.
Метод селективной флотации позволяет определить какое количество кадмия переходит в цинковый концентрат при гидратации свинцово-цинковых руд. Для максимального перевода кадмия в цинковый концентрат необходимо добиваться возможно более эффективного оседания цинк-кадмиевых минералов в цикле флотации свинца.
Кроме того, необходимо проводить длительную и эффективную активацию перед флотацией цинка. Концентрация кадмия в продукте после флотационного разделения зависит от степени насыщения индивидуальных частиц в процессе флотации.
Таким образом, процесс гидратации существенно влияет на экономичность процесса извлечения кадмия, хотя решение о выделении кадмия принимается на плавильных или рафинировочных заводах.
Первой стадией переработки кадмийсодержащих материалов в процессе, показанном на рис. 2, является конденсация паров кадмия с последующей упаковкой и транспортировкой осадка. Эта стадия не всегда является необходимой, поскольку многие установки по производству кадмия находятся рядом с источником сырья. Однако известны и случаи транспортировки колошниковой пыли. Так, кадмиевая пыль, полученная на цинкоплавильном заводе Нью Джерси в г. Депью, штат Иллинойс транспортировались для извлечения кадмия в г. Пальмертон, штат Пенсильвания. Значительная часть кадмия, производимого в Соединенных Штатах, получается из колошниковой пыли, импортированной с мексиканских плавильных заводов.
Колошниковую пыль, содержащую кадмий, обрабатывают серной кислотой для растворения кадмия. Серную кислоту добавляют в таких количествах, чтобы обеспечить полную экстракцию кадмия и других компонентов, растворимых в кислоте. Свинец остается в виде осадка сульфата, который отфильтровывается и направляется на плавильный завод для извлечения свинца, золота, серебра, а в случае наличия — также и селена, теллура и индия.















