otch (708624), страница 4
Текст из файла (страница 4)
При больших величинах отношения
анализируемая схема КЦ перерождается в трехэлементную КЦ. Поэтому в таблице приведены результаты расчетов КЦ ограниченные отношением
равным шести.
Таким образом, расчет КЦ сводится к следующему. В соответствии с заданным отношением
, по соотношению (8) и табличным значениям b1, b2, b3, b4 рассчитывается
, по таблицам находятся нормированные значения элементов
соответствующие рассчитанному
. Далее по формулам (9) осуществляется их перерасчет в элементы
, что соответствует переходу от схемы на рис. 3 к схеме на рис. 2. И, наконец, осуществляется де нормирование элементов КЦ.
9. ВЫВОДЫ
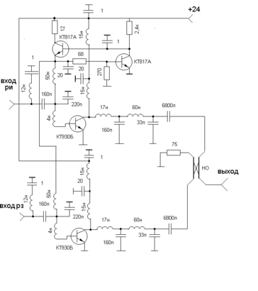
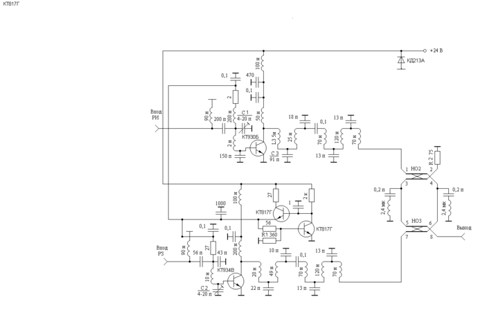
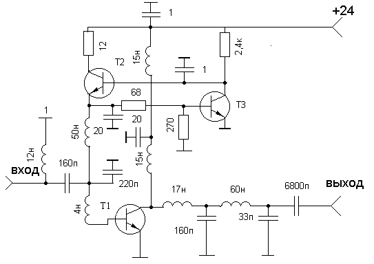
Из всего рассмотренного нашли, что в ДМВ диапазоне так же как и в МВ диапазона, где применяются усилители мощности с раздельным усилением радиосигналов изображения и звука и с последующим сложением их мощностей на мостовых схемах сложения или на диплексерах, возможно применение раздельного усиления радиосигналов изображения и звука с последующим сложением их на диплексере либо на НО для получения на выходе передатчиков заданных соотношений Риз/Рзв равных 10:1, соотвествующих нормам ГОСТа.
ЛИТЕРАТУРА
-
Одаренко Д.Н., Титов А.А. Проектирование диплексера телевизионного усилителя мощности // Материалы региональной научно-технической конференции ”Радиотехнические и информационные системы и устройства”. - Томск. Изд-во ТУСУР. 1999.
-
Титов А.А., Мелихов С.В. Усилитель мощности с защитой от перегрузок // Приборы и техника эксперимента. 1993. №6. С. 118-121.
-
Иванов В.К. Оборудование радиотелевизионных передающих станций. - М.: Радио и связь. 1989.
-
ГОСТ Р 50890-96. Передатчики телевизионные маломощные.
-
ГОСТ 20532-83. Радиопередатчики телевизионные 1 - 5 каналов.
-
Зернов Н.В., Карпов В.Г. Теория радиотехнических цепей. -М.: Энергия.1965.
-
Титов А.А., Ретивых А.Е. Расчет межкаскадной корректирующей цепи полосового усилителя мощности // Труды третьего международного симпозиума "Конверсия науки - международному сообществу ". - Томск. Изд-во ТГУ. 1999. С. 70.
Приложение А















