kursovik (703666), страница 2
Текст из файла (страница 2)
Полномочия определяют, что лицо, занимающее определенную должность, имеет право делать. Власть определяет, что оно действительно может делать. Можно иметь власть, не имея полномочий.
Различают два вида полномочий:
-
Линейные полномочия
-
Штабные полномочия
Линейные полномочия - это полномочия, передаваемые непосредственно от начальника к подчиненному и далее другому подчиненному.
Линейные полномочия выражают существующую в организации систему властных отношений между руководством и подчиненными.
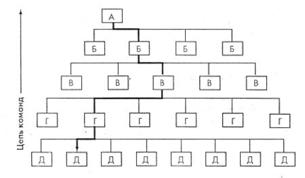
Делегирование линейных полномочий создает иерархию уровней управления организации, называемую цепью команд.
Штабные полномочия - это право советовать или помогать руководителям, наделенным линейными полномочиями, а также штабному персоналу.
Рис. 4. Классификация штабных полномочий.
Рекомендательные полномочия штабного аппарата являются наиболее ограниченными и сводятся в основном к консультированию линейного руководства.
Введение процедуры обязательного согласования обеспечивает расширение рекомендательных полномочий и обязывает линейное руководство согласовывать определенный круг решений со штабным аппаратом.
Параллельные полномочия представляют собой дальнейшее расширение штабных полномочий и включают право отклонять определенные решения линейного руководства.
Функциональные полномочия означают представление штабному аппарату прав как предлагать, так и запрещать определенные действия в пределах своей компетенции.
Сосредоточим внимание на определение того, какая деятельность относится к линейной, а какая к аппаратно-штабной. Традиционно к линейной деятельности относятся производственная, сбытовая и финансовая функции предприятия.
Линейная деятельность в настоящем смысле слова — это та деятельность, которая непосредственно связана с созданием, финансированием и сбытом товаров или услуг, производимых организацией. Аппарат помогает выполнению основных функций, как квалифицированная медицинская сестра помогает хирургу во время операции. Хирург, вероятно, смог бы спасти жизнь пациента в экстренном случае без помощи медсестры, но риск уменьшается и работа выполняется более ровно благодаря ее помощи. С другой стороны, медсестра не может успешно выполнить операцию - достичь цели организации — без хирурга.
Естественно, что определение того, какие конкретно виды деятельности следует отнести к аппаратно-штабной, зависит от миссии, целей и стратегии организации. По словам специалиста по вопросам управления Альфреда Чандлера: «Структура соответствует стратегии». Различия в целях приводят к фундаментальным различиям в структуре. Например, в большинстве организаций юридические службы безусловно относятся к аппаратной деятельности. Однако в юридической фирме юристы составляют хребет организации. Аналогичным образом, обучение обычно является либо аппаратной деятельностью, либо просто одной из обязанностей линейного руководителя. Но в колледже преподавание — основной вид деятельности организации, финансы представляют собой ключевой вид деятельности почти в любой организации и поэтому относятся к линейной деятельности. Однако ведение финансовых документов, бухгалтерский учет можно рассматривать в качестве аппаратной деятельности, потому что это вспомогательное средство для руководства финансовой деятельностью.
-
Централизация и децентрализация управления.
Делегирование полномочий является составной частью децентрализации. Главная цель делегирования полномочий — сделать возможной децентрализацию управления организацией. Это необходимо делать, когда масштабы управления слишком велики и сам процесс включает в себя передачу полномочий нижестоящим руководителям на выполнение специальных заданий. Передаются лишь полномочия. Всю ответственность продолжает нести старший руководитель.
От масштаба полномочий зависит степень централизации и децентрализации. Централизация означает концентрацию задач управления, а децентрализация - разделение задач по определенным признакам.
При отсутствии делегирования полномочий управление организацией становится слишком централизованным. Уровень централизации тем ниже, чем больше решений принимается непосредственно на рабочих местах, которые незамедлительно выполняются и носят узкий, специальный характер. Централизация характеризуется отсутствием передачи полномочий и известными пределами компетентности, что ведет к снижению оперативности в принятии решений. Излишняя централизация ущемляет развитие инициативы представителей низшего звена руководителей.
Факторы, определяющие степень децентрализации управления включает в себя следующее:
-
восприимчивость к новым идеям;
-
готовность передать решение незначительных вопросов низшему звену управления;
-
готовность доверять низшему звену управления;
-
стремление осуществлять лишь общий контроль (а не почасовой, ежедневный).
Полномочия в системе управления распределяются не всегда равномерно, они могут быть по тем или иным причинам сосредоточены преимущественно на верхних или на нижних ее "этажах".
Тогда в первом случае имеет место централизация управленческих полномочий, а во втором их децентрализация. При этом нужно иметь в виду, что все полномочия не могут быть централизованы или децентрализованы. Полной централизации препятствует то, что люди располагают лимитированными ресурсами времени, знаний, опыта и могут одновременно решать лишь определенное число проблем, усваивать ограниченный объем информации. Полная децентрализация невозможна из-за того, что организация потеряет управляемость и попадет в состояние хаоса.
Это неизбежно приводит к тому, что централизация в одном отношении требует одновременно обратного процесса в другом. Так, излишнее сосредоточение решения тех или иных проблем в вышестоящей управленческой структуре обусловит то, что большинство из них неизбежно будет приниматься на ее нижних этажах, что отнюдь не прибавит им качества, зато снизит оперативность и усилит бюрократизацию управления.
Централизация и децентрализация управления могут развиваться как вширь, так и вглубь. В первом случае речь идет об увеличении числа подконтрольных данному субъекту проблем; во втором — об их более обстоятельной и детализированной проработке, которая в противном случае могла бы осуществляться на нижних этажах управленческой иерархии.
Степень централизации управленческих полномочий определяется следующими обстоятельствами:
-
Издержками, связанными с принятием решений. Чем выше цена принятия решений, тем на более высоком уровне они должны рассматриваться.
-
Размеры организации. Чем крупнее фирма, тем сложнее координировать деятельность внутри нее, и здесь возникает преимущество горизонтальных связей. В крупных фирмах необходима максимальная децентрализация полномочий и разбиение организации на ряд крупных блоков, руководство которых должно быть максимально приближено к уровню, на котором принимаются решения.
-
Особенности исторического развития и традиции;
-
Характер и мировоззрение высших руководителей;
-
Наличие необходимых кадров;
-
Характер деятельности, которая сама по себе ограничивает возможности централизации полномочий;
-
Динамику бизнеса — чем она выше, тем выше должна быть децентрализованность;
-
Внешние силы в виде государственного регулирования, особенностей налогообложения, действий профсоюзов.
В условиях существования гигантских предприятий с массовым выпуском однородной продукции тенденция к централизации управления была преобладающей, поскольку условия производства создавали для нее наиболее благоприятную почву и давали возможность реализовывать ее преимущества, заключавшиеся в следующем:
Во-первых, в усилении стратегической направленности управленческого процесса и обеспечении при необходимости концентрации ресурсов на ключевых направлениях деятельности организации. Во-вторых, в устранении неоправданного дублирования управленческих функций, приводящем к экономии соответствующих затрат (например, вместо бухгалтерии в каждом подразделении в фирме создается единая бухгалтерия с меньшим штатом сотрудников). В-третьих, в концентрации процесса принятия решений в руках тех, кто лучше знает общую ситуацию, имеет больший кругозор, знания, опыт.
Однако централизация полномочий имеет свою оборотную сторону: затрачивается много времени на передачу информации, в процессе чего значительная часть ее теряется или искажается; важнейшие решения принимаются лицами, оторванными от жизни и плохо представляющими себе конкретную ситуацию, в то время как исполнители, которым ситуация хорошо знакома, от выработки и принятия решений устранены, и те навязываются им в принудительном порядке. В результате решения оказываются не достаточно качественными и неэффективно реализуются на практике.
Сегодня в условиях значительного усложнения производственных и информационных процессов, увеличения числа и степени хозяйственной самостоятельности субъектов, входящих в организации, их территориальной разбросанности, быстрого изменения конъюнктуры, роста в геометрической прогрессии числа принимаемых решений и т.п. возникла реальная потребность децентрализации процесса управления.
Она позволяет, во-первых, быстро разрабатывать и принимать решения, в том числе при участии непосредственных исполнителей; во-вторых, более определенно отражать в этих решениях объективную ситуацию; в-третьих, отказаться от детальных инструкций из центра, снизив этим самым его перегрузку второстепенными проблемами и сократив информационные потоки.
Однако децентрализация управления сопровождается рядом негативных последствий, которые необходимо учитывать в практической деятельности. Прежде всего, вследствие обособленности процесса принятия решений и концентрации его на нижних этажах управленческой структуры зачастую слабо учитываются или вовсе игнорируются интересы других подразделений и организации в целом, в результате чего решения часто носят тактический характер, оказываются мелкими, малоэффективными.
Из-за отсутствия общих правил и процедур выработки и принятия решений "утряска" занимает много времени и далеко не всегда оказывается успешной. Наконец, децентрализация может привести к сепаратизму, наносящему огромный вред организации.
Крайней формой децентрализации управления является его полное отсутствие, что имеет место в так называемых множественных структурах — организациях конгломератного типа, в которых отсутствуют какие бы то ни было связи (информационные, технологические, организационные и даже финансовые), посредством которых формируется и распределяется централизованный фонд денежных средств — они заменяются финансовым контролем.
Поскольку децентрализация не может происходить бесконечно без разрушения самой организации, в какой-то момент она сменяется обратным процессом — централизацией. Таким образом возникают своего рода "маятниковые колебания", придающие системе управления дополнительную гибкость и устойчивость.
Другим способом обуздания излишней самостоятельности подразделений является так называемая выборочная централизация, предполагающая, что, наряду с предоставлением им большей свободы действий, их руководители попадают в жесткое персональное подчинение к первому лицу организации, становясь его заместителями, а следовательно, вынуждены бывают в этом качестве безоговорочно подчиняться указаниям центральной власти.
Таблица 1. Преимущества централизации и децентрализации.
| Преимущества централизации |
| 1. Централизация улучшает контроль и координацию специализированных независимых функций, уменьшает количество и масштабы ошибочных решений, принимаемых менее опытными руководителями. |
| 2. Сильное централизованное управление позволяет избежать ситуации, при которой одни отделы организации растут и развиваются за счет других или организации в целом. |
| 3. Централизованное управление позволяет более экономно и легко использовать опыт и знания персонала центрального административного органа. |
| Преимущества децентрализации |
| 1. Управлять особо крупными организациями централизованно невозможно из-за огромного количества требующейся дли этого информации и, как следствие этого, сложности процесса принятия решений. |
| 2. Децентрализация дает право принимать решения тому руководителю, который ближе всего стоит к возникшей проблеме и, следовательно, лучше всех ее знает. |
| 3. Децентрализация стимулирует инициативу и позволяет личности отождествить себя с организацией. При децентрализованном подходе самое крупное подразделение организации кажется его руководителю совсем небольшим, и он может полностью понимать его функционирование, полностью контролировать его и ощущать себя частью этого подразделения. Такой руководитель может испытывать такой же энтузиазм в своем подразделении, как независимый предприниматель во всем своем бизнесе. |
| 4. Децентрализация помогает подготовке молодого руководителя к более высоким должностям, предоставляя ему возможность принимать важные решения в самом начале его карьеры. Это обеспечивает приток в организацию талантливых руководителей. При этом предполагается, что талантливыми руководителями не рождаются, а становятся в процессе приобретения опыта. Поскольку при этом сроки продвижения от рядовых до высших должностей становятся короче, децентрализация способствует тому, что честолюбивый и напористый молодой руководитель остается в фирме и растет вместе с ней. |
Недостатки централизации состоят в том, что она закрывает пути получения преимуществ децентрализации, и наоборот.















