book_blin (696089), страница 3
Текст из файла (страница 3)
При биологическом разрыхлении в качестве разрыхлителя используют дрожжи.
Дрожжи—это дрожжевые грибки (микроорганизмы), состоящие из неподвижных клеток. Для развития дрожжевых грибков нужны питательные вещества: сахар, белки, минеральные вещества в растворенном состоянии и температура 35—370 С.
Действие дрожжей основано на способности сбраживать сахара муки с образованием спирта и углекислого газа.
Избыток углекислого газа, сахара, жира, яиц и температура свыше 40 0 или ниже 25 0 задерживают развитие дрожжей.
При химическом способе разрыхления используют натрий двууглекислый и углекислый аммоний.
Натрий двууглекислый (питьевая сода) – это кристаллический порошок белого цвета без запаха, с солоноватым слабощелочным вкусом. Разрыхление происходит в результате образования углекислого газа при нагревании или добавлении кислоты.
Углекислый аммоний – это кристаллический порошок или комочки белого цвета, с характерным запахом аммиака, растворимый в воде. При нагревании разлагается, образуя углекислый газ и аммиак, и разрыхляет тесто.
При механическом способе разрыхления используют приемы: взбивание, раскатка теста с прослаиванием маслом.
В зависимости от способа разрыхления тесто делят на дрожжевое(кислое) и бездрожжевое(пресное) – слоеное, песочное, пресное, сдобное, заварное, бисквитное и др.
Изделия из теста делят на следующие группы:
-
Мучные блюда – вареники, пельмени, блины, оладьи, блинчики.
-
Мучные кулинарные изделия – пирожки, расстегаи, кулебяки, ватрушки, пироги.
-
Мучные гарниры – лапша домашняя, клецки, профитроли, корзиночки.
Приготавливают изделия в кондитерском цехе. Основное оборудование—тестомесильная, раскаточная и взбивальная машины, просеиватели, передвижные стеллажи, производственные столы с деревянным покрытием.
В цехе должны быть в достаточном количестве посуда и инвентарь: наплитные котлы, кастрюли, сита с ячейками разного размера, противни, скалки, весы, формочки, кондитерские весы, выемки, ступки для измельчения продуктов, резцы для теста, набор кондитерских наконечников и мешков, ножи и др.
ДРОЖЖЕВОЕ ТЕСТО
Для приготовления дрожжевого теста используют муку тонкого помола высшего и 1 сорта. Качество готовых изделий зависит от качества муки. Показателями качества муки являются количество и качество клейковины, влажность, влагопоглотительная и газоудерживающая способность. По содержанию клейковины и ее качеству муку делят на «сильную», «среднюю» и «слабую». Чем больше «сила» муки, тем выше ее водопоглотительная и газоудерживающая способность. Изделия из такой муки получаются более рыхлыми и пористыми.
Дрожжевое тесто приготавливают безопарным и опарным способом.
Приготовление теста складывается из следующих стадий: подготовка продуктов, замес теста, брожение, разделка, расстойка, выпечка.
Муку используют с влажностью 14,5% по стандарту. Если мука поступила с более низкой влажностью, то количество муки для теста уменьшают, а количество воды увеличивают. От влажности муки зависит выход готовых изделий. Перед использованием муку просеивают через просеиватель или вручную. При просеивании удаляются комочки, посторонние примеси, мука обогащается кислородом, это облегчает замес теста, способствует лучшему подъему и повышает его качество.
Дрожжи используют прессованные или сухие. Прессованные дрожжи разводят в теплой воде с температурой 30—350 С, мороженые дрожжи предварительно размораживают при температуре 40—600 С.
Сухие дрожжи (в виде порошка, крупки) разводят теплой водой и дают постоять 1ч., затем процеживают. Сухих дрожжей берут в 3 раза меньше, чем свежих.
Молоко цельное процеживают. Молоко или воду подогревают до 35—370.
Сахар, соль просеивают через сито с размером ячеек 2—3 мм или предварительно растворяют в воде и процеживают.
Масло или маргарин, вводимые в растопленном состоянии, процеживают через сито с размером ячеек не более 1мм. Если используют в твердом состоянии, то нарезают на куски и размягчают.
Яйца обрабатывают в соответствии с действующими санитарными правилами для предприятий общественного питания.
Меланж оттаивают при комнатной температуре или поставив банки в воду с температурой 500 С, затем хорошо перемешивают и процеживают, предварительно смешав с молоком или водой в соотношении 1:1. Подготовленные продукты используют для замеса теста.
В процессе замеса теста, при добавлении жидкости, белки муки впитывают воду, набухают и образуют эластичную клейковину, которая удерживает углекислый газ. Поэтому для приготовления дрожжевого теста используют муку с большим содержанием клейковины 35—40%.
Крахмальные зерна частично набухают. Набухание клейковины и крахмала происходит около часа. В первый период замеса тесто перестает быть липким и легко отстает от рычага тестомесильной машины или рук. В процессе замеса тесто приобретает новые свойства: упругость, растяжимость и эластичность.
В процессе брожения в тесте дрожжи сбраживают сахара, происходит спиртовое брожение, образуется спирт и углекислый газ. Пузырьки газа растягивают клейковину, тесто приобретает пористость и увеличивается в объеме.
Вместе с дрожжами при замесе теста, попадают молочнокислые бактерии, и, наряду со спиртовым брожением, происходит молочнокислое брожение, в результате которого образуется молочная кислота и углекислый газ.
Молочная кислота способствует набуханию клейковины, задерживает развитие гнилостных и других бактерий, придает тесту вкус и аромат.
Углекислый газ угнетает дрожжевые грибки, недостаток кислорода и питательных веществ вокруг неподвижных грибков, замедляет процесс брожения. Чтобы возобновить процесс брожения производят обминку.
При обминке удаляется избыток углекислого газа, тесто обогащается кислородом, дрожжевые грибки перемещаются по всему объему теста. Обминка создает более мелкую и равномерную пористость в тесте. В зависимости от количества и качества клейковины, густоты теста производят 1—3 обминки.
На процесс брожения влияет содержание в тесте сахара, жира и яиц, в зависимости от их содержания дрожжевое тесто приготавливают безопарным и опарным способом.
Безопарный способ. При этом способе используют небольшое количество сдобы, сахара до 10% и жира до 5%. Тесто замешивают в тестомесильной машине или вручную. Для этого наливают подогретое до 35—40 0 С молоко или воду, кладут подготовленные дрожжи, соль, сахар, яйца или меланж, перемешивают, всыпают муку и замешивают тесто, за 2—3 мин. до окончания замеса вводят растопленное масло или маргарин. Замешивают тесто до получения однородной консистенции и пока тесто не будет прилипать к посуде и к рычагу или рукам.
Замешанное тесто накрывают крышкой или чистой тканью и ставят в теплое место для брожения на 3—3,5 часа, когда тесто увеличится в объеме, производят обминку 1—3 раза. Тесто считается выбродившим, когда оно увеличится в объеме в 2,5 раза, поверхность будет выпуклая, появится спиртовой запах, при надавливании пальцем ямочка медленно выравнивается.
Опарный способ. При приготовлении теста с большим содержанием сдобы используют опарный способ. Он состоит из двух стадий: приготовления опары и замеса теста.
Опара—это жидкое тесто. Для приготовления опары используют:
Дрожжи—100%
Жидкость — 60-70%
Мука — 40-60%
Можно добавить 4% сахара для активизации дрожжей.
В подогретую жидкость кладут разведенные дрожжи, всыпают муку, замешивают тесто как густая сметана, сверху посыпают слоем муки и ставят в теплое место для брожения. Когда опара поднимется, а затем начнет опадать, на всей поверхности образуются трещины и лопающиеся пузырьки, появится спиртовой запах – опара готова.
Замес теста. В оставшейся жидкости растворяют соль, сахар, кладут яйца или меланж, вводят опару, всыпают муку (оставляют 7% для подпыла), замешивают тесто, перед окончанием замеса вводят растопленное масло или маргарин, ставят в теплое место для брожения на 2—2,5 часа. В процессе брожения делают 2—3 обминки.
ПРИГОТОВЛЕНИЕ БЛИНОВ.
Для приготовления блинов используют пшеничную муку, можно добавлять гречневую. Тесто приготавливают безопарным или опарным способом. По консистенции тесто жидкое: на 1кг муки берут 1,5л жидкости.
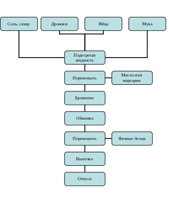
В подогретой до 35—40 0 С жидкости растворяют соль, сахар, разведенные дрожжи, кладут яйца, всыпают муку и перемешивают до однородной консистенции, вводят растопленный маргарин или масло, снова перемешивают и ставят в теплое место(25—35 0 С) для брожения на 3—3,5 часа. В процессе брожения тесто обминают 2—3 раза.
Чтобы блины были более пористыми, в готовое тесто вводят взбитые яичные белки.
Выпекают блины на сковородах диаметром 15 см. Сковороду хорошо разогревают, смазывают жиром, мерной ложкой наливают слой теста, жарят с одной стороны, затем переворачивают и жарят с другой стороны. Блины можно приготовить "с припеком": на сковороду положить жареный лук, рубленые вареные яйца и др. продукты, налить тесто и жарить с двух сторон. Толщина блинов должна быть не менее 3 мм.
При отпуске блины кладут на тарелку или в баранчик, поливают растопленным маслом, отдельно подают сметану, мед повидло, рыбные гастрономические продукты: икру, семгу, сельдь, шпроты.
ПРИГОТОВЛЕНИЕ БЛИНЧИКОВ.
Для этого теста используют большое количество жидкости(на 1 кг муки 2—2,5 л ), поэтому белки быстро и хорошо набухают. Разрыхляют тесто механическим способом. При взбивании белки яиц образуют пену и воздух удерживается в тесте. Тесто взбивают на взбивальной машине или вручную. В посуду кладут сахар, соль, яйца растирают, вливают молоко 50% от нормы, всыпают муку, взбивают до однородной массы и постепенно вливают остальное молоко. Если образовались комочки, то тесто процеживают.
Блинчики выпекают на вращающихся электрических жаровнях ВЖШ—675 или на сковородах диаметром 24—26 см. Сковороды хорошо разогревают, слегка смазывают жиром, мерной ложкой наливают тесто, распределяя его по всей поверхности, и обжаривают с одной стороны, снимают и складывают стопкой, до использования хранят в холодном месте. Толщина блинчиков должна быть не более 1—1,5 см. Блинчики используют для приготовления пирожков, вторых и сладких блюд.
На обжаренную сторону блинчика кладут фарш, завертывают и придают форму прямоугольного плоского пирожка или трубочки, обжаривают с двух сторон, ставят в жарочный шкаф на 5—6 мин. Блинчики приготавливают с различными фаршами: мясным, из ливера, творожным, яблочным, джемом, вареньем, повидлом.
При отпуске на тарелку или порционное блюдо кладут блинчики по 2—3 шт. на порцию поливают растопленным маслом; блинчики с творожным фаршем, яблочным, вареньем, повидлом посыпают рафинадной пудрой, сметану подают отдельно.
ТЕХНОЛОГИЧЕСКАЯ КАРТА ПРИГОТОВЛЕНИЯ БЛИНОВ
Список Использованной литературы:
-
Анфимова Н.А.; Татарская Л.Л.; Кулинария - М., Академа, 1999
-
Голубчикова В.М.; Лихачева Л.С.; Чернышов С.Д.; Чернышев А.Д.; Кулинария - М., Печатный двор, 1963
-
Ефримов Е.В.; Учебный курс - РнД., Феникс, 2000.
-
Золин В.П.; Технологическое оборудование предприятий общественного питания - М., Академа, 1999.
-
Ковалев В.М.; Могильный Н.П.; Русская кухня: традиции и обычаи - М.,
-
Ковалев Н.И.; Сольникова Л.К.; Технология приготовления пищи - М., Экономика, 1978.
-
Рошаль В. М.; Блинчики, оладьи, пончики – СПб., Диамант, 1997.










