REFERAT (693153), страница 2
Текст из файла (страница 2)
В условиях развивающегося РРЦБ представляется разумным снизить сроки инвестирования для всех видов портфелей с целью уменьшения общего риска инвестирования.
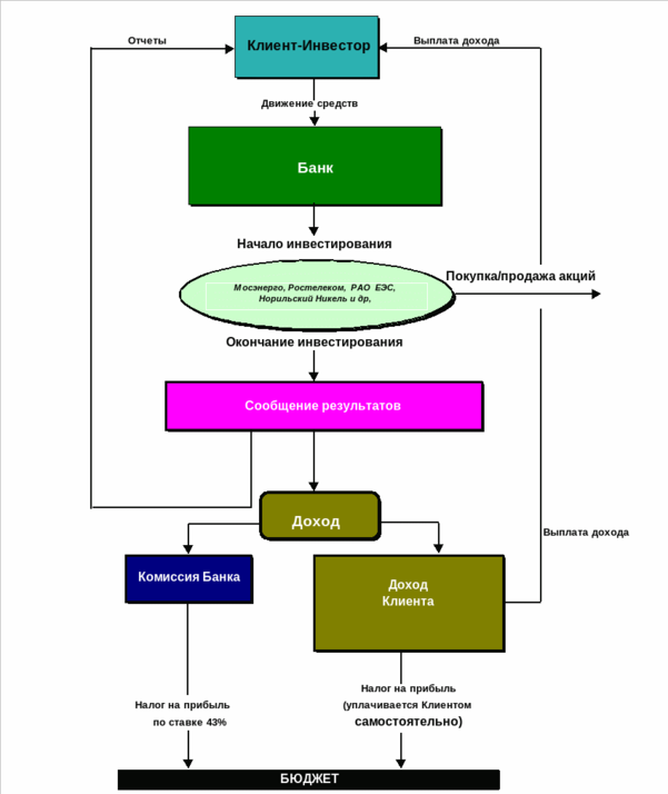
Общая Схема Инвестирования в Акции Российских Эмитентов
Общая Схема Движения Средств Клиента
II. ИНВЕСТИЦИОННАЯ ПОЛИТИКА БАНКОВ, ЕЕ ТИПЫ
В зависимости от задач стоящих перед инвестором (нашем случае банком) средства можно инвестировать в следующие основные виды инструментов :
-
государственные краткосрочные бескупонные облигации (в соответствии с действующими правилами ЦБР);
-
облигации федерального займа;
-
облигации государственного сберегательного займа;
-
другие государственные долговые ценные бумаги;
-
долговые ценные бумаги субъектов Российской Федерации и органов местного самоуправления;
-
акции российских акционерных обществ;
-
облигации российских предприятий, в том числе конвертируемые облигации;
-
векселя банков и предприятий;
-
финансовые инструменты срочного рынка (форварды, фьючерсы, опционы и т.п.) и иные производные ценные бумаги.
-
банковские депозиты
-
иностранная валюта;
-
валютные облигации, обязательства по которым несет Правительство Российской Федерации.
Основное направление инвестиций должно целиком определяться текущей конъюнктурой основных рынков ценных бумаг.
Данная схема рассчитана на инвесторов, которые стремятся получить доход более высокий, чем при покупке государственных облигаций, но не готовых полностью принять риски самостоятельного инвестирования в акции.
Рынок акций в России, как и в других странах, может переживать довольно продолжительные периоды стагнации и падения. В такие периоды значительную долю и даже основу инвестиций могут составить ценные бумаги с фиксированным доходом - облигации, векселя и т.п.
В период 1997 - 1998 годов основными объектами инвестиций были акции крупнейших российских предприятий, составляющих основу экономики, таких как НК ЛУКойл, АО Сургутнефтегаз, РАО Газпром, Ростелеком, РАО «ЕЭС России», Мосэнерго и другие.
Инвестиции в акции являются более рискованными, чем в облигации и другие долговые ценные бумаги. Кроме того, значительная часть находящихся в обращении российских акций, особенно крупнейших предприятий, находится в руках международных инвесторов, поэтому курсы акций колебляться в зависимости от политических и экономических событий в России и за рубежом. Кроме того, курсовая стоимость акций отдельных предприятий может изменяться в зависимости от того, что происходит с данным предприятием. Колебания могут быть вызваны, например, итогами собраний акционеров, объявлениями о выпуске новых акций, публикацией финансовой отчетности и так далее. Инвестор должен уменьшить влияние изменения курса отдельных акций на общую прибыльность Банка путем вложения средств в акции различных отраслей и различных предприятий (диверсификация вложений по принципу «не кладите все яйца в одну корзину»).
Для поддержания ликвидности часть инвестиций всегда должна быть инвестирована в высоколиквидные государственные ценные бумаги с фиксированным доходом и с коротким сроком до погашения. Это делается для того, чтобы даже в случае временного кризиса на российском рынке акций у Банка были средства, которые можно легко реализовать, и вернуть имущество инвесторам.
При принятии решения о том, куда вкладывать средства Банк использует три вида анализа:
-
макроэкономический анализ
-
сравнительный анализ
-
микроэкономический анализ (анализ отдельных предприятий).
Макроэкономический анализ
Макроэкономический анализ занимается исследованием роли страны в мировой экономике и прогнозом развития макроэкономической ситуации в России.
Целью макроэкономического анализа, который может иметь несколько уровней, является прогноз динамики основных показателей (валютный курс, процентные ставки, индексы производства и прибыли и т.д.), характеризующих состояние всей экономики и отдельных отраслей. Задача Банка будет состоять в том, чтобы, используя методы макроэкономического анализа, своевременно переориентировать направления вложений основной части средств:
-
во-первых, между различными секторами финансового рынка, и
-
во-вторых, между различными отраслями экономики.
Россия еще только пытается найти свое место в международном разделении труда. Банк будет прогнозировать перспективы развития различных отраслей промышленности в двадцать первом веке с тем, чтобы определить какие из них будут стабильно развиваться и приносить прибыль, а значит будут привлекательны для инвесторов, в том числе иностранных. И наоборот, Банк будет избегать вкладывать средства инвесторов в акции тех отраслей, которые не выживут в долгосрочной перспективе без государственного финансирования или протекционистских таможенных тарифов.
В первую очередь, в число перспективных отраслей в России, Банк включает такие, где имеет место наличие естественных преимуществ над аналогичными отраслями в других странах, например, благодаря своему географическому положению или наличию больших запасов некоторых ресурсов.
Трезвый анализ реальных возможностей России позволяет с большой долей уверенности считать, что нижеперечисленные секторы ее экономики представляют собой привлекательные объекты инвестиций, например:
-
отрасли добывающей промышленности и, в первую очередь, нефтяной и газовой в связи с большими запасами ресурсов;
-
энергетика, где преимущества России определяются собственным значительным внутренним рынком сбыта, имеющим тенденцию к росту.
-
металлургия, где существуют преимущества в себестоимости продукции;
-
телекоммуникации, где Россия в долгосрочном плане имеет возможность получать значительные доходы от международных коммуникаций благодаря тому, что Россия расположена между крупными рынками Западной Европы и Азии.
Кроме того, в краткосрочном плане инвесторы могут выиграть, используя
-
общую значительную недооценку большей части российских предприятий, характерную для стран с переходной экономикой, переживающей кризис;
-
отличия структуры экономики РФ от структуры экономик развитых стран;
-
существенные различия в цене на одни и те же акции в разных регионах страны.
Сравнительный анализ
Основным способом определения наиболее перспективных объектов инвестиций является сравнительный анализ. Банки должны сравнивать различные показатели, характеризующие отрасль или отдельное предприятие, с другими подобными в России и за рубежом.
Если взять для примера нефтегазовую отрасль, то можно сравнить доказанные запасы нефти и газа и стоимость предприятий (рыночную капитализацию или суммарную стоимость всех акций этого предприятия) этой отрасли в России с резервами нефти и газа и текущей рыночной капитализацией предприятий этой отрасли в других странах.
Такой анализ проводится как для всей отрасли, так и для определения сравнительной стоимости отдельного предприятия, например НК ЛУКойл и ОАО Сургутнефтегаз.
Обычно можно обнаружить значительный разрыв между подобными оценками стоимости в РФ по сравнению с другими странами, которые сохраняются, даже принимая во внимание политические и экономические риски России. Кроме того, можно обнаружить, что в России некоторые предприятия значительно недооценены по сравнению друг с другом.
В таких случаях инвестиции в этот сектор экономики или отдельное предприятие становятся привлекательными, так как рано или поздно другие инвесторы поймут, что существует разрыв и начнут покупать акции предприятий данного сектора. В результате этого цены акций вырастут, что принесет доход инвестору.
Может произойти и прямо противоположное. Несмотря на то, что оценка отдельной отрасли выглядит привлекательно с макроэкономической точки зрения, сравнительная оценка данного сектора может недостаточно сильно отличаться от международного уровня, чтобы быть привлекательной как объект инвестиций - особенно если принять во внимание риски экономики и данного предприятия.
Анализ предприятий
Последний уровень анализа, это анализ предприятия или выбор конкретных акций. Решив, какие отрасли представляют интерес, Банк может выбирать конкретные предприятия данной отрасли. В РФ иногда выбора просто нет, так как в отрасли одно доминирующее предприятие, акции которого доступны на рынке. В других отраслях может существовать ряд предприятий, из которых надо выбирать.
При выборе объектов инвестирования банк для определения степени привлекательности акций изучает и сравнивает как качественные, так и количественные показатели.
А) Качественные показатели, обычно нуждающиеся в рассмотрении при выборе предприятия:
-
отрасль, в которой работает предприятие;
-
вид бизнеса, который оно развивает;
-
политика распределения прибыли (в том числе дивидендов);
-
ликвидность акций предприятия;
-
состав акционеров;
-
эффективность руководства, персональный состав руководителей;
-
частота смены высших руководителей;
-
наличие связей высшего руководства с различными группами элиты;
-
перспективы инвестиционных проектов, осуществляемых предприятием;
-
участие в финансово-промышленных группах и консорциумах;
-
участие в федеральных и международных проектах и программах;
-
маркетинговый подход, используемый предприятием;
-
состояние реестра акционеров данного предприятия, легкость перерегистрации прав собственности.
Б) Количественные показатели, нуждающиеся в рассмотрении при выборе предприятия:
-
структура бизнеса;
-
размеры предприятия;
-
структура его капитала;
-
прибыль предприятия за последние 3 года;
-
долги перед бюджетом и внебюджетными фондами;
-
уровень задолженности предприятия.
Кроме того, Банк изучает такие традиционные показатели финансовой стабильности, как качество дебиторской задолженности, уровень покрытия процентных платежей и дивидендов, отношение задолженности к капиталу и ряд других коэффициентов, характеризующих состояние надежности, доходности и ликвидности предприятия.
Стратегия Инвестора-Банка при выборе акций заключается в том, что концентрация будет проводиться на предприятиях, имеющих следующие характеристики:
-
продукция предприятия имеет постоянный устойчивый спрос (производство базовых товаров, требующихся ежедневно);
-
наличие иностранных стратегических инвесторов;
-
значительный экспортный потенциал;
-
отсутствие проблемы неплатежей на внутреннем рынке;
-
основные средства, стоимость которых привлекательна в сравнении с мировыми ценами;
-
желательна значительная рыночная стоимость предприятия, рыночная капитализация которого составляет не менее 50 млн. долларов США;
-
количество акций, свободно обращающихся на рынке, составляет не менее 25% от общего количества акций;
-
ликвидность акций предприятия ;
-
реестродержатель признает права номинального держателя;
-
предприятие раскрывает информацию перед акционерами и потенциальным инвесторами более полно, чем другие;
-
предприятие дружественно относится к внешним инвесторам и уважает права акционеров, не имеющих большинства голосов.
Следует отметить, что в настоящее время в России отсутствуют предприятия, удовлетворяющие сразу всем указанным требованиям, поэтому Банки должны выбирать предприятия, соответствующие большинству из них.
Стратегия Банка при выборе объектов инвестирования среди ценных бумаг с фиксированной доходностью (облигаций, векселей) будет заключаться в сравнении следующих показателей:
-
показатели надежности, т.е. раскрывающие возможности эмитента расплатиться по своим обязательствам или наличие иных форм гарантий;
-
показатели ликвидности рынка этих ценных бумаг, т. е. возможности продажи в любой момент без существенной потери стоимости.
-
доходность, которую обеспечивают ценные бумаги.
III. ФАКТОРЫ, ОПРЕДЕЛЯЮЩИЕ ИНВЕСТИЦИОННУЮ ПОЛИТИКУ И СТРУКТУРУ ИНВЕСТИЦИОННОГО ПОРТФЕЛЯ БАНКА
Политика и структура инвестиционного портфеля банка напрямую зависит от целей инвестирования. К наиболее распространенным целям инвестирования относят:
-
обеспечение роста капитала
-
обеспечение ликвидной структуры капитала
-
снижение инвестиционного риска за счет
существенной диверсификации вложений (надежность)
В зависимости от целей инвестирования необходимо выбрать соответствующюю тактику управления портфелем инвестиций















