126046 (690845), страница 3
Текст из файла (страница 3)
Техническое обеспечение – совокупность взаимосвязанных и взаимодействующих технических средств для ввода, хранения, переработки, передачи программ и данных.
Инструктивно-методическое обеспечение (ИМО) – совокупность документов, характеризующих состав, функционирование и правила эксплуатации САПР (содержит последовательную методику решения задач проектирования и использования пакета).
Организационно – технологическое обеспечение (ОТО) – совокупность документов, включающих положения, квалификационные требования, штатные расписания, инструкции, приказы и т.д. ОТО регламентирует взаимодействие проектной организации с комплексом средств автоматизированного проектирования.
Функционирование САПР возможно только при наличии и взаимодействии всех перечисленных обеспечивающих подсистем.
5. Математическое Обеспечение САПР
5.1 Состав и функции МО САПР
Математическое обеспечение (МО) включает в себя математические модели (ММ), методы и алгоритмы, необходимые для выполнения автоматизированного проектирования.
Математическое обеспечение САПР реализуется в виде программ и сопровождающей документации. На основе математического обеспечения решаются все задачи в САПР: постановка проблемы, организация вычислительного процесса и диалога человек – ЭВМ, анализ, синтез, техническое проектирование и т.д. Математическое обеспечение САПР делят на две основные составляющие: обслуживающую (общую) и проектирующую (специальную).
Обслуживающая составляющая математического обеспечения САПР содержит средства:
-
описания графических образов, накопления библиотек типовых изображений, редактирования, преобразования, называемые математическими средствами машинной графики;
-
обработки информационных массивов – методы сортировки, поиска элементов, преобразования структур и поиска данных;
-
обеспечения вычислительного процесса САПР;
-
сбора статистики параметров получаемых решений.
Количество частей обслуживающей составляющей математического обеспечения САПР увеличивается вместе с прогрессом теории и практики САПР.
Проектирующая или специальная составляющая математического обеспечения САПР содержит средства решения прикладных задач, на которые ориентирована САПР. Решение прикладных задач основывается на математическом моделировании объектов проектирования.
5.2 Общая модель объекта проектирования
Исторически известны два метода исследования: экспериментально – наблюдательный и теоретико – логический. Однако в САПР и кибернетике в целом, используют третий метод – моделирование. По сути это метод экспериментально–наблюдательный, но эксперименты проводятся не с реальным объектом, а с его моделью, которая проще и доступнее чем объект.
Модель – это система математических зависимостей, алгоритм или программа имитирующие структуру или функции исследуемого объекта. Модель в процессе изучения замещает объект оригинал, сохраняя его наиболее важные черты. Моделирование – представление различных характеристик поведения физической или абстрактной системы с помощью другой системы.
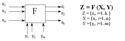
В САПР модели представляют в виде алгоритмов решения задач, а затем – в виде программ. Модели сложных объектов расчленяются на частные подмодели, разбиваются на более простые, отражающие отдельные стороны функционирования объекта (т.е. подвергаются декомпозиции на частные модели). Каждая частная модель представляет собой некоторое математическое преобразование (5.2.1.):
где Z = {zi, i=1..k} – совокупность выходных параметров модели;
F – оператор (модель) преобразования (F – функция от входных переменных);
Вектор Х = {xi, i=1..n} – совокупность внешних параметров, приходящих из модели более общей системы;
Вектор Y ={yi, i=1..m} – совокупность входных управляемых параметров модели, которыми может оперировать конструктор в процессе проектирования. Управляемые входные параметры могут меняться в заданных пределах, т.е. на них накладываются так называемые параметрические ограничения:
{yiн ≤ yi≤ yiв, i=1..m} (5.2.2.)
yiн и yiв – нижний и верхний пределы;
Математическое обеспечение САПР включает в себя математические модели и методики построения математических объектов проектирования и алгоритмов их решения. Методы МО используются для формализованного представления объекта проектирования в виде математических моделей, а методики и алгоритмы – при реализации конкретных алгоритмов решения задач проектирования с использованием математических моделей.
В дальнейшем по мере развития системы САПР математическое обеспечение будет пополняться новыми, необходимыми для описания процесса и объектов проектирования методами, методиками и алгоритмами.
5.3 Задачи анализа, оптимизации и синтеза
Известны три основных постановки задачи проектирования:
В первом случае заданы параметрические ограничения (5.2.2.) и модель (оператор) преобразования F, т.е. заданна полная система математических операций, описывающая численные или логические соотношения между множеством X и Y для получения Z. Требуется найти значение вектора Z для любого Y, удовлетворяющего ограничениям (5.2.2.) и вектору X. Это задача анализа. Она сводится к выполнению расчётов по формуле (5.2.1)
Во втором случае заданны ограничения (5.2.2.), математическая модель (оператор) F, а также заданы функциональные ограничения вида:
{QjH ≤ Qj(X, Y) ≤ QjB, j=1..p} (5.3.1.)
где Qj(X, Y) – некоторая функция от параметров модели, называемая критерием качества модели (оценка характеристик изделий, например по стоимости, по помехозащищённости и др.); QjH. и QjB – нижний и верхний пределы.
Qj(X, Y0)→extr
Каждая модель оценивается некоторой совокупностью критериев качества (их число обозначено через p). Критерии качества дают численное представление о степени соответствия изделия его назначению.
В выражение (5.3.1.) помимо упомянутых критериев качества могут входить функциональные ограничения, характеризующие просто зону работоспособности модели (изделия). Например, по выходным параметрам:
{zi н ≤ zi≤ ziв, i=1..l} (5.3.2.)
где l – число выходных параметров, на диапазон возможных изменений которых наложены ограничения.
В этом случае приходим к задаче оптимального проектирования, которую можно сформулировать следующим образом. В M-мерном пространстве управляемых параметров найти такое множество точек G, которому соответствовало бы в p-мерном пространстве критериев множество точек s, причем для каждой точки множества s выполнялось бы соотношение (5.3.1.). При сформулированном подходе любая точка множества G допускает решение. Поэтому G называют множеством допустимых решений. В результате решения находим вектор Z, отвечающий требованиям оптимальности.
В третьем случае – задача синтеза – при заданных X и параметрических ограничениях (5.2.2.) не задан оператор преобразования F, не известна математическая зависимость между совокупностью входных и выходных параметров. Требуется найти такое преобразование F, при котором выполнялись бы функциональные ограничения вида (5.3.1.).
Синтез технических объектов нацелен на создание новых вариантов конструкций изделий, а анализ на оценку этих вариантов. Синтез и анализ выступают в процессе проектирования в единстве, итерационной последовательности. При синтезе заранее заданны: допустимый набор используемых элементов, накапливаемых в БД, либо стандартные детали механических конструкций. Различают структурный синтез, т.е. поиск оптимальной или рациональной структуры (схемы) технического объекта, говорят в рамках выбранного принципа действия. Например это задача размещения микросхем на печатной плате. Параметрический синтез – определение наилучших динамических параметров при выбранной структуре.
5.4 Задачи структурного и параметрического синтеза
Общая постановка задачи структурного и параметрического синтеза.
Результирующее проектное решение (при конструкторском проектировании) ищется на множестве структур А, которые способен создать проектировщик, а также на множестве варьируемых параметров Y. Здесь А и Y образуют множество альтернатив, на которых ищутся решения. Тогда общая форма задачи синтеза ставится так:
Поиск при заданных ограничениях
для достижения экстремума функции.
Таким образом, техническое решение представляет собой некоторую структуру и, найденную на множестве структур и параметров, отвечающих ограничениям в среде функционирования Х.
Процедуры структурного и параметрического синтеза.
Процедуры синтеза выполняются на основе математической модели, являющийся математическим аналогом проектируемого объекта. Степень адекватности (соответствия) модели реальному (будущему) объекту определяется начальной постановкой. Процедуры синтеза и анализа итерационны и образуют два вложенных цикла:
– внешний – структурный цикл;
– внутренний – параметрический цикл.
Vп, Vс – вариация пар (структур).
Процедура выбора заключается в выборе некоторых данных для отобранной структуры, на основе чего и строится математическая модель. Основными показателями при реализации цикла является показатель модели, т.е. время реализации одного модельного эксперимента по расчету критериальных показателей при заданном векторе варьируемых параметров. Это модельное время.
Используются различные методы для варьирования значений параметров, в том числе:
а) полный перебор (сканирование), при котором задается верхние и нижние значения параметров и задается ∆yi
б) метод случайного поиска.
Внешний цикл – это перебор структур, часто он делается вручную.
Точка 1 – выход – найдено проектное решение.
Точка 2 – при неблагоприятном исходе, т.е. невозможности найти решение на обозримом числе структур в пределах заданного пространства поиска система выводит на точку 2 процедуру принятия решения. Здесь существует 2 альтернативы принятия решения:
1 альтернатива проектировщика: перенос ряда независимых параметров Х (внешних ограничений) в число варьируемых параметров Y;
2 альтернатива заказчика: уступки заказчика – снижение требований на ряд некоторых качественных характеристик
Если альтернатива 1 – это уступка нам со стороны смежных проектировщиков, то 2 – это уступка заказчика.
5.5 Задачи оптимизации
Задача повышения эффективности технологических и организационных систем (например: металлорежущего станка, автоматической линии, производства в целом) путём принятия обоснованных решений актуальна во всех областях деятельности человека. Количественная оценка эффективности может быть получена при заданной цели функционирования системы, с учётом ограничений на ресурсы, привлекаемые для достижения цели. При этом задача принятия решения ставится как задача выбора параметров системы, обеспечивающих максимизацию или минимизацию целевой функции. Последняя количественно определяет степень достижения цели – величину критерия оптимизации. В качестве критерия можно принять, например, себестоимость изделия (цель-минимизация), быстродействие машины или прибора (цель-максимизация) и другие показатели.
В процессе оптимизации, с учетом заданных условий, отыскиваются элементы решения, т.е. те параметры системы и показатели качества, которые зависят от выбора и приводят к отыскиванию оптимальных конструкций, технологических схем и др.
Всякая оптимизационная задача предполагает заданной целевую функцию – количественный показатель качества альтернатив выбора. Обычно в задачах оптимизации отыскивается экстремум интегрального показателя, который представляется одной функцией f(X) нескольких переменных, заданной в некоторой области допустимых значений переменных.
Наименьшее или наибольшее значения целевой функции из всех возможных в заданной области R называются глобальными экстремумами. Значение X, при котором достигается глобальный экстремум, называется точкой глобального экстремума. Локальный экстремум функции f(X) – значение f (Х°) этой функции такое, что для любого Х из R, близкого к Х° из R, справедливо f (Х°) ≥ f (X) (локальный максимум) или f (Х°) ≤ f (X) (локальный минимум).
Обоснованное применение количественных методов для принятия решений – оптимизацию поведения структур систем называют исследованием операций (ИСО). Здесь операция – комплекс целенаправленных действий.
Задача, рассмотренная выше, решается с применением математической модели системы, объединяющей упомянутые ограничения на ресурсы и целевую функцию. Нахождение величин упомянутых параметров системы (они входят в математическую модель как неизвестные) путём решения математической задачи называют математическим программированием. Математическое программирование – важнейшая область математики, ориентированная на широкое применение компьютеров.
В зависимости от характера целевой функции, а также ограничений могут использоваться различные методы оптимизации (математического программирования): линейное программирование, нелинейное программирование (хотя бы одна из функций нелинейна по X), целочисленное линейное программирование, динамическое программирование и др.
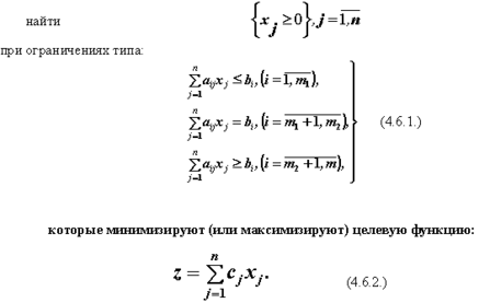
5.6 Задачи линейного программирования
Одним из разделов математического программирования является линейное программирование. В моделях линейного программирования так называемая «основная задача» состоит в нахождении неотрицательного решения системы линейных уравнений или неравенств (ограничений), которое минимизирует или максимизирует линейную форму (целевую функцию). Математическая задача линейного программирования записывается в сокращённом виде следующим образом:
Геометрическая интерпретация задачи ЛП
Задача линейного программирования геометрически может быть проиллюстрирована следующим образом.
Пусть необходимо найти минимум целевой функции:
Переменные x1 и x2 должны быть неотрицательными.
Поэтому множество точек, являющихся возможными (допустимыми) решениями, может находиться в первом квадранте (см. рис. 4.6.1.). Неравенства–ограничения изображены в виде полуплоскостей, границами которых являются прямые (графики функций), полученные из неравенств путём отбрасывания знаков >,<. Полуплоскости образуют выпуклый многоугольник (многоугольник решений – симплекс).
















