125760 (690680), страница 3
Текст из файла (страница 3)
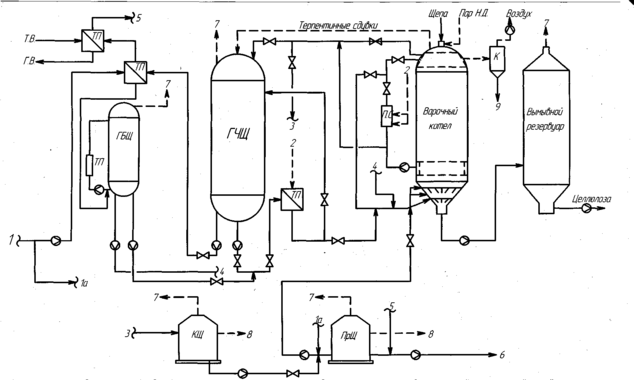
1 - подача холодного белого щелока; 1а - белый щелок на регулирование а.щ. на пропитку; 2 - пар высокого давления;3 -вытесняемый из котла теплый черный щелок после пропитки; 4 - подача белого щелока на регулирование а.щ. во время варки; 5 - теплый черный щелок на выпарку; 6 - щелок на выпарку; 7 - дегазация баков; 8 - мыло; ТП - теплообменник; Т.В. - теплая вода; Г.В. - горячая вода; П.С. - паровые сопла на трубопроводе циркулирующего варочного щелока; КЩ - бак теплого черного щелока (К-бак).
Рисунок 5 - Принципиальная технологическая схема варки Super Batch-Kоз.
| обозначение | Наименование | Кол. | Примечание | ||||||||||||||||
| 1 | Теплообменник | 4 | |||||||||||||||||
| 2 | Бак аккумулятор горячего белого щелока | 1 | |||||||||||||||||
| 3 | Бак аккумулятор горячего черного щелока | 1 | |||||||||||||||||
| 4 | Варочный котел | 6 | |||||||||||||||||
| 5 | Вымывной резервуар | 1 | |||||||||||||||||
| 6 | Каплеотделитель | 6 | |||||||||||||||||
| 7 | Бак вытесненного теплого щелока | 1 | |||||||||||||||||
| 8 | Бак промывного щелока | 1 | |||||||||||||||||
| 9 | Паровые сопла | 6 | |||||||||||||||||
| 10 | Насос | 16 | |||||||||||||||||
| 11 | Массный насос | 7 | |||||||||||||||||
| 12 | Вентилятор | 6 | |||||||||||||||||
| - 1 - | Холодный белый щелок | ||||||||||||||||||
| - 2 - | Белый щелок на регулирование а. щ. на пропитку | ||||||||||||||||||
| - 3 - | Горячий белый щелок | ||||||||||||||||||
| - 4 - | Циркулирующий белый щелок | ||||||||||||||||||
| - 5 - | Пар высокого давления | ||||||||||||||||||
| - 6 - | Конденсат | ||||||||||||||||||
| - 7 - | Дегазация баков | ||||||||||||||||||
| - 8 - | Белый щелок на регулирование а. щ. во время варки | ||||||||||||||||||
| - 9 - | Горячий белый щелок на смешение с черным | ||||||||||||||||||
| - 10 - | Черный щелок на выпарку | ||||||||||||||||||
| 1414.08.КП.126.00.СХ | |||||||||||||||||||
| Изм. | Лист | № докум. | Подп. | Дата | |||||||||||||||
| Разраб. | Елькин А.А. | Схема технологическая варочного отдела сульфат-целлюлозного завода | Лит. | Лист | Листов | ||||||||||||||
| Пров. | |||||||||||||||||||
| АГТУ ХТФ IV -6 | |||||||||||||||||||
| Н. контр. | |||||||||||||||||||
| Утв. | |||||||||||||||||||
| Поз. обозначе- ние | Наименование | Кол. | Примечание | |||||
| - 11 - | Теплая вода | |||||||
| - 12 - | Горячая вода | |||||||
| - 13 - | Черный щелок на нагрев воды | |||||||
| - 14 - | Черный щелок на нагрев белого щелока | |||||||
| - 15 - | Варочный щелок в котел | |||||||
| - 16 - | Циркулирующий черный щелок | |||||||
| - 17 - | Циркулирующий варочный щелок | |||||||
| - 18 - | Горячий черный щелок вытесняемый из котла | |||||||
| - 19 - | Терпентинные сдувки | |||||||
| - 20 - | Щепа | |||||||
| - 21 - | Пар низкого давления | |||||||
| - 22 - | Воздух отсасываемый из котла | |||||||
| - 23 - | Воздух в атмосферу | |||||||
| - 24 - | Масса в вымывной резервуар | |||||||
| - 25 - | Целлюлоза | |||||||
| - 26 - | Теплый щелок на пропитку | |||||||
| - 27 - | Теплый щелок вытесняемый из котла | |||||||
| - 28 - | Сульфатное мыло | |||||||
| - 29 - | Щелок на вытеснение горячего варочного щелока | |||||||
| - 30 - | Щелок на выпарку | |||||||
| - 31 - | Жидкость уловленная в каплеотделителе | |||||||
| Елькин А.А. | 1414.08.КП.126.00.СХ | |||||||
| Изм. | Лист | № докум. | Подп. | Дата | ||||
2. ПРАКТИЧЕСКАЯ ЧАСТЬ
2.1 Материальный баланс
Исходные данные представлены в таблице 1
Таблица 1 - Исходные данные для расчета материального баланса
| Наименование показателей | Единица измерения | Обозначение | Величина показателя | Ссылка на источник | |||||
| Вид целлюлозы | небеленая хвойная | Задание | |||||||
| Порода древесины | сосна | Задание | |||||||
| Производительность установки по варке | т/сут в.с.ц. | G1 | 900 | Задание | |||||
| Выход целлюлозы из древесины | % | В | 46 | 3 | |||||
| Насыпная плотность щепы | кг/м3 | ρ1 | 130 | 6 | |||||
| Средняя плотность древесины | кг/м3 | ρ2 | 470 | 4 | |||||
| Относительная влажность щепы | % | W1 | 40 | 3 | |||||
| Расход активной щелочи на варку, ед. Na2O | % | А | 18 | 3 | |||||
| Степень сульфидности белого щелока | % | S | 0,25 | 3 | |||||
| Степень каустизации белого щелока | % | К | 0,85 | 3 | |||||
| Степень восстановления белого щелока | % | R | 0,95 | 3 | |||||
| Концентрация активной щелочи, ед. Na2O | кг/м3 | сl | 100 | 3 | |||||
| Концентрация черного щелока, подаваемого на пропитку | % | с2 | 14 | 2 | |||||
| Плотность черного щелока, подаваемого на пропитку | кг/м3 | d2 | 1064 | 2 | |||||
| Концентрация крепкого черного щелока | % | с3 | 18 | 2 | |||||
| Плотность крепкого черного щелока | кг/м3 | d3 | 1080 | 2 | |||||
| Плотность белого щелока | кг/м3 | d1 | 1011 | 2 | |||||
| Гидромодуль варки | ГМ | 4 | 6 | ||||||
| Средняя температура щепы зимой и летом | °С | t2 t'2 | -10 +15 | 3 | |||||
| Температура пропарки | °С | tnp | 90 | 2 | |||||
| Температура варки | °С | tB | 165 | 2 | |||||
| Степень объемного заполнения | пл. м3/м3 | a | 0,42 | 3 | |||||
Расчет материального баланса ведется на 1 т воздушно-сухой целлюлозы.















