1830 (684241), страница 2
Текст из файла (страница 2)
Банк активізував також операції з цінними паперами – обсяг портфелю зріс на 1,2 млрд. грн. (на 747,90%). Результатом діяльності проведення кредитно-інвестиційних операцій за період 2006 – 2008рр. є отримання процентного доходу в розмірі 14,18 млрд. грн. [24].
Під час здійснення операцій як по залученню коштів, так і по їх вкладанню з метою отримання прибутку банк не забуває про збільшення обсягів власного капіталу, оскільки саме він є основою здійснення всіх банківських операцій та підтверджує надійність банку. На протязі трьох років зростання капіталу відбулося на 130,84%, або на 4,24 млрд. грн. і станом на 01.07.2009р. його розмір становив 6,45 млрд. грн.
Також важливу роль в забезпеченні фінансової стійкості банку відіграє обсяг статутного капіталу. Статутний капітал відіграє роль гаранта (буфера) у разі виникнення кризових явищ. За період 2006 – 2009рр. статутний капітал банку зріс майже у 2,43 рази і на 01.07.2009 становив 5 103 537 тис. грн. та є сплаченим.
Темпи приросту статутного капіталу становили: 76,36% у 2007 році порівняно з 2006-м і 37,80% у 2008 році порівняно з 2007-м.
Номінал одної акції – 10 копійок. У статутному капіталі банку 24 149 349 тис. штук простих та 50 000 тис. штук. привілейованих акцій.
За період 2006 – 2008рр. стрімко зросла депозитна база банку – на 17,6 млрд. грн. (або на 265,8%) - кошти банків і на 9,6 млрд. грн. (або на 56,34%) - кошти клієнтів. На базі цього активи банку також зросли на 39,4 млрд. грн. (або на 141,57%), кредитний портфель – на 31,2 млрд. грн. (або на 149,61%).
Стратегічна мета Банку – вийти на якісно новий рівень обслуговування клієнтів: бути респектабельним в очах корпоративних клієнтів, “домашнім” – для приватного вкладника, визнаним авторитетом на міжнародному рівні.
Основними цінностями, які сповідує Банк, є дотримання інтересів клієнтів та добробуту громадян України, партнерські відносини, відповідальність перед акціонерами Банку та соціальний захист своїх працівників.
Шляхи реалізації стратегії банку визначені основними напрямками бізнес-плану [24]:
- розширення позицій Банку на ринку обслуговування корпоративних клієнтів та обслуговування фінансового ринку на основі гнучких технологій комплексного та індивідуального задоволення потреб по всьому спектру банківських продуктів та послуг;
- збільшення частки Банку в обслуговуванні базових галузей економіки;
- посилення ринкової позиції на основних сегментах фінансового ринку;
- подальше нарощування обсягів основних банківських операцій та клієнтської бази;
- на ринку роботи з населенням Банк буде прагнути зберегти та закріпити лідерство;
- забезпечення відповідності між обсягами та вартістю залучених коштів та обсягами і дохідністю кредитного портфеля;
- співпраця з міжнародними фінансовими організаціями в частині спільного інвестування ресурсів у великі інвестиційні проекти та нарощення їх обсягів;
- відновлення та диверсифікація ресурсної бази;
- перехід Банку на нову операційну систему “ Bankmaster PS”;
- завершення реінжинірингу бізнес-процесів, перехід на дворівневу систему управління Банком;
- забезпечення приросту капіталу, адекватному нарощенню активів, удосконалення процесу управління активами і пасивами;
- реорганізація та вдосконалення діючої внутрішньої банківської системи запобіганню та протидії легалізації (відмивання) доходів, одержаних злочинним шляхом;
- завершення створення комплексної системи управління фінансовими ризиками та ризиками кредитування населення, системи ціноутворення з урахуванням ризиків собівартості продуктів;
- удосконалення організаційної структури та оптимізації чисельності персоналу;
- досягнення належного рівня прибутковості роботи структурних підрозділів і Банка в цілому;
- підвищення якості кредитного портфеля юридичних та фізичних осіб;
- розробка та впровадження стандартів обслуговування;
- розвиток банкоматної мережі та кіосків самообслуговування. Бізнес – планом визначені сильні та слабкі сторони Банку, можливі загрози (SWOT – аналіз) у майбутньому. Темпи нарощення Банком обсягів основних банківських операцій за 2004 рік перевищили в основному середні темпи розвитку вітчизняної системи. У звітному році Банку удалося значно наростити обсяги кредитування населення та залучення поточних та строкових коштів фізичних осіб. Разом з цим намітилося певне відставання від банків - конкурентів у напрямку роботи з юридичними особами. Тому внесені певні корективи в напрямок шляхів реалізації стратегічного курсу Банку.
ВАТ “Райффайзен Банк Аваль” розвивається як роздрібний універсальний банк з потужною корпоративною вертикаллю, здатною ефективно обслуговувати підприємства великого, малого та середнього бізнесу.
Управління банком здійснюють:
Загальні Збори акціонерів,
Спостережна Рада банку,
Правління банку,
Голова Правління банку.
Вищим органом управління банку є Загальні збори акціонерів банку, що здійснюють загальне керівництво діяльністю банку, визначають цілі та основні напрями діяльності банку.
Правомочність, порядок і строки скликання, проведення та прийняття рішень Загальними зборами акціонерів банку визначаються відповідно до чинного законодавства України, регламенту Загальних зборів акціонерів банку та Статуту банку.
У загальних зборах мають право брати участь усі акціонери незалежно від кількості акцій, власниками яких вони є, які внесені у реєстр акціонерів на день проведення Загальних зборів.
Спостережна рада банку здійснює контроль за діяльністю правління банку у період між проведенням Загальних зборів.
Спостережна рада банку діє відповідно до Статуту та Положення про Спостережну раду банку, що затверджується Загальними зборами. Очолює Спостережну раду банку голова Спостережної ради, який має заступника. Виконуючий обов`язки голови Спостережної ради обирається серед членів Спостережної ради простою більшістю голосів.
Спостережна рада банку обирається Загальними зборами із числа акціонерів банку або їхніх представників у кількості не менше трьох, але не більш ніж сім осіб строком до п`яти років. Строк повноважень голови Спостережної ради та його заступника відповідає строку його членства у Спостережній раді. Голова та члени Спостережної ради несуть персональну відповідальність за виконання покладених на них обов`язків.
Спостережна рада банку здійснює такі функції:
здійснює контроль за діяльністю правління;
готує пропозиції з питань, що виносяться на розгляд Загальних зборів;
затверджує Положення про правління банку та Положення про цінні папери;
призначає та відкликає голову правління, його заступника(ів) та членів правління Банку;
приймає рішення та визначає порядок покриття збитків;
приймає рішення про придбання (викуп) Банком власних акцій;
визначає загальні принципи та умови оплати праці в банку, його дирекціях та філіалах;
встановлює обмеження (ліміти), у межах яких дозволяє правлінню підписувати кредитні договори (угоди) з урахуванням вимог законодавства України;
затверджує інші договори (угоди) у рамках сум, що встановлюються Спостережною радою банку з урахуванням вимог законодавства України;
приймає рішення щодо вибору зовнішнього аудитора банку;
встановлює порядок проведення ревізій та контролю за фінансово-господарською діяльністю банку;
приймає рішення щодо відкриття, реорганізації та ліквідації дочірніх підприємств, філіалів та відділень Банку;
вирішує інші питання, віднесені до її компетенції Загальними зборами та законодавством України;
здійснює управління ризиками шляхом контролю за роботою Департаменту управління ризиками.
Спостережна рада контролює діяльність правління банку, дотримання Статуту та будь-яких інших відповідних нормативних положень. У зв`язку з цим Спостережна рада має право перевіряти дані обліку та здійснення будь-яких управлінських функцій у банку. Спостережна рада перевіряє річну фінансову звітність, включаючи пропозиції щодо розподілу прибутку і щорічний звіт правління та подає свої коментарі до нього на розгляд Загальних зборів.
Виконавчим органом банку є правління банку, що здійснює управління поточною діяльністю банку, формування фондів, необхідних для його статутної діяльності, та несе відповідальність за ефективність його роботи згідно з принципами та порядком, встановленими Статутом, рішеннями Загальних зборів і Спостережної ради банку. У межах своєї компетенції правління діє від імені банку, підзвітне Загальним зборам та Спостережній раді банку. До складу правління входять голова правління, його заступник(и) та інші члени правління.
Правління банку повноважне вирішувати усі питання діяльності банку, за виключенням тих, що віднесені до компетенції Загальних зборів або до компетенції Спостережної ради банку, та обмежень, встановлених Положенням про правління та окремими рішеннями Загальних зборів і Спостережної ради.
В банку створені та функціонують наступні виконавчі комітети:
- кредитний комітет банку та кредитні комітети в дирекціях;
- комітет з проблемних кредитів банку та комітети дирекцій;
- комітет з управління активами і пасивами банку;
- тарифний комітет банку та комітети дирекцій;
- комітет з питань внутрішнього аудиту банку;
- тендерний комітет банку.
Інші комітети банку (комітет по змінам, проектний комітет,комітет з питань управління персоналом банку) [24].
Організаційна структура управління ЦО ВАТ «Райффайзен Банк Аваль» являється змішаною, тобто поєднує переваги лінійної та функціональної структури, представляє собою єдинство розпорядительства і кваліфіковане здійснення функцій управління.
Головне відділення банку розташовано в Києві. Банк має 26 обласних дирекцій, що знаходяться в усіх основних містах України. Раніше ВАТ «Аваль» мав трьохрівневу систему, тобто відділення ВАТ «Аваль» підпорядковувались безпосередньо регіональним відділенням, а регіональні відділення, в свою чергу, підпорядковувались Центральному апарату ВАТ «Аваль». У липні 1999 році на спільному засіданні Правління та Ради ВАТ «Аваль» було прийнято рішення щодо переходу на дворівневу систему управління. Згідно з якою на першому рівні знаходиться Банк – юридична особа, а на другому – центральні відділення, які не є юридичними особами і здійснюють свою діяльність від імені Банку. В структурі банку немає окремого Департаменту, який би займався безпосередньо управлінням роботою відділень. Особливістю даної банківської структури є те, що всі відділення підзвітні Правлінню банку, а всі питання в ході своєї діяльності можуть вирішувати з тими Департаментами чи Управліннями банку, які займаються цими питаннями. Отже, всі відділення отримують кваліфіковану допомогу в процесі своєї поточної діяльності. Така організаційна структура є досить ефективною, так як кожний спеціаліст найбільш компетентний в тій галузі діяльності, якою займається безпосередньо.
Департаменти підпорядковані Директорам, а Управління - Начальникам, які відповідальні перед Головою Правління Банку за виконання поставлених перед ними завдань. Таким чином, відбувається децентралізація управління і концентрація повноважень щодо управління оперативною діяльністю.
Органами управління банку є Загальні збори акціонерів, Рада банку, Правління та Ревізійна комісія. Акціонери банку проводять Збори акціонерів по областях та обирають своїх представників, які беруть участь у роботі Загальних зборів акціонерів. Рада банку проводить свої засідання щоквартально та обирає членів Правління (рис. 1).
Перевагами даної структури є:
- направленість на цілі організації і дивізіональні цілі;
- спеціалізація і якість обслуговування;
- гнучкість в реагуванні на потреби ринку;
До недоліків належать:
- конфліктність між відділами організації та дивізіональними структурами;
- складність адміністративного управління;
- уповільнена реакція на складні ситуації.
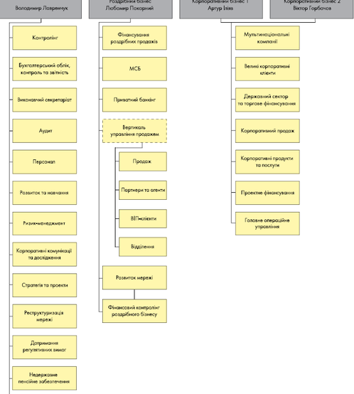
Рис. 1. Організаційна структура ВАТ „Райффайзен Банк Аваль”
Продовження рис. 1. Організаційна структура ВАТ „Райффайзен Банк Аваль”
Рис. 1. Організаційна структура АППБ „Аваль”
[24]Отже, формальні організації складаються з декількох рівнів управління і підрозділів. Іншою назвою підрозділів може бути термін функціональні області. Це поняття відноситься до роботи, яку виконує підрозділ для організації в цілому. Структура організації - це логічні взаємовідносини рівнів управління і функціональних областей, що побудовані в такій формі, яка дозволяє найбільш ефективно досягти цілей організації. Існує основна концепція, що має відношення до структури - концепція спеціалізованого розподілу праці - закріплення певної роботи за спеціалістами., тобто тими, хто здатен виконувати її краще всіх з точки зору організації як єдиного цілого.
Мотивація та стимулювання – це стратегія і тактика вирішення проблеми оптимізації діяльності персоналу і водночас ефективного управління персоналом будь-якого підприємства.
Система матеріального й морального стимулювання спрямована на максимальне використання оцінних чинників для ефективного планування й організації роботи банку, удосконалення структури підрозділів, урахування індивідуальних особливостей спеціалістів, планування їхньої кар’єри, пошук індивідуальних підходів до мотивації персоналу.
Інструменти системи стимулювання дають змогу більш умотивовано підходити до оплати праці кожного спеціаліста з урахуванням не тільки його осади і характеру виконуваної роботи, але й конкретних результатів праці, поводження в колективі, ініціативності, дисципліни, прагнення до підвищення кваліфікації тощо.
В ВАТ “Райффайзен Банк Аваль” використовуються в основному система матеріального стимулювання ефективної діяльності персоналу.
До грошових стимулів відносяться:
- знижки на послуги банку (наприклад, можливість отримання кредиту на більш сприятливих умовах);
- виділення коштів на харчування;
- разова матеріальна допомога;















