30075-1 (663141), страница 4
Текст из файла (страница 4)
Затем блок, который представляет систему в качестве единого модуля, детализируется на другой диаграмме с помощью нескольких блоков, соединенных интерфейсными дугами. Эти блоки представляют основные подфункции исходной функции. Данная декомпозиция выявляет полный набор подфункций, каждая из которых представлена как блок, границы которого определены интерфейсными дугами. Каждая из этих подфункций может быть декомпозирована подобным образом для более детального представления.
Во всех случаях каждая подфункция может содержать только те элементы, которые входят в исходную функцию. Кроме того, модель не может опустить какие-либо элементы, т.е., как уже отмечалось, родительский блок и его интерфейсы обеспечивают контекст. К нему нельзя ничего добавить, и из него не может быть ничего удалено.
Модель SADT представляет собой серию диаграмм с сопроводительной документацией, разбивающих сложный объект на составные части, которые представлены в виде блоков. Детали каждого из основных блоков показаны в виде блоков на других диаграммах. Каждая детальная диаграмма является декомпозицией блока из более общей диаграммы. На каждом шаге декомпозиции более общая диаграмма называется родительской для более детальной диаграммы.
Дуги, входящие в блок и выходящие из него на диаграмме верхнего уровня, являются точно теми же самыми, что и дуги, входящие в диаграмму нижнего уровня и выходящие из нее, потому что блок и диаграмма представляют одну и ту же часть системы.
Рис. 2.2. Структура SADT-модели. Декомпозиция диаграмм
На рисунках 2.3 - 2.5 представлены различные варианты выполнения функций и соединения дуг с блоками.
Рис. 2.3. Одновременное выполнение
Рис. 2.4. Соответствие должно быть полным и непротиворечивым
Некоторые дуги присоединены к блокам диаграммы обоими концами, у других же один конец остается неприсоединенным. Неприсоединенные дуги соответствуют входам, управлениям и выходам родительского блока. Источник или получатель этих пограничных дуг может быть обнаружен только на родительской диаграмме. Неприсоединенные концы должны соответствовать дугам на исходной диаграмме. Все граничные дуги должны продолжаться на родительской диаграмме, чтобы она была полной и непротиворечивой.
На SADT-диаграммах не указаны явно ни последовательность, ни время. Обратные связи, итерации, продолжающиеся процессы и перекрывающиеся (по времени) функции могут быть изображены с помощью дуг. Обратные связи могут выступать в виде комментариев, замечаний, исправлений и т.д. (рисунок 2.5).
Рис. 2.5. Пример обратной связи
Как было отмечено, механизмы (дуги с нижней стороны) показывают средства, с помощью которых осуществляется выполнение функций. Механизм может быть человеком, компьютером или любым другим устройством, которое помогает выполнять данную функцию (рисунок 2.6).
Рис. 2.6. Пример механизма
Каждый блок на диаграмме имеет свой номер. Блок любой диаграммы может быть далее описан диаграммой нижнего уровня, которая, в свою очередь, может быть далее детализирована с помощью необходимого числа диаграмм. Таким образом, формируется иерархия диаграмм.
Для того, чтобы указать положение любой диаграммы или блока в иерархии, используются номера диаграмм. Например, А21 является диаграммой, которая детализирует блок 1 на диаграмме А2. Аналогично, А2 детализирует блок 2 на диаграмме А0, которая является самой верхней диаграммой модели. На рисунке 2.7 показано типичное дерево диаграмм.
Рис. 2.7. Иерархия диаграмм
2.2.3. Типы связей между функциями
Одним из важных моментов при проектировании ИС с помощью методологии SADT является точная согласованность типов связей между функциями. Различают по крайней мере семь типов связывания:
| Тип связи | Относительная значимость |
| Случайная | 0 |
| Логическая | 1 |
| Временная | 2 |
| Процедурная | 3 |
| Коммуникационная | 4 |
| Последовательная | 5 |
| Функциональная | 6 |
Ниже каждый тип связи кратко определен и проиллюстрирован с помощью типичного примера из SADT.
(0) Тип случайной связности: наименее желательный.
Случайная связность возникает, когда конкретная связь между функциями мала или полностью отсутствует. Это относится к ситуации, когда имена данных на SADT-дугах в одной диаграмме имеют малую связь друг с другом. Крайний вариант этого случая показан на рисунке 2.8.
Рис. 2.8. Случайная связность
(1) Тип логической связности. Логическое связывание происходит тогда, когда данные и функции собираются вместе вследствие того, что они попадают в общий класс или набор элементов, но необходимых функциональных отношений между ними не обнаруживается.
(2) Тип временной связности. Связанные по времени элементы возникают вследствие того, что они представляют функции, связанные во времени, когда данные используются одновременно или функции включаются параллельно, а не последовательно.
(3) Тип процедурной связности. Процедурно-связанные элементы появляются сгруппированными вместе вследствие того, что они выполняются в течение одной и той же части цикла или процесса. Пример процедурно-связанной диаграммы приведен на рисунке 2.9.
Рис. 2.9. Процедурная связность
(4) Тип коммуникационной связности. Диаграммы демонстрируют коммуникационные связи, когда блоки группируются вследствие того, что они используют одни и те же входные данные и/или производят одни и те же выходные данные (рисунок 2.10).
(5) Тип последовательной связности. На диаграммах, имеющих последовательные связи, выход одной функции служит входными данными для следующей функции. Связь между элементами на диаграмме является более тесной, чем на рассмотренных выше уровнях связок, поскольку моделируются причинно-следственные зависимости (рисунок 2.11).
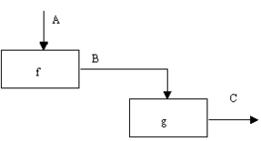
(6) Тип функциональной связности. Диаграмма отражает полную функциональную связность, при наличии полной зависимости одной функции от другой. Диаграмма, которая является чисто функциональной, не содержит чужеродных элементов, относящихся к последовательному или более слабому типу связности. Одним из способов определения функционально-связанных диаграмм является рассмотрение двух блоков, связанных через управляющие дуги, как показано на рисунке 2.12.
В математических терминах необходимое условие для простейшего типа функциональной связности, показанной на рисунке 2.12, имеет следующий вид:
C = g(B) = g(f(A))
Ниже в таблице представлены все типы связей, рассмотренные выше. Важно отметить, что уровни 4-6 устанавливают типы связностей, которые разработчики считают важнейшими для получения диаграмм хорошего качества.
Рис. 2.12. Функциональная связность
| Значимость | Тип связности | Для функций | Для данных |
| 0 | Случайная | Случайная | Случайная |
| 1 | Логическая | Функции одного и того же множества или типа (например, "редактировать все входы") | Данные одного и того же множества или типа |
| 2 | Временная | Функции одного и того же периода времени (например, "операции инициализации") | Данные, используемые в каком-либо временном интервале |
| 3 | Процедурная | Функции, работающие в одной и той же фазе или итерации (например, "первый проход компилятора") | Данные, используемые во время одной и той же фазы или итерации |
| 4 | Коммуникационнная | Функции, использующие одни и те же данные | Данные, на которые воздействует одна и та же деятельность |
| 5 | Последовательная | Функции, выполняющие последовательные преобразования одних и тех же данных | Данные, преобразуемые последовательными функциями |
| 6 | Функциональная | Функции, объединяемые для выполнения одной функции | Данные, связанные с одной функцией |
2.3. Моделирование потоков данных (процессов)
В основе данной методологии (методологии Gane/Sarson [11]) лежит построение модели анализируемой ИС - проектируемой или реально существующей. В соответствии с методологией модель системы определяется как иерархия диаграмм потоков данных (ДПД или DFD), описывающих асинхронный процесс преобразования информации от ее ввода в систему до выдачи пользователю. Диаграммы верхних уровней иерархии (контекстные диаграммы) определяют основные процессы или подсистемы ИС с внешними входами и выходами. Они детализируются при помощи диаграмм нижнего уровня. Такая декомпозиция продолжается, создавая многоуровневую иерархию диаграмм, до тех пор, пока не будет достигнут такой уровень декомпозиции, на котором процесс становятся элементарными и детализировать их далее невозможно.
Источники информации (внешние сущности) порождают информационные потоки (потоки данных), переносящие информацию к подсистемам или процессам. Те в свою очередь преобразуют информацию и порождают новые потоки, которые переносят информацию к другим процессам или подсистемам, накопителям данных или внешним сущностям - потребителям информации. Таким образом, основными компонентами диаграмм потоков данных являются:
-
внешние сущности;
-
системы/подсистемы;
-
процессы;
-
накопители данных;
-
потоки данных.
2.3.1. Внешние сущности
Внешняя сущность представляет собой материальный предмет или физическое лицо, представляющее собой источник или приемник информации, например, заказчики, персонал, поставщики, клиенты, склад. Определение некоторого объекта или системы в качестве внешней сущности указывает на то, что она находится за пределами границ анализируемой ИС. В процессе анализа некоторые внешние сущности могут быть перенесены внутрь диаграммы анализируемой ИС, если это необходимо, или, наоборот, часть процессов ИС может быть вынесена за пределы диаграммы и представлена как внешняя сущность.
Внешняя сущность обозначается квадратом (рисунок 2.13), расположенным как бы "над" диаграммой и бросающим на нее тень, для того, чтобы можно было выделить этот символ среди других обозначений:
Рис. 2.13. Внешняя сущность
2.3.2. Системы и подсистемы
При построении модели сложной ИС она может быть представлена в самом общем виде на так называемой контекстной диаграмме в виде одной системы как единого целого, либо может быть декомпозирована на ряд подсистем.
Подсистема (или система) на контекстной диаграмме изображается следующим образом (рисунок 2.14).
Рис. 2.14. Подсистема
Номер подсистемы служит для ее идентификации. В поле имени вводится наименование подсистемы в виде предложения с подлежащим и соответствующими определениями и дополнениями.















