20251-1 (663015), страница 2
Текст из файла (страница 2)
Еп=Uкэо+URк=10+10=20В(4.2.2)
Rб=
=5,36 (кОм)(4.2.3)
Ток базы определяется Rб. При увеличении тока коллектора напряжение на Uкэо падает и следовательно уменьшается ток базы, а это не даёт увеличиваться дальше току коллектора. Но чтобы стал изменяться ток базы, напряжение Uкэо должно измениться на 10-20%, то есть Rк должно быть очень велико, что оправдывается только в маломощных каскадах.
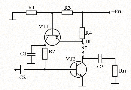
4.3 Активная коллекторная термостабилизация
Рисунок 4.3 - Схема активной коллекторной термостабилизации
Сделаем так чтобы Rб зависело от напряжения Ut. Получим что при незначительном изменении тока коллектора значительно изменится ток базы. И вместо большого Rк можно поставить меньшее на котором бы падало небольшое (порядка 1В) напряжение.
Статический коэффициент передачи по току первого транзистора о1=30. UR4=5В.
R4=
=
=85 (Ом)(4.3.1)
(4.3.2)
Iко1 = Iбо2 =
Pрас1 = Uкэо1*Iко1 = 5*1,68*10-3 = 8,4 мВт
R2=
=
=2,38 (кОм)(4.3.3)
R1=
=
=672 (Ом)(4.3.4)
R3 =
(Ом)(4.3.5)
Еп = Uкэо2+UR4 = 10+5 = 15В(4.3.6)
Данная схема требует значительное количество дополнительных элементов, в том числе и активных. При повреждении емкости С1 каскад самовозбудится и будет не усиливать, а генерировать, т.е. данный вариант не желателен, поскольку параметры усилителя должны как можно меньше зависеть от изменения параметров его элементов. Наиболее приемлема эмиттерная термостабилизация.














