ref-18955 (649372), страница 7
Текст из файла (страница 7)
Прикладной блок "ЗАРПЛАТА2002+"
Предлагаемая новая версия прикладного блока для учета расчетов по заработной плате и движения кадров "ЗАРПЛАТА2002+" является продолжением развития популярных блоков "ЗАРПЛАТА2000+" и "ЗАРПЛАТА 2001+", разработанных в среде программы "Инфо-Бухгалтер". Кроме расчета заработной платы и учета кадров согласно КЗоТу, блок формирует финансовый и налоговый учет, полностью обеспечивает бухгалтерскую и налоговую отчетность с учетом всех требований Налогового Кодекса и другой действующей нормативной базы.
При разработке блока ставилось целью создания многофункционального, гибкого в настройке приложения, остающегося тем не менее простым, в котором бухгалтер сможет разобраться без помощи системного администратора и других специалистов.
Блок разработан в виде комплекта бланков с использованием внутреннего языка программы "Инфо-Бухгалтер".
Для хранения аналитической информации и ее обработки используются классические средства этой программы План счетов и журнал хозяйственных операций (ЖХО), что делает работу блока очень наглядной, а также позволяет бухгалтеру для получения нужной ему аналитики применять стандартные встроенные отчеты оборотные ведомости, материальные отчеты, журналы-ордера, ведомости и т.д.
Основные функции блока.
-
Простой и многофункциональный расчет заработной платы.
Программа позволяет бухгалтеру сразу, без специального обучения начать расчеты заработной платы работникам предприятия согласно принятой системе оплаты труда: повременной, сдельной, по ЕТС, начислению дополнительной заработной платы, надбавок, доплат, отпускных, больничных.
Автоматически осуществляется расчет налога на доходы, удержание алиментов, профвзносов, авансов и других видов удержаний. Расчет может осуществляться как через индивидуальный расчетный лист, так и списком сотрудников.
-
Автоматическое формирование документов для финансового учета.
Автоматически формируются платежные, расчетно-платежные ведомости, расчетные листки, расходные кассовые ордера, своды по статьям затрат и видам оплат, журналы-ордера, ведомости перечисления зарплаты в банк и другие.
-
Автоматическое формирование документов и данных для налогового учета.
Программа рассчитывает Единый социальный налог согласно НК и Закону об обязательном пенсионном страховании в Российской Федерации, формирует проводки по налогам. С ее помощью можно сформировать и распечатать налоговые карточки по форме 1-НДФЛ, индивидуальные карточки по ЕСН, справки о доходах по форме 2-НДФЛ, индивидуальные сведения формы СЗВ-3, авансовые отчеты и декларацию по ЕСН, ведомость по ФСС.
-
Персонифицированный учет для ПФ и сведения в ИМНС по НДФЛ.
Данные для персонифицированного учета могут быть получены как из данных, хранящихся в ЖХО и индивидуальных сведениях о сотрудниках, так и в ручном режиме. Программа формирует сведения на магнитных носителях для передачи их ПФ РФ (СЗВ-3, АДВ-10, АДВ-6) и ИМНС (формат 2-НДФЛ).
Программа автоматизации бухгалтерского учета КИС-Лагуна.
В 1993 году специалисты фирмы «Аккорд Софт» взялись за разработку первой версии системы «Лагуна». Основная идея была в том, чтобы создать надёжную многопользовательскую систему с разумным балансом гибкости, простоты и быстродействия – так, чтобы, с одной стороны, внедрение не затягивалось надолго, с другой – не создавало проблем в необходимости поддержки многочисленных версий для каждого предприятия.
«Лагуна» выросла в мощную и целостную информационную систему, не только решающую задачи бухгалтерского учёта, но и поддерживающую различные технологические аспекты деятельности предприятий. Среди некоторых специальных разработок, которые расширяют функциональность системы, к примеру автоматизация территориально удалённых складов с десятками тысяч операций в день для книжного гиганта с миллионами заказчиков; система управления договорами для отраслевого вычислительного центра; система автоматического составления и оптимизации расписаний для пассажирского депо и блок управления материальными потоками для производственных предприятий, поддерживающий технологическую обработку, планирование материальных потребностей, серийные номера, штучные заказы и гарантийное обслуживание.
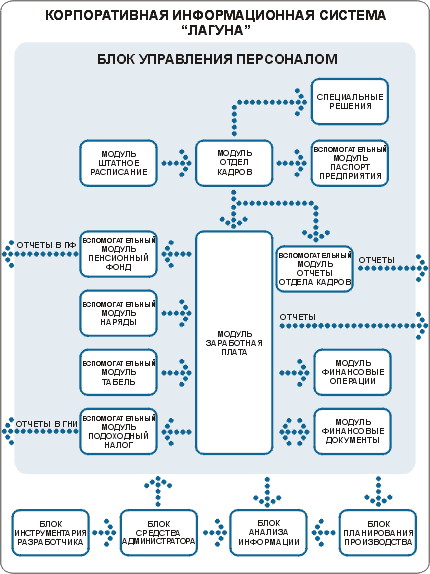
| Автоматизация бухучета с применением КИС Лагуна строится на базе её модуля Финансовые операции, предназначенного для подготовки и учета финансово-хозяйственных документов, накопления информации о совершенных хозяйственных операциях на счетах, бухгалтерского учета и составления результирующей отчетности по всем участкам учета. Для типичных случаев используется настраиваемая система встроенных сценариев (шаблонов ввода), позволяющих стандартным образом решить многие трудоемкие задачи (такие как оплата одним платежным поручением нескольких накладных, перераспределение затрат пропорционально заданным коэффициентам и прочие). В то же время система сценариев позволяет с помощью встроенного графического редактора ввода задать форму ввода документов произвольной сложности и (с использованием внутреннего объектно-ориентированного языка КИС) определить поведение системы при создании нового документа, его редактировании или удалении. Основные справочники в составе модуля: План счетов и структура аналитического учета, Система атрибутов, Сценарий ввода, Остатки по счетам, Виды и курсы валют. Типовые формы отчетов, встроенные в модуль: Оборотно-сальдовая ведомость – в разделе счетов и субсчетов, Главная книга, Список операций по счету (карточкам аналитического учета), Оборотные ведомости по счету или субсчету, Журналы и ведомости (форма 4, ордера, по документам и уровням аналитики), Кассовая книга, Отчеты по элементам затрат (по различным уровням аналитики, накопительные и по документам). Модуль может дополняться различными нестандартными отчетами, созданными в модуле "Отчеты пользователя". В КИС «Лагуна» деятельность, связанная с персоналом, обеспечивается блоком «Управление персоналом», включающем модули «Отдел кадров», «Штатное расписание», «Заработная плата», «Табель», «Пенсионный фонд», «Подоходный налог», «Наряды». Расширение возможностей блока достигается как настройкой существующих модулей, так и включением в его состав специальных решений (например, «Учет спецодежды»). Структура блока представлена рисунком 1. Комплекс модулей блока «Управление персоналом» полностью удовлетворяет потребности кадровой службы и планово-экономического Рис.1 Корпоративная информационная система «Лагуна» отдела (в части управления персоналом) предприятия и его подразделений, ведущих табельный учет рабочего времени, расчет заработной платы и т.д. Фундаментальное достоинство этого блока КИС «Лагуна», обеспечивающее ему позиции лидера среди отечественных и зарубежных АСУП, заключается в обеспечении тесной связи процессов кадрового учета, учета труда и расчета заработной платы. Несмотря на то, что обычно они находятся в компетенции разных подразделений предприятия, их интеграция на базе автоматизированных рабочих мест (АРМ) КИС «Лагуна» позволяет добиться высокой степени координации соответствующих бизнес-процессов. Работа пользователей в едином информационном пространстве с разделением функций по роду деятельности позволяет избежать дублирующего ввода информации в различных отделах, уменьшить документооборот, сократить количество ошибок. Блок «Управление персоналом» дает возможность формировать различные отчетные документы. Блок заработная плата |
Модуль полностью автоматизирует процессы, связанные с финансированием трудовых ресурсов предприятия (ведение табелей учета использования рабочего времени и расчет начислений, удержаний и налогов на фонд оплаты труда и др.).
В модуле учтены практически все современные особенности расчетов по оплате труда: изменения минимальной заработной платы, видов и конкретных ставок налогов, индексация зарплат и т.д. Предусмотрена возможность расчета надбавок и удержаний. Автоматизированы расчеты авансов, пособий, индивидуальных и бригадных нарядов, договоров подряда и т.д.
Модуль позволяет формировать сводные отчеты и данные для налоговой инспекции и пенсионного фонда.
Модуль включает шаблоны разнообразных документов: расчетных листков, платежных ведомостей, различных сводов, контрольного журнала по оплате труда и др. При этом шаблоны печати всех формируемых в модуле документов, включая расчетно-платежную ведомость, могут быть перенастроены в зависимости от специфики предприятия.
Вспомогательный модуль «Пенсионный фонд» предназначен для сбора и ввода данных, подготовки отчетности в пенсионный фонд (ПРФ) по индивидуальным сведениям. Документы, подготовленные с помощью модуля, отвечают всем требованиям, предъявляемым к отчетам (на бумажных и на магнитных носителях), предоставляемым в Пенсионный фонд РФ.
Функции модуля предусматривают использование данных из модуля «Расчет заработной платы» (ФИО, страховых номеров, стажа физического лица, заработка по месяцам и т.д.), формирование справок работникам, выходящим на пенсию, формирование и вывод на печать индивидуальных сведений по работникам предприятия по форме СЗВ-1 или СЗВ-3, формирование и вывод на печать описи по пачке документов, передаваемых в ПРФ (форма АДВ-6), формирование и вывод на печать сводной ведомости по пачкам (форма АДВ-10) и т.д.
Модуль информационно совместим с программами приема данных, работающими в ПРФ, используя одинаковые по составу справочники и классификаторы, применяя единый с программами ПРФ формат данных, реализуя единый алгоритм форматного, логического и арифметического контроля.
Модуль использует стандартные электронные версии общероссийских и ведомственных классификаторов и справочников, утвержденных для использования в ПФ России (классификатор регионов России, классификатор кодов районов и др.).
Программа автоматизации бухгалтерского учета «1С-Бухгалтерия»
Все началось в 1993 г., когда группой молодых предпринимателей была создана компания по сборке компьютеров на заказ для частных и корпоративных пользователей. Ее костяк составили программисты и специалисты по компьютерному «железу».
Быстро набирая обороты на московском рынке, фирма стала расширять спектр своих услуг. Высокий интеллектуальный потенциал сотрудников, позволял выйти на более интересные и перспективные сегменты рынка. Так в 1996 г. по решению бессменного руководителя компании Ильи Филиппова было организовано подразделение, призванное оказывать услуги по компьютерной автоматизации бухгалтерского учета.
Автоматизация бухучета по программе 1-с
-
Внедрение - комплексная автоматизация финансового и управленческого учета, в результате которой предприятие получает единую систему учета позволяющую отслеживать движение товарно-материальных ценностей на всех этапах деятельности, а также анализировать экономическую выгоду.
-
Настройка - разработка универсальной конфигурации соответствующей требованием каждой организации.
-
Абонентское сопровождение включает в себя работу телефонной линии бесплатных технических консультаций для наших клиентов. При заключении договора об абонентском обслуживании наш специалист выедет к вам в назначенное время для решения проблемы любой степени сложности.
-
Информационно-техническое сопровождение - это абонентское сопровождение + Компакт диск от фирмы "1С".
-
Обучение.
«1С :Бухгалтерия» универсальная программа массового назначения для автоматизации бухгалтерского учета. Она может использоваться на предприятиях разных направлений деятельности и форм собственности. «1С :Бухгалтерия» предоставляет бухгалтеру гибкие возможности учета:
- произвольная структура кода счета дает возможность использовать длинные коды счетов (субсчетов) и вести многоуровневые планы счетов с большим уровнем вложенности.
- возможность работы с несколькими планами счетов позволяет вести учет в нескольких системах учета (например, российской и GААР);
- содержит встроенные механизмы ведения количественного и валютного учета;
- на любом счете можно вести многомерный (до 5-ти разных разрезов) и многоуровневый (до 10-ти уровней вложенности) аналитический учет;
- поддерживает ведение консолидированного учета, поэтому может применяться в централизованных бухгалтериях.
Программа позволяет автоматизировать ведение всех разделов бухгалтерского учета:
-
операции по банку и кассе
-
основные средства и нематериальные активы
-
материалы
-
товары и услуги, выполнение работ
-
учет производства продукции
-
учет валютных операции
-
взаиморасчеты с организациями
-
расчеты с подотчетными лицами
-
начисление зарплаты, расчет НДФЛ и ЕСН
-
расчеты с бюджетом и другие.
Типовая конфигурация "1С:Бухгалтерия" соответствует принятой методологии бухгалтерского учета в хозрасчетных организациях и позволяет вести налоговый учет в соответствии с требованиями главы 25 НК РФ. Предусмотрен как ручной ввод операций, так и работа "от документа" с автоматическим формированием проводок по различным разделам учета. В комплект поставки включено более 30 форм отчетности в налоговые органы, внебюджетные фонды и органы статистики.
Программа "1С:Зарплата и Кадры" предназначена для автоматизации расчета заработной платы и ведения кадрового учета на предприятиях различных типов финансирования и форм собственности.
Программа позволяет:
-
автоматизировать расчет заработной платы по любым видам начислений и удержаний;
-
вести налоговый учет доходов сотрудников и прочих физлиц по НДФЛ и ЕСН;
-
организовать кадровый учет сотрудников;
-
регистрировать служебные перемещения;
-
формировать отчеты для представления в различные контролирующие органы.
Типовая конфигурация, поставляемая с программой, может быть использована как для простейшего расчета зарплаты на небольшом предприятии, так и для автоматизации предприятий со сложной системой оплаты персонала.
4.3.Программа БЭСТ – 4, как один из вариантов автоматизированной организации учёта расчетов по ЕСН
-
Общие сведения о программе
Программа бухгалтерского, складского и торгового учёта БЭСТ-4 разработана компанией «Интеллект-Сревис». Структурно программа состоит из отдельных модулей, каждый из которых автоматизирует отдельный участок учёта. Модули взаимосвязаны между собой, но могут работать и автономно.















