diplom (648815), страница 20
Текст из файла (страница 20)
В этом году 22 апреля вышло постановление Правительства Кыргызской Республики «О Международных стандартах аудита в Кыргызской Республике», согласно которому в целях развития и совершенствования аудита в Кыргызской республике и приведения его в соответствие с Международными стандартами аудита Правительство Кыргызской Республики постановляет:
«1. Утвердить в качестве стандартов аудита в Кыргызской Республике Международные стандарты аудита 2001 года издания (далее - МСА), издаваемые Комитетом по международной аудиторской практике Международной федерации бухгалтеров, гор. Нью-Йорк (далее - КМАП МФБ)».
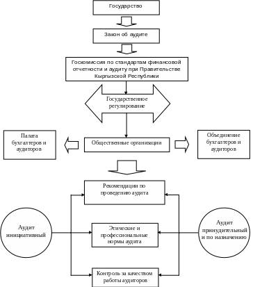
В каждой развитой стране развитие и влияние общественных организаций осуществляется по-разному. Так, порядок регулирования аудиторской деятельности в Кыргызской Республике можно представить следующей схемой:
Схема 2
Другой не маловажной группой документов, относящихся к аудиту, являются общепринятые стандарты. Основные и смежные аудиторские стандарты в странах Запада (конечно и в нашей республике), как правило, затрагивают весьма обширный круг вопросов. Разумеется, некоторые наиболее специфические из них не могут оказаться полезными для аудиторов нашей страны в ближайшие годы, поскольку далеко несопоставима та экономическая реальность, в которой работают кыргызские и англо-американские, испаноязычные, французские или немецкие аудиторы. Однако в экономической литературе СНГ и нашей страны такие стандарты и даже их проекты практически отсутствовали. И только в конце 90-х гг., с появлением первых переводных работ, была осознана целесообразность исследования значительной части вопросов аудиторской теории и практики, затрагиваемых в западных стандартах.
Так, самыми полными действующими руководящими материалами в США являются десять общепринятых стандартов аудита. Они были подготовлены специалистами АIСРА в 1947 г. и с тех пор претерпели минимальные изменения. Десять общепринятых стандартов не являются какими-либо конкретными инструкциями по проверке определенных участков учетной работы. Они не настолько подробны, чтобы аудиторы-практики могли использовать их как весомое руководство для каждодневной работы. Но, как было показано выше на примере США, они представляют собой основу для разъяснений АIСРА даже по вопросам этического поведения аудиторов. Эти десять стандартов полностью приведены ниже.
ОБЩИЕ СТАНДАРТЫ
1.Аудит должны выполнять лицо или лица, имеющие соответствующую техническую подготовку и профессиональные качества аудитора.
2.Во всех вопросах, связанных с заданием, аудитор или аудиторы должны сохранять независимость.
3.Проводя проверку и подготавливая заключение, необходимо проявлять должную профессиональную тщательность.
СТАНДАРТЫ РАБОТЫ НА ОБЪЕКТЕ
1.Работа должна быть адекватно спланирована, а ассистентов, если они есть, нужно контролировать надлежащим образом
2. Аудитор должен разбираться в системе внутрихозяйственного контроля достаточно для того, чтобы планировать аудит и определить характер, временные рамки и объем необходимых проверок.
3. Путем проверок, наблюдений опросов и подтверждений нужно получить достаточный объем свидетельств, чтобы создать необходимую основу для формирования мнения об аудируемой финансовой отчетности.
СИАНДАРТЫ ЗАКЛЮЧЕНИЙ
1. Заключение должно содержать сообщение, представлена ли финансовая отчетность в соответствии с общепринятыми бухгалтерскими принципами.
2. В заключении должны быть определены обстоятельства, при которых такие принципы не соблюдались последовательно в отчетном периоде по сравнению с предшествующим периодом.
3. Раскрытие информации в финансовой отчетности следует рассматривать как в полнее адекватное, если в заключении нет другой формулировки.
4. Заключение должно включать в себя либо мнение о финансовой отчетности в целом, либо утверждение о том, что мнение не может быть выражено. Если итоговое мнение не может быть выражено, то должны быть сформулированы соответствующие причины. Во всех случаях, когда имя аудитора связано с финансовой отчетностью, заключение должно включать в себя четко сформулированное описание характера аудиторской проверки, если таковая имела место, а также данные об уровне ответственности, которую принимает на себя аудитор.
Хотя GAAS (общепринятые стандарты аудита) и SAS (положения по стандартам аудита) авторитетные руководства по аудиту для профессионалов, они оказывают аудитору помощь меньшую, чем можно было бы предполагать. Почти нет специальных аудиторских процедур, требуемых стандартами; и нет специальных требований к решениям, принимаемым аудитором (таким как определение объема выборки, отбор элементов выборки для проверок, оценка результатов). Многие практики считают, что стандарты должны давать более четкие руководящие указания для определения объема накапливаемых свидетельств. Это исключило бы необходимость принимать некоторые аудиторские решения и обеспечило бы аудиторским фирмам линию обороны в случае обвинений в неправильном аудите. Однако излишне детализированные специфические требования могли бы превратить аудит в механический сбор свидетельств, не подкрепленный профессиональными суждениями. Чрезмерная детализация требований принесла бы гораздо больше вреда, чем пользы, и с точки зрения специалистов-аудиторов, и сточки зрения пользователей аудиторских услуг.
GAAS и SAS должны рассматриваться практиками, как минимально необходимые стандарты их работы, а не максимально необходимые стандарты и идеал. Любой профессионал-аудитор, ищущий средства для уменьшения объема аудита только на базе стандартов, а не в оценке сущности ситуации, не сможет отвечать их требованиям. Однако существование аудиторских стандартов не означает, что аудитор должен слепо следовать им. Если аудитор считает, что требованию стандартов невозможно следовать, то будут оправданы его альтернативные действия. Если вопрос количественно не существенный, также не обязательно следовать стандарту.
Стандарты представляют собой принципиальные рекомендации по процедуре проведения и порядку составления заключений. Они не содержат детализированных инструкций применения и определяют в основном направление, порядок и цель того или иного вида деятельности аудитора. Тем самым они рассчитаны на высокий профессионализм, компетентность и самостоятельность аудитора. Каждая отдельная страна, используя их, должна разработать свои национальные стандарты, разумеется значительно приближенные к международным нормативам аудита.
Принимая во внимание национальные стандарты аудита, надо учитывать и то, что зарубежные стандарты не могут быть заимствованы полностью. Слишком велики различия в экономике, истории, традициях и образе мышления – менталитете наших людей и народов стран с давно сложившимся рыночным хозяйством.
Внедрение стандартов ‑ систематизация аудиторской деятельности. Вышеперечисленные общие стандарты ‑ это определенные качества и степень квалификации, которыми должен обладать аудитор, чтобы эффективно и профессионально выполнять задачи, стоящие перед ним. В общих стандартах приведены основные требования, предъявляемые к аудиторам: независимость и объективность; надлежащее внимание при подготовке к аудиторской проверке, сбору и оценке информации, составлению отчетов, выводов и рекомендаций. С тремя общепринятыми стандартами тесно связаны следующие постулаты: вероятные столкновения интересов; ограничение на другие виды деятельности, которыми может заниматься аудитор, профессиональные обязательства.
В соответствии с общими стандартами аудиторские организации комплектуют штат профессиональными и компетентными специалистами, т.е. компетентность аудитора выражается в соответствии с уровнем подготовки и опыта специалиста в сфере, масштабности и сложности аудиторских задач при высоком качестве выполняемой работы.
Обязательное требование общих стандартов – это в независимости, аудитор должен не иметь ни предубеждений, ни пристрастия в отношении клиента. Она выражается, в том, что аудиторские фирмы проявляют самостоятельность в планировании работы в соответствии со своими полномочиями и методикой проведения аудиторской проверки. Никто не может задержать аудитора, задержать проводимую им проверку или изменить ее результаты. Ограждение аудитора от какого-либо давления и влияния позволяет проводить проверку беспристрастно и непредвзято. Для фактора независимости значительную роль имеет полный и свободный доступ аудитора ко всем документам предприятия и его право получать необходимую информацию от лиц или организаций, обладающих такими документами.
Аудитор обязан действовать с надлежащим вниманием и тщательностью в соответствии с аудиторскими стандартами при планировании процедур, сборе и оценке информации, составлении отчетов и представлении сведений, выводов и рекомендаций. Аудитору необходимо быть готовым к выявлению различных нарушений, выражающихся в недостаточном внутреннем контроле, неправильном ведении документации, ошибках или даже подделках, нечестных операциях. Это требует от аудитора хорошего знания финансовых систем, финансовых документов и отчетов, бухгалтерии, смежных дисциплин, законодательных актов, а также приказов и инструкций, в соответствии с которыми функционирует проверяемый объект.
Стандарты проведения ревизий определяют общие критерии качества аудиторской проверки. Аудиторы не могут соблюдать общий стандарт, требующий профессионализма, без соблюдения и выполнения рабочих стандартов. В то же время квалификация и независимость аудиторов являются необходимыми предпосылками соблюдения рабочих стандартов – правил, которыми руководствуется аудитор при выполнении задач аудита. Они включают в себя подготовку к аудиторской проверке, надзор, сбор достоверных сведений, соответствующее изучение и оценку средств внутреннего контроля. Если основные правила – схема целенаправленных действий, которыми руководствуется аудитор для достижения определенного результата, то рабочие стандарты применимы во всех типах аудиторских проверок, определяют основу для проведения аудиторской работы и управления ей, а также связаны с другими стандартами.
В основе вышеприведенного первого рабочего аудиторского стандарта лежит концепция профессионализма. Адекватное планирование и должный контроль служат показателями профессионализма, а их отсутствие свидетельствует о некачественном выполнении работы. Второй и третий рабочие аудиторские стандарты посвящены процессу сбора данных. Таким образом, концептуальной основой рабочих аудиторских стандартов являются профессионализм и доказательность,
чтобы работа аудитора была хорошо спланирована, включала в себя различные этапы подготовки ревизии, которая нашла отражение в четвертом стандарте. При разработке плана особое внимание уделяется определению величины аудиторского риска. Это напоминает ранее используемую методику предварительного изучения результатов хозяйственной деятельности предприятия. Такой предварительный анализ способствует выработке верного направления ревизии и степени аудиторского риска
По пятому стандарту аудитор изучает и оценивает организацию системы внутрихозяйственного контроля, включая обследование систем бухгалтерского учета и внутреннего контроля. Подобная оценка содержит фактор риска аудиторской ошибки, так как в случае положительной оценки систем бух учета и внутреннего контроля аудитор может принять решение ограничить свои собственные обследования и положиться на информацию служб внутреннего контроля предприятия.
Требование проведения обследования, проверки и наблюдения под которым понимается изучение деловой среды: достаточное количество компетентных свидетельств, анализ и заключения финансовой отчетности является вопросом шестого рабочего стандарта.
На завершающем этапе аудита – сообщение о результатах, регулируют составляющие аудиторских отчетов, являющихся основной целью деятельности независимых аудиторов. Этот стандарт представляет собой правила, касающиеся формы, содержания, размещения и подачи материалов по результатам аудиторской проверки.
Цель отчетов состоит в том, чтобы прокомментировать те недостатки в учетных записях, системах учета и контроля, которые могут привести к значительным ошибкам; дать конструктивные советы; определить, что может иметь значение для будущих аудиторских проверок.
Аудиторские стандарты являются элементом теории аудита и их не следует путать с аудиторскими процедурами. Так они определяют качество деятельности аудиторов и они не меняются в зависимости от времени аудиторской проверки.
Высокое качество аудита возможно обеспечить при выполнении требований предварительного, текущего и последовательного контроля на каждом этапе.
Предварительный контроль выполняется на стадии аттестации и лицензирования аудиторов и аудиторских фирм.
Текущий контроль – контроль отдельных аудиторских проверок и общий контроль качества аудита. Контроль отдельных аудиторских проверок предполагает обеспечение независимости, профессионализма и компетентности аудиторов, проверку выполненной работы с точки зрения ее соответствия стандартам, достижение целей аудита. Общий контроль качества аудита обеспечивает требуемый уровень личных качеств аудитора (честность, объективность, независимость, конфиденциальность и профессионализм).
Последующий контроль за качеством работы аудиторов, в соответствии с законодательством, выполняет государственный уполномоченный орган, выдавший лицензии на осуществление аудиторской деятельности.
Вообще необходимо очень большое значение придавать профессиональной этике в аудите. Этика важна для аудитора, как ни для кого другого. Принято считать, что соблюдение этических норм делает честь любому бизнесу и бизнесмену. Да и вообще, клиент не станет доверять беспринципному услугодателю, будь это продавец или аудитор.












