177934 (627588), страница 3
Текст из файла (страница 3)
2.Теоретические основы оценки конкурентоспособности продукции и фирмы
2.1 Теоретические аспекты оценки конкурентоспособности продукции и фирмы
Термин "конкурентоспособность" применяется как по отношению к характеристике товара, так и в сравнительных характеристиках отдельных компаний, отраслей и стран на мировом рынке [4,5].
В теории и практике зарубежного бизнеса еще не сформировано единое понятие конкурентоспособности и методов оценки уровня конкурентоспособности производителя. Разнообразие трактовок объясняется различным определением конкурентоспособности производителей на рынках различного масштаба (национальном, региональном, мировом), а также тем, какой субъект рассматривается производителем – фирма, отдельное предприятие, отрасль или экономика в целом. Конкурентоспособность предприятия – "его способность противостоять на рынке другим изготовителям и поставщикам аналогичной продукции (конкурентам) как по степени удовлетворения своими товарами или услугами конкретной общественной потребности, так и по эффективности производственной деятельности" [10].
По Багиеву Г.Л., конкурентоспособность товара - совокупность потребительских свойств товара, определяющая его отличие от других аналогичных товаров по степени и уровню удовлетворения потребности покупателя и затратам на его приобретение и эксплуатацию.
Гурков И.Б. определил конкурентоспособность товара как способность продукции быть более привлекательной для потребителя (покупателя) по сравнению с другими изделиями аналогичного вида и назначения, благодаря лучшему соответствию своих качественных и стоимостных характеристик требованиям данного рынка и потребительским оценкам.
Конкурентоспособность предприятия - это его преимущество по отношению к другим предприятиям данной отрасли внутри страны и за ее пределами. Конкурентоспособность не является имманентным качеством фирмы, это означает, что конкурентоспособность фирмы может быть оценена только в рамках группы фирм, относящихся к одной отрасли, либо фирм, выпускающих аналогичные товары (услуги). Конкурентоспособность можно выявить только сравнением между собой этих фирм как в масштабе страны, так и в масштабе мирового рынка.
Таким образом, конкурентоспособность фирмы - понятие относительное: одна и та же фирма в рамках, например, региональной отраслевой группы может быть признана конкурентоспособной, а в рамках отраслей мирового рынка или его сегмента - нет. Оценка степени конкурентоспособности, т.е. выявление характера конкурентного преимущества фирмы по сравнению с другими фирмами, заключается в первую очередь в выборе базовых объектов для сравнения, иными словами, в выборе фирмы-лидера в отрасли страны или за ее пределами.
Конкурентного преимущества фирмы добиваются выбором сферы конкуренции, отличающейся от конкурентов, т. е. поиском новых способов, таких как:
-
новые, более прогрессивные технологии, позволяющие выпускать новые или более качественные товары. Совершенствование организации производства и труда, позволяющее снизить затраты на производство. Совершенствование маркетинговых исследований, способствующих лучшему изучению спроса на продукцию, сокращению радиуса её доставки и улучшению потребительских свойств товара;
-
новые или изменившиеся запросы покупателей;
-
появление нового сегмента отрасли или перегруппировка существующих сегментов;
-
изменение стоимости или наличия компонентов производства, таких как сырьё, рабочая сила, транспорт, связь, энергия, оборудование, средства информации и другие;
-
изменение правительственного регулирования в области налогообложения, торговых стандартов, охраны окружающей среды.
В сумме экономическая и социальная способность предприятия, при сравнении с аналогичной способностью других предприятий, отражает уровень его конкурентоспособности.
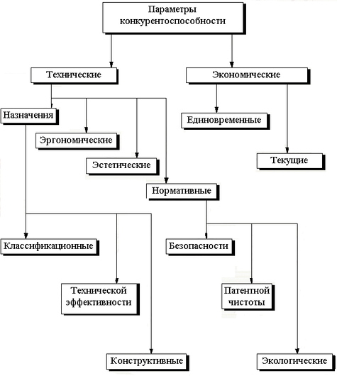
Схема параметров конкурентоспособности
В экономической литературе выделяют следующие методы изучения конкурентоспособности:
-
с позиции сравнительных преимуществ;
-
на базе теории равновесия;
-
на базе теории эффективной конкуренции;
-
на базе теории качества товара;
-
матричные методы;
-
индикаторный метод [3,6].
2.2Методики оценки конкурентоспособности продукции
Существует множество методик оценки конкурентоспособности, применяемых в практике работы предприятий или предлагаемых некоторыми авторами как научные разработки.
Методика 1
Определение комплексного показателя конкурентоспособности по методике М.Г.Долинской и И.А.Соловьёвым, согласно которой расчет конкурентоспособности осуществляется с помощью нескольких последовательных операций [9].
-
Определение единичных показателей конкурентоспособности (q) как отношение величины первого параметра для анализируемого товара (P) к величине первого параметра базового образца (P10)
qi=Pi/Pi0*100% (1.1)
qi=Pi0/Pi*100% (1.2)
2.Из формул (1.1) и (1.2) выбирается та, которая соответствует улучшению параметра показателей (в данном случае). Далее рассчитываются групповые показатели (индексы) конкурентоспособности (Imn), которые характеризуют соответствие товара потребности в нем.
Imn=∑aiq i
Где n – число технических параметров, участвующих в оценке;
ai - вес i-го параметра в общем наборе;
qi – единичный показатель по i-му техническому параметру;
Imn – групповой показатель конкурентоспособности по потребительским параметрам не должен превышать 100%.
3.Расчет уровня конкурентоспособности (К) с помощью групповых показателей по одной группе параметров:
К= Imn(1)/Imn(2),
где Imn(1),Imn(2) – показатели конкурентоспособности для первого и второго товаров-конкурентов.
-
Расчет групповых показателей конкурентоспособности по экономическим критериям, которые характеризуются через затраты потребителя на приобретение, послепродажную деятельность и эксплуатацию (потребление) товара в течение всего срока службы (годности).
-
Определение интервального показателя конкурентоспособности (К) товара по отношению к образцу (базовому товару) по формуле:
IK=Imn/C,
где С – групповой показатель конкурентоспособности по экономическим параметрам.
Достоинством указанной методики является комплексный подход при оценке конкурентоспособности, а недостатком – отсутствие учета степени значимости разных потребительских и экономических параметров. Кроме того, нецелесообразно выделять отдельно нормативные и технические показатели, так как это одна группа показателей. Нормативные показатели регламентируются стандартами или другими документами. В основном они представлены техническими требованиями, которые нормируются в особом разделе стандартов «Технические требования к качеству».
Эта методика из всех потребительских показателей учитывает только качество, но не учитывает другие основополагающие характеристики товаров, в частности, ассортиментную характеристику, что не позволяет использовать её для оценки конкурентоспособности межродовых, межгрупповых и межвидовых товаров-конкурентов. Однако, несмотря на указанные недостатки, эта методика дает более достоверные результаты [9].
Методика 2.
Методика оценки интеграционного показателя уровня конкурентоспособности предложена О.Д.Андреевой и предусматривает следующие операции.
-
Расчет цены потребления (Цп), которая складывается из цены рынка и расходов, связанных с эксплуатацией изделия в период его жизнедеятельности:
Цп=Ц1+Р2+С3+С4+С5+Р6+Р7+Р8+О9+С10+С11,
где Ц1 – цена рынка;
Р2 – расходы на транспортировку;
С3 – стоимость установки;
С4 – стоимость хранения;
С5 – стоимость технической информации и прочей документации;
Р6 – расходы по обслуживанию изделия;
Р7 – расходы на топливо и электроэнергию;
Р8 – расходы на ремонт;
О9 – оплата налогов, таможенных расходов и сборов;
С10 – стоимость страхования;
С11 – стоимость утилизации.
-
Расчет показателя конкурентоспособности (К):
К=(Q+С)/ Цп,
где Q – качество товара;
С – качество послепродажного обслуживания или сервиса.
3. Определение уровня конкурентоспособности как строительного показателя, отражающего отличие анализируемого от товара-конкурента по степени удовлетворения конкретной общественной потребности.
Все параметры, характеризующие уровень конкурентоспособности, О.Д.Андреева подразделяет на три группы: нормативные (патентная частота, соответствие стандартам и нормам), технические и экономические.
В приведенной методике расчета конкурентоспособности товаров остается неясным, как рассчитать качество послепродажного обслуживания при всем многообразии составляющих показателей. Многие из них не поддаются прямому измерению (например, эстетические показатели: внешний вид, мода, дизайн, новизна товара) [9].
Методика 3
Для оценки конкурентоспособности с учетом весомости факторов создается экспертная группа из высококвалифицированных специалистов численностью не менее 5 человек (один из руководителей или главный менеджер, конструктор, маркетолог, технолог, экономист).
Система баллов наглядно показывает, что каждому фактору конкурентоспособности эксперт может присвоить от 1 до 5 баллов. Весомость факторов равна от 4 (качество товара) до 1 (эксплуатационные затраты).
Конкурентоспособность товара, определенная экспертным путем по системе баллов, будет равна:
К
= (
/n)/5*a
,
где Кт — конкурентоспособность товара (значение колеблется от 2 до 10); п — количество экспертов; Б
— экспертная оценка i-м экспертом j-го фактора конкурентоспособности товара; аj — весомость j-го фактора (от 4 до 1); 5 — максимальная оценка фактора.
Методика 4
Дифференциальный метод основан на использовании единичных параметров анализируемого товара и базы сравнения и их сопоставлении.
Если при оценке по техническим и экономическим характеристикам базовые значения установлены нормативно-технической документацией или договорами, то единичный показатель может быть меньше или равен 1.
В случае, когда анализируемый товар имеет характеристику, значение которой превышает потребности, указанное повышение не будет оцениваться потребителем как преимущество, единичный показатель по данному параметру не может иметь значения больше 1 и при расчетах должна использоваться минимальная из двух величин: 1 или фактическое значение этого показателя.
При оценке по нормативным параметрам единичный показатель принимает только два значения: 1 или 0. Если анализируемый товар соответствует обязательным нормам и стандартам, показатель равен 1, если нет, то показатель равен 0. Если технические параметры товара не имеют количественной оценки, для придания этим параметрам количественных характеристик используются экспертные методы оценки в баллах.
В большинстве случаев дифференциальный метод позволяет лишь констатировать факт конкурентоспособности анализируемого товара или наличия у него недостатков по сравнению с товаром-аналогом. Он не учитывает влияние каждого параметра на предпочтение потребителя при выборе товара [14].
Методика 5
Комплексный метод оценки конкурентоспособности товара основывается на применении комплексных показателей или сопоставлении удельных полезных эффектов анализируемого товара и образца.
Комплексный показатель по техническим параметрам представляет собой сумму произведений технических параметров и их весомостей. Для определения весомостей каждого технического параметра в общем наборе используют экспертные оценки, основанные на результатах маркетинговых исследований. Этот комплексный показатель характеризует степень соответствия данного товара существующей потребности по всему набору технических параметров. Чем он выше, тем в целом полнее удовлетворяются запросы потребителей.
Расчет комплексного показателя по экономическим параметрам производится на основе определения полных затрат потребителя на приобретение и эксплуатацию товара.
Полные затраты потребителя определяются как сумма единовременных затрат на приобретение продукции и затрат на ее эксплуатацию за период службы. Величина срока службы для изделий промышленного назначения принимается равной амортизационному периоду. Для продукции потребительского назначения оценка срока службы должна проводиться на основе сведений о фактических сроках службы аналогичных изделий. А также скорости морального старения товаров данного класса [14].
2.3 Методы оценки конкурентоспособности фирмы
Оценка конкурентной позиции фирмы на отраслевом рынке позволяет:
-
разработать меры по повышению конкурентоспособности;
-
выбрать партнера для организации совместного выпуска продукции;
-
привлечь инвестиции в эффективное производство;
-
составить программы выхода фирмы на новые товарные рынки сбыта.
Достижение поставленной цели возможно при наличии оперативной и объективной методике оценки конкурентоспособности. Рассмотрим некоторые методы оценки собственной конкурентной позиций фирмы на рынке.
Методика 1. Среди наиболее известных методов можно отметить матричный, разработанный «Бостонской консалтинговой группой». Его основу составляет анализ конкурентоспособности с учётом жизненного цикла товара. В прямоугольной системе координат строиться матрица, по горизонтали откладывается темпы роста (сокращения) количества продаж в линейном масштабе, по вертикали – относительная доля товара (услуги) на рынке. Наиболее конкурентоспособными являются предприятия, которые занимают значительную долю на быстрорастущем рынке [9].
Методика 2. Заслуживает внимание также метод, основу которого составляет оценка товара (услуги) предприятия. Исходная позиция метода – конкурентоспособность производитель тем выше, чем выше конкурентоспособности его продукции. К числу недостатков метода следует отнести отсутствие возможности судить о преимуществах и изъянах в работе предприятия, поскольку конкурентоспособность предприятия подменяется конкурентоспособностью товара и не отражает других аспектов деятельности предприятия[5].















