177315 (627356), страница 6
Текст из файла (страница 6)
Як показує аналіз графіків рис.2.14, темп росту обсягів реалізації продукції ТОВ "УКР-ПАК" на експорт перевищує темп росту обсягів реалізації продукції підприємства на внутрішній ринок України. Співідношення обсягів експортної та внутрішньої реалізації (рис.2.17) показує, що частка експорту зросла з рівня 68,3% (2005 рік) до рівня 70,9% (2007 рік). Таке співвідношення формує особливий склад дилерського типу посередництва, коли підприємство ТОВ "УКР-ПАК" закупає частину імпортного обладнання, випускає додатково обладнання власного виробництва та формує на експорт комплексні лінії для харчової промисловості.
Спільний аналіз економічної ефективності умов експортно-імпортних контрактів на прикладі контрактів, наведених в Додатках В та Г, показує, що:
1) Митна вартість імпортуємого автомату А-3000 із Росії складає 104 374 дол.США;
2) При ввезенні ТОВ "УКР-ПАК" повинно сплатити імпортний ПДВ на суму 20% від митної вартості автомату А-3000, тобто – 21 100 дол.США (з врахуванням сплати митних зборів);
3) Ціна продажу автомату А-3000 в складі комплексної лінії при експорті в Молдову становить 136 394 дол.США;
4) Таким чином, комерційний дохід від посередницького перепродажу автомата А-3000 складає – 9 950 дол.США;
5) Витрати на транспортировку, розвантаження, завантаження та сплату митних зборів складають для автомата А-3000 – 450 дол.США;
6) Таким чином, чистий прибуток ТОВ "УКР-ПАК" становить 9 500 дол.США, а відповідна рентабельність перепродажу становить – 9,1%.
7) При додаванні до отриманого прибутку експортного відшкодування ПДВ через 3 місяці після строку експорту, чистий прибуток від посередницької операції ТОВ "УКР-ПАК" при перепродажу автомату А-3000 становитиме – 30 500 доларів США, а відповідна рентабельність перепродажу зросте до 29,2%, що є суттєвим комерційним виграшем у порівнянні в альтернативним доходом від банківський депозит під 12 – 14% річних.
Таблиця 2.3 Обсяги та структура розрахункових валют в експортних контрактах ТОВ "УКР-ПАК" у 2004 -2007 роках
Рис.2.15. – Динаміка обсягів та валют розрахунків ТОВ "УКР-ПАК" при експортних контрактах у 2004 -2007 роках
Таблиця 2.4 Обсяги та структура розрахункових валют в імпортних контрактах ТОВ "УКР-ПАК" у 2004 -2007 роках
Рис.1.16. – Динаміка обсягів та валют розрахунків ТОВ "УКР-ПАК" при імпортних контрактах у 2004 -2007 роках
Аналіз структури та обсягів експортно-імпортних розрахунків ТОВ "УКР-ПАК" у 2004 -2007 роках, наведених у табл. 2.3, 2.4 та на графіках рис.2.14, 2.15, показує, що:
-
загальний обсяг експортних операцій підприємства зріс з рівня 6,0 млн.грн. за 2004 рік до рівня 12,0 млн.грн. у 2006 році та знизився до рівня 8,2 млн.грн.у 2007 році;
-
загальне падіння експорту у 2007 році зумовлене різким падінням експорту в Росію за російські рублі з рівня еквіваленту 6,7 млн.грн. у 2006 році до рівня еквіваленту 2,4 млн.грн. у 2007 році;
-
загальний обсяг імпортних операцій підприємства зріс з рівня 530 тис.грн. за 2004 рік до рівня 730 тис.грн. у 2005 році та знизився до рівня 200 тис.грн. у 2007 році;
-
загальне падіння імпорту у 2006 - 2007 рокахі зумовлене різким падінням імпорту із Росії за російські рублі з рівня еквіваленту 120 тис.грн. у 2005 році до рівня еквіваленту 0 грн. у 2006 -2007 роках, а також падінням імпорту за євро з рівня еквівалента 150 тис.грн. у 2006 році до 0 2007 році;
-
якщо загальні обсяги експорту у 2004 році перевищували обсяги імпорту у 12 разів, то загальні обсяги експорту у 2007 році перевищують обсяги імпорту в 41 раз, тобто підприємство ТОВ "УКР-ПАК" з поступово з посередницької діяльності переорієнтується на експортно-орієнтоване виробниче підприємство (рис.2.17).
Це підтверджує контракт експорту комплексної лінії для виготовлення газованих напоїв в Молдову у кінці 2007 року (Додаток Г), в якому сума перепроданого російського ПЕТ- автомату А-3000 становить 136 тис.дол. США при загальній сумі лінії з обладнанням, виготовленим на підприємстві ТОВ "УКР-ПАК" становить 250 тис.доларів США, тобто частка посередницького перепродажу становить 54,4%.
- поступово основною валютою розрахунків становиться долар США, навіть в розрахунках з російськими підприємствами (рис.2.18).
Рис. 2.17. – Динаміка співвідношення обсягів реалізації продукції ТОВ "УКР-ПАК" на експорт та на внутрішній ринок України у 2005 –2007 роках
Рис. 2.18. – Динаміка змін повалютної структури експортних розрахунків ТОВ "УКР-ПАК" у 2004 – 2007 роках
РОЗДІЛ 3. ШЛЯХИ УДОСКОНАЛЕННЯ ТОРГОВО- ПОСЕРЕДНИЦЬКОЇ ДІЯЛЬНОСТІ В ЗЕД ТОВ "УКР-ПАК"
3.1 Алгоритм оптимізації посередницько- ділерських схем імпорту устаткування для харчової промисловості України
Як показано в розділі 2 в зовнішньоекономічних операціях імпорту ТОВ "УКР-ПАК" використовує ризикові форми оплату у вигляді:
-
передоплати банківським переказом 50% суми контракту;
-
очікування виконання експортером - нерезидентом відгрузки перед-оплаченого обладнання через 10 днів після надходження суми переоплати ( до 2 днів), яка виконується митним оформленням та передачею обладнання транспортному перевізнику для транспортування із Росії в Україну (номінальний строк – 3 дні);
-
сплату 2-ї частини контракту -50% на протязі 3-х днів після повідомлення про відгрузку обладнання експортером, тобто також і при умовах ненадходження імпортуємого обладнання в Україну за 3 дні після документального відвантаження.
Така схема імпортного зовнішньоекономічного контракту задовольняє експортера-нерезидента, але має декілька основних ризиків для ТОВ "УКР-ПАК" [46]:
-
Невідгрузку передоплаченого обладнання експортером-нерезидентом на протязі 10 днів після надходження 50% передоплати;
-
Ненадходження документально відвантаженого обладнання на протязі 3-х днів та додаткову оплату другої частини контракту - 50% без фактичного отримання сплаченого обладнання, тобто перехід на схему 100% переоплати банківським переказом;
-
Ненадходженням 100% передоплаченого обладнання на протязі 90 днів після оплати (загублення грузу, викрадення грузу, кримінальна імітація відвантаження грузу експортером) та застосування до ТОВ "УКР-ПАК" заходів впливу контрольними установами України за порушення валютного законодавства;
-
Можливість зриву строків поставок на експорт комплексної лінії з комплектуванням її імпортним ПЕТ- автоматом.
-
У підприємства ТОВ "УКР-ПАК" існує тривалий в часі касовий розрив готівкових коштів, оскільки між строком передоплати та фактичним строком поставки імпортного ПЕТ- автомата існує практично 15 днів, коли готівкові кошти витрачені, а при відсутності фактичної поставки неможливо брати передоплату по експортному контракту перепродажу ПЕТ-автомата.
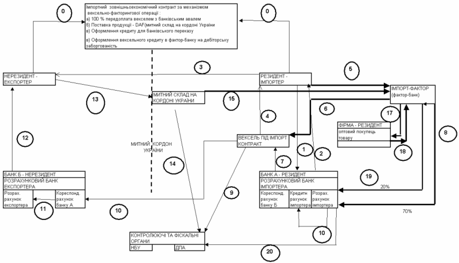
Для оптимізації показників схем розрахунків по зовнішньоекономічним торгово-посередницьким операціям ТОВ "УКР-ПАК" в курсовій роботі проведена побудова алгоритму управлінського рішення по впровадженню векселів на обох етапах торгово-посередницької операції (рис.3.1): - оплата контракту авальованим векселем (погашення через 70 днів) негайно по факту угоди на поставку імпортної продукції із відповідним зниженням ціни на імпортну продукцію; - отримання від покупців –дебіторів на вітчизняному ринку чи покупців дебіторів експортних поставок авальованих векселів за відпущену продукцію з строком погашення 30 – 60 днів після відвантаження товару; врахування отриманих векселів в комерційному банку (вексельний кредит) до строку погашення векселів та отримання оборотних коштів для продовження оборотних циклів підприємства (нові імпортні поставки).
Алгоритм витрат та доходів при розрахунках в зовнішньоекономічних операціях імпорту за механізмом вексельно-форфейтингової операції в розрахунках (мінімальний ризик експортера та відповідне зниження контрактної ціни поставки товарів для імпортера) наведений на схемах рис.3.1 при наступних умовах контракту : надання імпортером-резидентом авальованого банком-резидентом імпортера простого векселя зі строком пред"явлення до погашення до 80 днів (не більше контрольного строку в 90 днів); поставка продукції на умовах (EWX, FCA) – франко-склад експортера-нерезидента на заводі ; форфейтинг (продаж) векселя експортером форфейтинг-банку нерезидента за 80 % від суми на право отримання коштів по строку погашення векселя та заключення з ним договору на інкасування векселя через банк-резидент імпортера.
1) Етап 0 - Заключення зовнішньоекономічного експортного договору;
2) Етапи 1,2 – Авалювання резидентом – імпортером у своєму банку А-резиденту векселя на суму контракту;
3) Етапи 3,4 – Поставка „франко-завод" продукції в обмін на авальований вексель (час Т0);
4) Етап 5 - Поставка імпортного контракту на облік в комерційному банку (виконання терміну надходження коштів на рахунок – не більше 90 днів з дня відгрузки продукції);
5) Етап 6 – продаж експортером векселя по форфейтинговій угоді фірмі-форфейтору (банку) та перерахування 80% суми на розрахунковий рахунок експортера;
6) Етап 7 – Заключення форвейтор –фірмою з банком Б – нерезидентом договору на інкасування векселю через банк А – резидент
( Тінкас=Т0+ΔТ1), де Т1<= 70 днів;
7) Етап 8 – направлення банком Б-нерезидентом інкасової вимоги (з додатком – векселем) в банк А – резидент на сплату коштів за векселем по строку
( Твимог=Тінкас+ΔТ2), де Т2<= 10 днів;
8) Етап 9,10 – направлення банком А-резидентом повідомлення імпортеру про надходження векселя на оплату та отримання акцепту –згоди імпортера на перерахування коштів з його розрахункового рахунку в банк експортера;
Рис.3.1. - Схема вексельної схеми операцій при імпортному контракті на умовах відстрочки оплати банківського переказу при видачі авальованого векселя (страхування авалем банку імпортера)
9) Етап 11 – банківський переказ коштів з розрахункового рахунку імпортера в банку А –резиденті на кореспондентський рахунок банку А – резидента в банку Б – нерезиденті
( Ткошти=Твимог+ΔТ3),
де Т3<= 5 днів;
10) Етап 14 – повідомлення в фіскальні органи фактичного строку виконання
імпортного контракту.
Основні виграші вексельно - форфейтингової схеми контракту для імпортера :
а) При наданні комерційного кредиту ціна партії імпортуємої продукції з боку експортера формується за принципами ціни при негайній оплаті чи передоплаті + надбавки за банківський кредит та страхування операцій на період відстрочки платежу:
(3.1)
де
- ціна партії імпорту при негайній оплаті;
- період часу комерційного кредиту по контракту;
- річна процентна ставка кредитування банка;
- страховий тариф в залежності від строку комерційного кредиту;
У випадку, якщо оплата імпортованої партії здійснюється авальованими банком векселями імпортера – резидента на момент поставки імпортованої партії продукції на митний кордон України зі строком погашення t, експортер має можливість застосувати тимчасове вексельне перекредитування в банку–нерезиденті під заставу векселів, які обліковуються банком з дисконтом. Возврат суми кредиту експортер поручає за рахунок інкасації авальованих банком-резидентом векселів банком –нерезидентом, який одночасно видає грошовий кредит експортеру негайно по обліку векселів.
Ця операція дозволяє експортеру в контракті йти на зниження ціни поставки партії експортованої продукції за алгоритмом :
-
ціна партії при негайній оплаті;
-
ціна банківського кредиту для некомпенсованої частини дисконту врахування векселів в банку-нерезиденті;
-
ціна страхування для некомпенсованої частини дисконту врахування векселів в банку нерезиденті;
Відношення ціни контракту при використанні описаної вексельної схеми розрахунків між імпортером-резидентом та експортером-нерезидентом до ціни контракту при комерційному кредиті з боку експортера-нерезидента (формула 3.1) розраховується як :
(3.2)
де
- ставка аваля векселя імпортера банком-резидентом;
Формула (3.2) дає можливість при варіації параметрами розрахувати зниження матеріальних витрат імпортера в собівартості, тобто розрахувати можливе підвищення прибутковості від імпортної операції за рахунок застосування векселів в зовнішньоекономічних розрахунках з експортером.















