18924-1 (625701), страница 6
Текст из файла (страница 6)
Таблица 15
| Элементы оборотного капитала | Годы | |||
| 1999 | 2000 | 2001 | 2002 | |
| Текущие активы- всего, в т.ч. | 199,8611 | 433,3056 | 778,0833 | 1207,694 |
| Сырье и материалы | 8,805556 | 34,83333 | 62,83333 | 100,4722 |
| Готовая продукция | 11,08333 | 43 | 76,44444 | 117,3333 |
| Дебиторская задолженность | 132,9444 | 258,0278 | 458,7778 | 704,1111 |
| Денежные средства | 40,13889 | 71,66667 | 134,1667 | 215,3611 |
| Незавершенное производство | 6,888889 | 25,77778 | 45,86111 | 70,41667 |
| Текущие пассивы- всего, в т.ч. | 52,91667 | 150,1111 | 328,2222 | 632,8333 |
| Кредиторская задолженность | 52,91667 | 150,1111 | 328,2222 | 632,8333 |
| Оборотный капитал- всего | 146,9444 | 283,1944 | 449,8611 | 574,8611 |
| Изменение оборотного капитала | 146,9444 | 136,25 | 166,6667 | 125 |
| Коэффициент оборачиваемости | 2,26 | 4,56 | 5,1 | 6,12 |
Отчет по прибыли, тыс. руб.
Таблица 16
| Наименование показателя | 1999 г. | 2000 г. | 2001 г. | 2002 г. |
| Валовая прибыль | 66,5 | 258,0556 | 458,8056 | 704,0833 |
| Налоги из прибыли | 10,25 | 34 | 54,66667 | 78,91667 |
| Чистая прибыль | 56,25 | 224,0556 | 404,1389 | 625,1667 |
| Возврат кредита и проценты | 16,66667 | 107,3889 | 1460,139 | 0 |
| Прибыль, направленная на развитие производства | 33,43889 | 110,0278 | 149,1667 | 107,5 |
| Распределяемая прибыль | 6,144444 | 6,638889 | 108,7222 | 517,6667 |
| То же, нарастающим итогом | 0 | 6,638889 | 115,3611 | 633,0278 |
| Дивиденды - всего | 0 | 6,638889 | 86,11111 | 228,6944 |
| То же, нарастающим итогом | 0 | 6,638889 | 106,6389 | 321,4444 |
| В том числе: Дивиденды инвестору (гарантированные) | 0 | 6,638889 | 25,83333 | 68,61111 |
| То же, нарастающим итогом | 0 | 6,638889 | 32,47222 | 101,0833 |
| Остаток прибыли | 6,144444 | 0 | 22,61111 | 288,9722 |
График погашения инвестиционного кредита
Таблица 17
| Наименование показателя | 1999 г. | 2000 г. | 2001 г. | 2002 г. | Всего | ||||||||||
| 2 кв. | 3 кв. | 4 кв. | 1 кв. | 2 кв. | 3 кв. | 4 кв. | 1 п/г | 2 п/г | |||||||
| Проценты за кредит | 0,00 | 0,00 | 16,67 | 5,56 | 5,56 | 5,56 | 4,61 | 6,81 | 3,33 | 0,00 | 38,14 | ||||
| Возврат основного долга | 0,00 | 0,00 | 0,00 | 0,00 | 0,00 | 37,50 | 48,61 | 69,44 | 66,67 | 0,00 | 222,22 | ||||
| Всего | 0,00 | 0,00 | 16,67 | 5,56 | 5,56 | 43,06 | 53,22 | 76,25 | 70,00 | 0,00 | 270,31 | ||||
Расчет безубыточности и запаса финансовой прочности
Таблица 18
| Наименование показателя | 1999 г. | 2002 г. |
| Объем продаж, тыс. руб. | 402,78 | 4652,78 |
| Условно - постоянные расходы , тыс. руб. | 113,53 | 1028,56 |
| Удельный вес условно - постоянных расходов в объеме продаж, % | 21,00 | 21,33 |
| Точка безубыточности, тыс. руб. | 182,50 | 1669,72 |
| Запас финансовой прочности, тыс. руб. | 220,28 | 2983,06 |
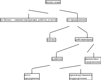
Схема №1.
Список литературы:
1. Алексеева М.М. Планирование деятельности фирмы: Учебно-методическое пособие. –М.: Финансы и статистика, 1997. – 248 с.
2. Деловое планирование (Методы. Организация. Современная практика): Учеб. пособие / Под ред. В.М. Попова. – М.: Финансы и статистика, 1997. – 368 с.
3. Любанова Т.П., Мясоедова Л.В., Грамотенко Т.А., Олейникова Ю.А. Бизнес-план, Учебно-практическое пособие. – М.: «Издательство ПРИОР», 1998. – 96 с.
4. Стратегическое планирование / Под ред. Уткина Э.А. – М.: Ассоциация авторов и издателей «ТАНДЕМ». Издательство ЭКМОС, 1998. – 440 с.
5. Уткин Э.А., Кочетова А.И. Бизнес-план. Как развернуть собственное дело. – М.: АКАЛИС, 1996. – 175 с.
Э.А. Уткин. «Профессия - менеджер», Экономика, 1992г., 181 стр.
7. Фатхутдинов Р.А. Производственный менеджмент. Учебник для вузов. – М.: Банки и биржи, ЮНИТИ, 1997. – 447 с.
8. Финансовый менеджмент: Учебник для вузов/ Г.Б. Поляк, И.А. Акодис, Т.А. Краева и др.; Под ред. Г.Б. Полякова. – М.: Финансы, ЮНИТИ, 1997. – 518 с.
9. Финансы в управлении предприятием/ Под ред. А.М. Ковалевой – М.: Финансы и статистика, 1995. – 160 с.
10. Шеремет А.Д., Сайфулин Р.С. Финансы предприятий. – М.; ИНФРА-М, 1997. – 343 с.
11. Экономика: Учебник/ Под ред. доц. А.С. Булатова. 2-е изд., перераб. и доп. – М.: Издательство БЕК, 1997. – 816 с.
В.А. Трубицын «Успех и Бизнес –план», Ставрополь, 1997г., 175стр.
В.М. Маидрица «Руководителю», Ставрополь, 1989г., 149стр.
Н.Г. Любимова «Менеджмент – путь к успеху», Агропромиздат, 1992г. 57с.
О.В. Резиченко «Государственное предприятие», Политиздат Украины, 1989г., 144стр.
1 Райзберг Б.А., Лозовский Л.Ш., Стародубцева Е.Б. Современный экономический словарь-2-е изд., исправ.-М.: ИНФРА-М, 1998.- с.249.
2 Стратегическое планирование /Под ред. Уткина Э.А. – М.: Ассоциация авторов и издателей «ТАНДЕМ». Издательство ЭКМОС, 1998. – 440 с.
3 Райзберг Б.А., Лозовский Л.Ш., Стародубцева Е.Б. Современный экономический словарь-2-е изд., исправ.-М.: ИНФРА-М, 1998.- с.35.
4 См., например, Уткин Э.А. Бизнес – план. Организация и планирование предпринимательской деятельности. – М.: Ассоциация авторов и издателей «Тандем». Издательство ЭКМОС, 1997. – с.10.
5 Любанова Т.П., Мясоедова Л.В., Грамотенко Т.А., Олейникова Ю.А. Бизнес-план, Учебно-практическое пособие. – М.: «Издательство ПРИОР», 1998. – с. 7
6 См. например, Любанова Т.П., Мясоедова Л.В., Грамотенко Т.А., Олейникова Ю.А. Бизнес-план, Учебно-практическое пособие. – М.: «Издательство ПРИОР», 1998. – с. 10.
7 См., например, Ковалев В.В. Финансовый анализ: управление капиталом. Выбор инвестиций. Анализ отчетности.-2-е изд., перераб. и доп.-М.: Финансы и статистика, 1997.-с. 475.
8 В связи с увеличением объема производства планируется снижение себестоимости к 2002 году по видам электрической техники от 9 до 12.5 %.
9 Расчеты выполнены в неизменных ценах по состоянию на 14 декабря 1998 г.















