160337 (623040), страница 2
Текст из файла (страница 2)
Постоянные (условно-постоянные) затраты — это расходы, которые остаются сравнительно неизменными в течение бюджетного периода, независимо от изменения объемов продаж (например, управленческие расходы, амортизация). В действительности эти расходы постоянными в буквальном смысле слова не являются. Они возрастают вместе с увеличением масштабов хозяйственной деятельности (например, с появлением новых продуктов, новых бизнесов, филиалов или представительств в других регионах) более медленными темпами, чем рост объемов продаж, или растут скачкообразно. Поэтому их и называют условно-постоянными.
Переменные (условно-переменные) затраты — это расходы, которые изменяются в прямой пропорции в соответствии с увеличением или уменьшением общего оборота (выручки от реализации). Эти расходы непосредственно связаны с операциями предприятия по закупке и доставке продукции потребителям (стоимость приобретенных товаров, сырья, комплектующих, некоторые расходы по переработке, например электроэнергия и т. п.). Условно-переменными их называют потому, что прямо пропорциональная зависимость от объема продаж на самом деле существует лишь до поры до времени или в определенный период. Доля этих расходов в какой-то период может измениться (поставщики поднимут цены, темп инфляции отпускных цен может не совпадать с темпом инфляции этих издержек и т. п.). А это будет означать, что с данного периода переменные затраты хотя и будут изменяться, как и прежде, прямо пропорционально объему продаж, но на другом уровне (с другим удельным весом).
Прямые расходы — это те расходы, которые непосредственно и полностью относятся на себестоимость данной продукции. Они непосредственно связаны с хозяйственной деятельностью и формируют себестоимость продукции (стоимость закупленных сырья, материалов, комплектующих, расходы на заработную плату по их переработке и на производственное обслуживание).
Накладные расходы — это расходы, косвенным образом связанные с производством данного продукта, бизнеса или хозяйственной деятельностью фирмы, являлись условием ее существования как организации. Косвенные расходы предназначены для различных целей, их нельзя непосредственно отнести на стоимость отдельного продукта, контракта, клиента (например, реклама, административные расходы, издержки связи).
Главный критерий распределения расходов по основным категориям — их экономическое содержание, а не место в принятой системе бухгалтерской отчетности.
В литературе по финансовому менеджменту существует и более детальная классификация затрат с выделением полупеременных и полупостоянных затрат.
Полупеременные затраты имеют черты как постоянных, так и переменных расходов, т. е. изменяются в зависимости от товарооборота более высокими темпами, чем постоянные, но не прямо пропорционально, как переменные. Эти расходы отражаются обычно в составе накладных расходов (некоторые коммерческие расходы, например расходы на рекламу).
В практике бюджетирования прямые и условно-переменные расходы могут планироваться одинаковым образом — в зависимости от изменения объема продаж или объема производства. Точно так же условно-постоянные и полупеременные расходы могут планироваться как накладные. Поэтому при распределении затрат в рамках финансового планирования можно ограничиться разделением на две категории по принципу их нормирования: прямые (все переменные) и накладные (все постоянные, условно-постоянные и полупеременные). Для более точного планирования всех видов затрат, для учета полупеременных затрат или национальных особенностей поведения отдельно взятых условно-постоянных затрат собственно и необходимы операционные бюджеты. Они призваны помогать составителям бюджетов учитывать в деталях все виды издержек производства, обращения и управления и специфику их начисления, планирования, отнесения куда- и на что-либо. Конкретный набор производственных и операционных расходов также меняется от бизнеса к бизнесу и поэтому должен определяться самостоятельно руководителями компании. Какие затраты отнести к переменным, а какие к постоянным в процессе бюджетирования — дело разработчиков бюджета.
В практике финансового планирования нормировать прямые затраты в соответствии с традициями бухгалтерского учета не обязательно. В бухгалтерском учете к прямым затратам относятся обычно те, чья стоимость непосредственно переходит на весь объем произведенной (реализованной, отгруженной) продукции. В бюджетировании все виды затрат, включаемых в состав прямых, можно нормировать в виде определенного процента от объема продаж. (Ведь в бюджетировании важно установить лимиты, общие ограничения изменения затрат, а не производить скрупулезный, до копейки, подсчет их, как это принято в бухгалтерском учете.) В этом случае размер таких затрат будет меняться при изменении объемов продаж. А при отсутствии последних также будет равен нулю, хотя предприятие уже может приобрести, например, сырье или материалы, которые нужно отнести к прямым затратам.
В бюджетировании важно учитывать (планировать, нормировать, контролировать) наиболее важные (критические) статьи затрат для данного бизнеса. Однако эта проблема усугубляется еще и тем, что для каждого отдельного предприятия или фирмы даже одной и той же отрасли или региона в качестве критических могут выступать самые разные ресурсы. Какие ресурсы (виды затрат или расходов) должны быть выделены в бюджете доходов и расходов в качестве отдельных статей, для каких должны составляться операционные бюджеты — все это целиком зависит от руководителей фирмы.
Прямые расходы и их состав могут определяться руководителями предприятия или фирмы самостоятельно. В зависимости от вида бизнеса конкретный набор расходов, относимых к прямым затратам, может меняться, но в целом здесь выделяют три основные статьи:
- оплата сырья, товаров, материалов, комплектующих, приобретаемых на стороне, у поставщиков или субподрядчиков;
- оплата операционных (производственных, эксплуатационных) расходов, непосредственно связанных с ростом или уменьшением объема продаж (общего и (или) чистого оборота);
- расходы на заработную плату так называемого основного производственного персонала, чья численность и оплачиваемое рабочее время также напрямую связаны с объемами продаж.
Прямые затраты — это все затраты, которые можно проследить и отнести к продукту, клиенту, контракту (например, стоимость закупленных товаров, транспортные расходы, комиссионные посредникам, услуги субподрядчиков). Прямые (переменные) затраты могут быть подсчитаны двумя способами:
- на основе норм расхода сырья, материалов, электроэнергии, затрат труда и т. п. на единицу изделия (часто это сделать весьма затруднительно, особенно на период более шести месяцев в условиях высокой инфляции или для нового бизнеса);
- на базе доли отдельных видов затрат в себестоимости продукции (в процентах). В последнем случае при планировании бизнеса могут устанавливаться нормативы в виде фиксированного процента в выручке от реализации (товарооборота). Снижение норматива обеспечивается специальными мероприятиями организационно-технического характера (повышение производительности труда, поиск более дешевых источников сырья и т. п.) и требует специального пояснения при составлении бюджета.
При расчете прямых затрат учитывается заработная плата так называемого основного производственного персонала, т. е. всех работников (основных и вспомогательных рабочих, инженерно-технических работников и специалистов, работающих посменно, чья численность, а значит, и заработная плата изменяются прямо пропорционально росту объемов продаж). Если такой зависимости ни для одной из категорий персонала нет, то издержки на заработную плату к прямым затратам могут не относиться вообще. В случаях, когда трудно отнести какие-либо затраты к прямым или накладным расходам (невозможно решить, изменяются ли данные издержки прямо пропорционально объему продаж), целесообразнее такие виды расходов включать в накладные.
В накладные расходы включаются все виды постоянных или условно-постоянных затрат, т. е. те затраты, величина которых не зависит прямо пропорционально от объема реализации. Поэтому при планировании будущих затрат принято предусматривать некоторое снижение доли этих затрат в чистой выручке по мере роста объемов продаж. В зависимости от вида бизнеса принимается конкретный набор расходов, относимых к накладным, но в целом здесь обычно выделяют три основные группы затрат [23, с. 123]:
- управленческие расходы — это издержки на заработную плату работников аппарата управления (ИТР и АУП) предприятия или фирмы, их структурных подразделений, вспомогательного персонала, представительские, командировочные расходы, расходы на служебный транспорт, аренду, услуги юристов, консультантов, аудиторов со стороны, хозяйственные нужды, канцелярские товары, малоценное офисное оборудование и т. п.;
- коммерческие — расходы по продаже и рассылке, по продвижению продукта на рынке и по его доставке потребителю (реклама, транспортные расходы, заработная плата сбытового персонала и т. п.);
- прочие накладные — расходы по обслуживанию кредитов и займов, амортизация основных фондов и нематериальных активов и др.
Управленческие расходы могут определяться следующими методами.
1. Определяются фактические издержки на оплату труда персонала, аренду, ремонт и т. п. за прошлые периоды (на основании план-факт анализа) и затем их сумма принимается за лимит на предстоящий бюджетный период (планирование от достигнутого). Если увеличение объемов продаж, инфляция и другие факторы требуют увеличения соответствующих расходов, то это увеличение осуществляется таким образом, чтобы доля управленческих расходов в выручке от реализации не повышалась (лучше, чтобы плавно снижалась), т. е. управленческие расходы возрастали бы более низкими темпами, чем рост объемов продаж.
2. Доля управленческих расходов (также на базе анализа прошлых периодов) может быть установлена в виде фиксированного процента от объема продаж (чистой нетто-выручки от реализации) с тем, чтобы позволить руководителям оперативно маневрировать имеющимися в их распоряжении ресурсами, дать стимул к увеличению объемов продаж или к сокращению аппарата управления и сопутствующих затрат при ухудшении хозяйственной конъюнктуры. Этот метод наиболее характерен для трудо- и капиталоемких отраслей.
3. Определяется доля управленческих расходов в объеме условно-чистой продукции (сумма фонда оплаты труда и балансовой прибыли) отдельного бизнеса за прошлые периоды. В соответствии с ней устанавливаются лимиты на предстоящий период.
Коммерческие расходы определяются, как правило, в зависимости от стратегии маркетинга, при этом обычно используются следующие методы [18, с 70]:
- в процентах от товарооборота;
- в расчете на единицу реализуемого товара;
- на основе исследований рынка (стоимость рекламной кампании);
- общие расходы на основе тенденций прошлых периодов.
Применительно к накладным расходам может существовать проблема распределения так называемых общеорганизационных расходов, которые нельзя непосредственно определить по данному виду бизнеса. Доля общеорганизационных управленческих или коммерческих расходов отдельного бизнеса может быть установлена на основе доли бизнеса в:
- общем объеме продаж компании (наихудший вариант — в стоимостном выражении, может быть, поэтому чаще всего применяемый в России; немного лучше — в натуральных единицах измерения);
- общей численности занятых;
- совокупном фонде оплаты труда (еще лучше);
- общих активах компании (в современной теории финансового менеджмента считается, что такой подход хороший, но в России он практически не используется, поскольку составлять расчетные балансы — а без них никуда — для отдельных видов бизнеса в нашей стране не принято).
Одинаковые затраты для компаний одной и той же отрасли или даже для однопрофильных структурных подразделений одной и той же компании могут быть в одном случае отнесены к категории переменных, а в другом — к постоянным издержкам. Единственный универсальный критерий здесь может быть один — изменяются ли данные издержки пропорционально (прямо пропорционально) изменению объемов продаж или нет. И все. Необходимо сразу же заметить, что ничего похожего в практике бухгалтерского учета России нет. Такое разделение производится только в документах международного образца.
2. ФОРМИРОВАНИЕ БЮДЖЕТА НА ПРЕДПРИЯТИИ И КОНТРОЛЬ ЕГО ИСПОЛНЕНИЯ
-
ФОРМИРОВАНИЕ БЮДЖЕТОВ
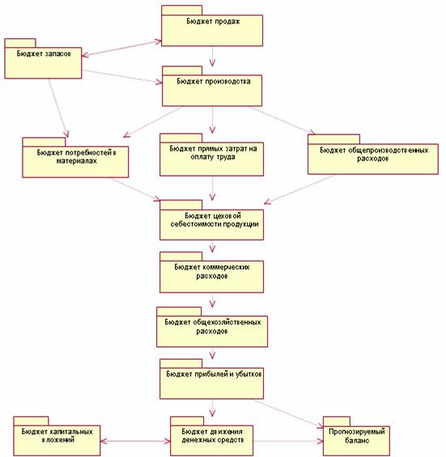
Операционный и финансовый бюджет образуют генеральный бюджет предприятия (Рис. 1). Существуют и другие взаимосвязи в частности, бюджет потребностей в материалах влияет на бюджет движения денежных средств, но эта зависимость на схеме не показана.
Поскольку основой для разработки финансовых планов являются бюджеты текущей деятельности, рассмотрим далее порядок составления текущих бюджетов.
Операционные бюджеты [15, с. 309]
К операционным бюджетам относятся:
- Бюджет продаж
- Бюджет запасов
- Бюджет производства
- Бюджет потребностей в материалах
- Бюджет прямых затрат на оплату труда
- Бюджет общепроизводственных расходов
- Бюджет цеховой себестоимости
- Бюджет коммерческих расходов
- Бюджет общехозяйственных расходов
- Бюджет капитальных вложений
Рис. 1 Схема формирования бюджетов на предприятии
На базе проведенного рыночного анализа отделом маркетинга, договорам намерений, договорам купли продажи, заключенными отделом продаж и поступивших заявок на покупку продукции формируется бюджет продаж продукции предприятия (Рис. 2).















