150609 (621299), страница 2
Текст из файла (страница 2)
Вольфрамовые контакты 7 должны быть всегда чистыми и отполированными. Это предохраняет их от сгорания (эрозии).
1.4 Резонатор
Второй важный узел генератора — колебательный контур, с катушкой самоиндукции, имеющей повышающую напряжение обмотку (резонатор Удена).
Основанием катушки резонатора длиною 180 мм (рис. 3) служит трубка 1 из бумаги (4—5 оборотов). На расстояние 80 мм от края, прокалывается в трубке отверстие, куда просовывается провод 3; выводится из трубки на 80—100 мм.
Хорошо изолированный провод должен быть в диаметре 0,2—0,25 мм, эмаль — с шелковой или бумажной оплеткой. Обмотку 2 производится вплотную, виток к витку, не более 100 витков в одном ряду — в противном случае между смежными рядами будет слишком велика разность потенциала и произойдет междурядный пробой.
Рис. 3 Резонатор (автотрансформатор).
Каждый ряд обмотки обворачивается двумя или, если бумага тонкая, то и тремя оборотами (с нахлесткой) чистой бумаги. Ширина изолирующего слоя бумаги равна длине трубки—180 мм. На трубку, таким образом, наматывается до 30 рядов (3000 витков). После окончания обмотки покрывается слоем в три-четыре оборота писчей бумаги 9, через которую пропускаем конец обмотки 5. Это — повышающая, т. е. вторичная, обмотка. Смещение обмотки 6 по отношению к трубке обусловлено выходящим проводом 3. Между проводом 3 и шиной 8 может быть воздушное пробойное перекрытие во время работы генератора на больших напряжениях. Правая сторона резонатора, залитая парафином, от этого застрахована.
Первичная обмотка наматывается в том же направлении на вторичную, шиной 3,51 мм либо проводом с эмалевой или бумажной изоляцией (диаметром 1,2 мм) в три параллельных проводника (наматывается 9—10 витков). Концы обмоток припаиваем к высоковольтному конденсатору на 2500 пикофарад (емкостная защита).
По окончании намотки автотрансформатора высокой частоты его необходимо часа три поварить в белом парафине до обезвоживания бумаги, до полного пропитывания катушки. Катушка после отвердевания в парафина остужается. Потом снова нагревается парафин, погружается в него катушка и, не давая ей нагреться, быстро вынимается. Так необходимо поступать несколько раз, пока вся катушка не будет залита парафином и у обмотки не останется воздушных пузырьков.
Автотрансформатор выдерживает до 200 тыс. в эффективного напряжения.
Индуктивный регулятор делается по типу обычного реостата для регулировки накала радиоламп, но больших размеров. На полоску из фибры или алюминия, изолированного лейкопластом, толщиной 1,5—2, шириной 15 и длиной 160— 180 мм, наматывается медная с бумажной изоляцией проволока 1,5 мм. В одном регуляторе полоска остается ненамотанной на 15—20 мм, чтобы можно было его выключать. Полоска с намоткой сворачивается в кольцо. Концы ее закрепляются на угольнике винтами или заклепками. В центральное отверстие угольника проходит ось ползущего контакта. Обмотка пропитывается лаком для закрепления ниточной оплетки. На ребре полоски наждачной или стеклянной бумагой счищаем изоляцию (для коммутации между проволокой и ползучим контактом).
Устройство ясно видно на рис. 1. Верхняя дека педали должна быть тщательно изолирована от токонесущих деталей. Рекомендуется покрыть педаль добавочным изолирующим слоем из гетинакса, текстолита или эбонита: когда экспериментатор испытывает на себе аппарат, гвозди обуви могут соприкоснуться с токонесущими частями педали, и ток технической частоты пройдет через него.
Контакты изготовляются из жести. Пружина из трансформаторной стали является продолжением верхнего контакта. Оба контакта электрически связаны с двумя болтами, к которым крепятся провода. Подводящие клеммы педали закрываются щитком из диэлектрического материала.
Для защиты колебательного контура от технической частоты: и для повышения пробойного напряжения конденсаторов их монтируют последовательно (рис. 1).
Само фотографирование происходит в системе плоского конденсатора, основным инструментом которого являются обкладки, т. е. две металлические пластинки. Пользоваться можно и одной обкладкой и двумя одновременно. В описанных выше опытах принимали участие мелкие предметы, помещавшиеся между двумя обкладками. Человек же, растения на корню и крупные предметы экспонируются только с помощью одной обкладки.
Во время фотографирования надо прикрывать фотопленку черным экраном, чтобы избежать засвечивания фотоснимка.
1.5 Дисковая обкладка
Из плоских обкладок целесообразна дисковая обкладка без углов (рис. 4). С нею удобно выбирать участок и на теле, и на растениях.
Рис. 4 Дисковая обкладка.
Для фотографирования листьев растений без отрыва от стебля необходимо применить плоские металлические обкладки, которые укрепляем на подвижной крестовине из диэлектрика и с внутренней стороны покрыли их целлулоидом с пазами для фотопленок. Эти фотоклещи изображены на рис. 5.
Лист растения кладется на фотопленку нижней обкладки, в которой на переднем крае сделан прорез для черенка. С помощью фотоклещей получаются снимки и с других плоских предметов.
При фотографировании растения на корню можно подключать обе обкладки фотоклещей — или к одному (активному) полюсу генератора или к двум разноименным. Это придает своеобразие картинам на снимках. В первом случае в фотографировании участвует все растение, начиная с корней, во втором только один лист, причем электрическая корона вокруг него не образуется, как это бывает при однополюсной съемке.
Рис. 5 Фотоклещи.
Увеличение фотографируемой площади требует повышения мощности, и экспериментатор вынужден компенсировать недостающую мощность удлинением времени экспозиции, а это неблагоприятно отражается на качестве фотоснимка. Выход — в максимальной стабилизации времени экспозиции с помощью вращающегося ролика (рис. 6).
На рис. 7 изображен набор таких обкладок, рабочая часть которых по конфигурации диаметрально противоположна форме фотографируемого участка. Эти обкладки не требуют установки разрядного промежутка между предметом и фотопленкой.
Рис. 6 Вращающийся ролик.
При фотографировании, после того как роликовая обкладка покинет «старт», необходимо включить генератор и выключить, когда она дойдет до «финиша».
Рис. 7 Набор роликовых обкладок.
Рис. 8 Разновидность роликовой обкладки.
После этого отрывается обкладка от фотопленки, иначе между ними вспыхнет искра и завуалирует негатив.
На рис. 8 изображена другая разновидность роликовой обкладки.
В пазы прибора под черный экран вставляется фотопленка, взаиморасположение которой с роликом на всем протяжении одинаково, и фотографирование происходит по строго заданному направлению. Скорость ролика и его нажим на фотопленку можно регулировать. В действие он приводится пружинным механизмом. Прибор накладывается на предмет;
ролик запускается нажимом кнопки.
Основание обкладки делается из твердого диэлектрика.
Для съемки цилиндрических предметов применяют эластичную обкладку (рис. 9). Гибкая спиральная пружина укреплена на двух рукоятках из диэлектрика. Фотографируемый предмет, покрытый фотопленкой, обхватывается по окружности такой обкладкой и с помощью рукояток, зажатых в руке, передвигается вдоль фотопленки. Если экспонируемый участок идет на конус, то пружина благодаря своей упругости плотно облегает через фотопленку такой участок, и снимок на всем протяжении получается равномерным.
Рис. 9 Эластичная обкладка.
Такими были собраны первые кирлиан приборы супругами Кирлиан.
2 Современные схемы Кирлиан – прибора и компоненты для их сборки
2.1 Схема №1
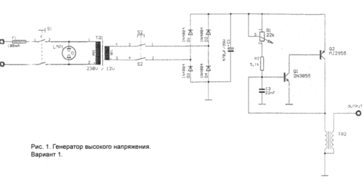
Рисунок № 1 показывает схему простого высокочастотного генератора высокого напряжения, который можно собрать на обыкновенной плате. Эта схема питается от напряжения 230 Вольт. S1 - основной выключатель, который соединяет сеть с прибором. Трансформатор выдаёт переменное напряжение 12 Вольт. Кнопка S2 включает прибор в рабочий ток. Затем идёт выпрямление тока при помощи диодов D1-D4 и конденсатора C1. Конденсатор C2, сопротивления R1 и R2, трансформатор TR2 создают колебательный контур, частота в котором регулируется при помощи потенциометра R1. Транзисторы Q1 и Q2 способствуют тому, чтобы колебания были незатухающими. Во время работы они могут сильно нагреваться, поэтому необходимо снабдить их охладителями. TR2 представляет собой обыкновенную катушку зажигания, которая используется в автомобильных моторах. На выходе "output" получаем высокочастотный ток высокого напряжения. Длительность импульса на выходе регулируется вручную, т.е. временем нажатия кнопки S2. Лампочка LMP1 сигнализирует о готовности генератора к работе.
2.2 Схема № 2
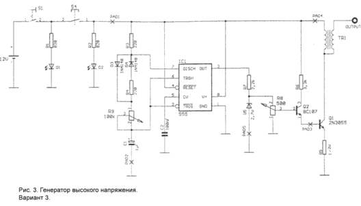
представляет собой почти туже схему, что и рисунок 1 - их левые части равны до конденсатора С2. В остальной части вместо колебательного контура применяется автоколебательный мультивибратор. При чём C1 заряжается через R2 и R3 до тех пор, пока напряжение на С1, идущее от IC1A, не достигнет высшей границы. Затем С1 разряжается до нижней границы. Затем процесс повторяется снова и т.д. IC1B включён как возбудитель. При этом оставшиеся IC1C и IC1D не весят просто в воздухе, а заземлены. Q1 и Q2 образуют вместе с оставшимися сопротивлениями двухступенчатый выход, который подаётся на катушку зажигания TR2 от автоколебательного мультивибратора в режиме посылаемых сигналов. На выходе "output" получаем искомое напряжение.
2.3 Схема № 3
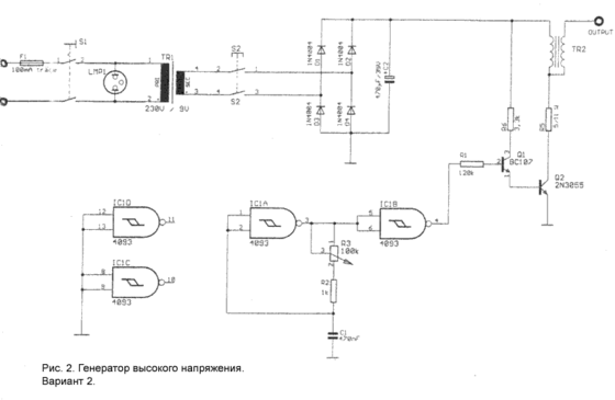
которая не зависит от электрической сети, т.к. она работает от 12V. Поэтому она удобна тем, что её можно использовать для сборки переносного Кирлиан-прибора. В качестве 12-вольтового источника питания может служить обыкновенный автомобильный аккумулятор (например, 12V\1,8А). Однополярный выключатель S1 служит в качестве главного выключателя. Зелёный светодиод D1 показывает готовность прибора к работе. Сопротивление R1 понижает силу тока на D1 до 12mA. Однополярная кнопка S4 включает последующую схему в напряжение, но лишь на то время, пока она нажата. В это время горит красный светодиод D2, через который проходит ограниченный сопротивлением R2 ток. Затем следуют два блока: осциллятор и выходная ступень. Основной частью осциллятора является распространённый универсальный таймер 555 (NE 555). Он обозначен на схеме IC1. Его массой служит Pin1, а на Pin8 подводится положительное напряжение. Конденсатор C1 заряжается через сопротивление R3, конденсатор D3 через R9. При достижении верхнего порога напряжения, которое будет равно 2/3 подводящегося напряжения, внутренний транзистор включает Pin7 на массу, при этом через R9, R4 и D4 разражается конденсатор C1. При достижении нижнего порога напряжения, которое равно 1\3, разрядка прекращается, т.к. Pin7 запирается. Начинается следующий заряжающий цикл.
Благодаря диодам D3 и D4 достигается равное время зарядки и разрядки. При этом IC1 согласуется с заряженным состоянием конденсатора C1, т.е. IC1 "чувствует" какой порог напряжения достигнут - верхний или нижний. Для этого ему служат Pin2 и Pin6, которые меряют нижнее и верхнее пороговое напряжения соответственно. Во время зарядного цикла через Pin3 проходит ток, а во время разрядного цикла Pin3 замыкается на массу. При этом выход Pin3 пульсирует в с частотой разрядного и зарядного циклов. Оба эти цикла равны, как и сопротивления R3 и R4. Поэтому период колебаний рассчитывается по формуле T=1,4(R3+R9)C1. Теперь если мы подставим в эту формулу значения элементов, указанных в таблице, то мы получим частоту от 7,1 до 3,2 kHz с учётом рабочей области потенциометра R9. Но это только расчётная частота, т.к. на практике из-за различных допусков элементов получается некий разброс расчётного значения. Pin5 можно подключить к управляющему напряжению, если деление тока в отношении 1/3 к 2/3 кому-то не понравится. В показанной же схеме Pin5 и С2 замкнуты на массу во избежании колебаний IC1. Теперь вернёмся к выходу Pin3, который запитан на выходной блок. Выходной блок состоит из сопротивлений R7 и R8. Благодаря диоду D5 на сопротивлении R8 подаётся не более чем 2,7V. На контактах ползунка R8 снимается напряжение от 0 до 2,7V. Так как база-эмиттер напряжение на транзисторах Q1 и Q2 составляет 2 х 0,7 = 1,4V, то напряжение на R5 едва превысит 1,3V. Поэтому сила тока в цепи коллектора транзистора Q2 не будет выше 1,3А. Такая схема помогает достичь ограничения силы тока, подающегося на трансформатор TR1. Эта необходимая мера нужна для предохранения первичной обмотки катушки от перегорания, т.к. её сопротивление относительно мало.














