132709 (619770), страница 4
Текст из файла (страница 4)
31,2% дітей, що провокують конфліктні ситуації у початкових класах виховується у неповних сімях; найбільший процент "конфліктних" дітей походить з робітничо-заводських сімей і сімей торгових працівників та будівельників; у 32,6% сімей, у яких виховуються молодші школяри, схильні до постійних конфліктів, панує несприятливий емоційний мікроклімат.
На третьому етапі дослідження було проаналізовано всі розглянуті показники з метою виділення найбільш значущих з точки зору їх впливу на рівень конфліктності молодших школярів. Для цього використовувались методи багатомірного статистичного аналізу - кореляційний, кластерний і факторний аналіз.
За результатами кореляційного аналізу даних (методом Спірмена) було охарактеризовано структуру взаємозвязків між 23 дослідженими показниками, що корелюють між собою. Здійснення кореляційного аналізу дозволило виділити вужчий набір значущих змінних, які більшою або меншою мірою впливають на рівень показників конфліктності молодших школярів. Визначення ж більш суттєвих характеристик і факторів потребувало поглибленого аналізу - і не лише досліджених показників, а й структури конфліктної поведінки.
У зв´язку з цим нами були ретельно проаналізовані показники конфліктності в підгрупах І, ІІ, ІІІ і ІV дітей молодшого шкільного віку. [Див. Додаток 4, 5] Традиційно виділяють три рівні конфліктності за тестом Басса - Даркі: низький, середній і високий. Однак більш глибокий аналіз отриманих даних дозволив встановити, що серед досліджуваних молодших школярів з високим рівнем конфліктності та схильності до провокування конфліктних ситуацій досить чітко виділяється група дітей, у яких показники конфліктності (за тестом Басса - Даркі) [Див. Додаток 1] досягають 80-100% -го рівня, тобто досить чітко визначилися дві підгрупи - з високим і з дуже високим рівнем конфліктності. В подальшому нами аналізувались три групи досліджуваних молодших школярів: діти з середнім, високим і дуже високим рівнем конфліктності.
З метою виявлення статистично достовірних взаємозвязків між 23 корелюючими показниками був застосований метод кластерного аналізу. Якісний аналіз усіх одержаних кластерграм дозволив виявити тенденцію: якщо в молодших школярів із середнім рівнем конфліктності (за тестом Басса - Даркі) схильність до конфліктних ситуацій найтісніше повязана з показниками індивідуально-особистісного розвитку (емоційна нестабільність, самооцінка, рівень домагань, рівень розвитку логічного мислення, успішність навчання, здатність прогнозувати наслідки своєї поведінки, екстраверсія), то у молодших школярів з високим рівнем конфліктності, схильність до провокування або у участі у конфліктних ситуаціях більш повязані із соціально-психологічними чинниками (загальна інтернальність, самоконтроль, моральні уявлення, соціальна взаємодія, характер емоційного клімату в сім´ї, склад сім´ї). Здійснення факторного аналізу методом головних компонентів та методом головних осей дозволило уточнити досліджувані внутрішні взаємозв´язки між показниками, а також визначити їх прогностичну значущість щодо їх впливу на зростання рівня конфліктності дітей молодшого шкільного віку.
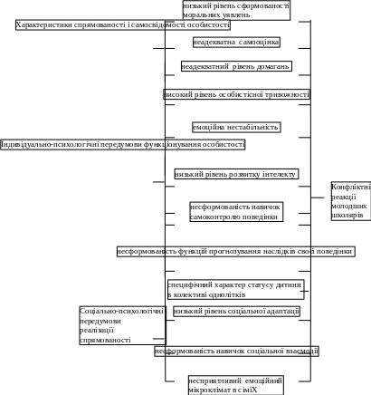
На основі кореляційного, кластерного і факторного аналізу був виділений комплекс показників, які мають найбільш значущий вплив на рівень схильності до конфліктів дітей молодшого шкільного віку. Результати дослідження свідчать, що на формування й закріплення конфліктних форм реагування молодших школярів суттєво впливають специфічні властивості. Це характеристики спрямованості і самосвідомості особистості, а також індивідуально-психологічні передумови функціонування особистості та соціально-психологічні передумови реалізації cпрямованості особистості молодших школярів, схильних до конфліктної поведінки. Зазначені показники були включені до психологічного симптомокомплексу, котрий являє собою сукупність індивідуально-особистісних та соціально-психологічних характеристик дітей даної вікової групи, що є детермінантами їх конфліктогенних проявів (рис.1).
Рисунок 1. Структура і зміст психологічного симптомокомплексу особливостей молодших школярів, схильних до конфліктних реакцій
Одержані емпіричні дані дають підстави вважати, що своєчасне виявлення в молодшого школяра особливостей, наявних в описаному симптомокомплексі, надасть змогу прогнозувати виникнення в нього схильності до створення конфліктних ситуацій у класі або участі у них, а здійснення цілеспрямованого корекційного впливу на структурні компоненти визначеного симптомокомплексу дозволить знизити кількість та гостроту конфліктів у шкільному колективі.
2.2 Шляхи психологічної корекції схильності до конфліктних реакцій молодших школярів
Проаналізувавши, з урахуванням результатів проведеного психодіагностичного дослідження, основні причини і фактори, що сприяють виникненню схильності до конфліктних ситуацій у дітей молодшого шкільного віку, можна розробити програму психологічного тренінгу корекції конфліктної поведінки для учнів других-третіх класів. Розробляючи цю програму, перш за все потрібно керуватися такими основними принципами: принцип комплексного підходу до психокорекційної діяльності; принцип здійснення корекції в діяльності, у контексті соціальної взаємодії; принцип нормативності розвитку, що передбачає постійне порівняння індивідуальних властивостей дітей з віковою нормою та врахування закономірностей вікового розвитку; випередження у корекційній роботі, тобто врахування зони найближчого розвитку; принцип системності у розвитку психічної діяльності (відповідно і корекція схильності до конфліктів дітей повинна здійснюватися системно); принцип врахування провідного виду діяльності (для молодших школярів це навчання, тому ігрові вправи, які можуть використовуватися, повинні мати навчальний характер).
Основними завданнями тренінгу повинні стати: навчання дітей конструктивних форм поведінки, формування навичок самоконтролю та саморегуляції своїх емоційних станів, зняття надмірного напруження і тривожності, розширення спектру емоційного реагування та умінь конструктивної соціальної взаємодії. Тренінг повинен будуватися на використанні активних (оволодіння техніками ауторелаксації і саморегуляції для стримання і зняття імпульсів, які приводять до виникнення конфліктних ситуацій, використання рухливих ігор і вправ), когнітивних (формування у дітей здатності до аналізу ситуації, своїх переживань, до логічного пошуку шляхів розв´язання конфліктів неагресивними методами) та поведінкових, або біхевіоральних (рольове розігрування критичних життєвих ситуацій, навчання дітей конструктивних форм поведінки, альтернативних конфліктам) способів корекції. Така побудова тренінгу обумовлює і вибір методів роботи: бесіди, етюди, рольове програвання моделей бажаної поведінки в різних життєвих ситуаціях, фізичні вправи та рухливі ігри, образотворча діяльність, техніки ауторелаксації.
Висновки
1. Аналіз наукової літератури з проблем агресії і агресивності свідчить про існування низки факторів, які впливають на формування агресивних форм реагування в молодших школярів. Серед підходів до пояснення природи агресії виокремлюються біологічні, фізіологічні, психологічні, соціальні. Велику увагу дослідники приділяють ситуаційним факторам.
2. Теоретичний аналіз проблеми дав підстави припустити, що для дітей молодшого шкільного віку, схильних до агресивних форм реагування, характерна сукупність специфічних особливостей, придатних до об´єднання у відповідний симптомокомплекс, а спеціально організована робота у рамках психокорекційного тренінгу, орієнтованого на структурні елементи означеного симптомокомплексу, дозволить коригувати агресивну поведінку молодших школярів.
3. Враховуючи основні теоретичні підходи до проблеми агресії, ми розробили психодіагностичний комплекс для вивчення особливостей агресивності та повязаних з нею параметрів. Застосування цього комплексу дозволило дослідити і проаналізувати основні характеристики, властиві дітям з високим рівнем агресивності.
4. За допомогою кореляційного, кластерного і факторного аналізу були виділені найбільш значущі параметри, повязані з агресивністю. Це дозволило розкрити зміст симптомокомплексу особливостей молодших школярів, схильних до агресивних реакцій. Він являє собою сукупність характеристик спрямованості й самосвідомості особистості (зокрема, низький рівень сформованості моральних уявлень, неадекватні самооцінка і рівень домагань), індивідуально-психологічні передумови функціонування особистості (а саме: емоційна нестабільність, високий рівень особистісної тривожності, низький рівень розвитку логічного інтелекту, несформованість навичок самоконтролю поведінки та функцій прогнозування її наслідків) та соціально-психологічні передумови реалізації спрямованості особистості (зокрема, несприятливий емоційний мікроклімат в сім´ї, порушення функцій соціальної взаємодії, специфічний характер статусу дитини у колективі однолітків, загальний низький рівень соціальної адаптації).
5. Здійснення психокорекційної роботи шляхом психологічного впливу на окремі складові симптомокомплексу особливостей молодших школярів, схильних до агресивних реакцій, дозволило вірогідно покращити значення показників фізичної, непрямої, вербальної та загальної агресивності, самоконтролю та прогнозу наслідків своєї поведінки.
6. Узагальнення результатів дослідження дозволило розробити рекомендації щодо организації системи психопрофілактичних заходів, котрі мають здійснюватись водночас у трьох напрямках: робота зі школярами, з їх батьками і з педагогами.
Слід зазначити, що психокорекційна робота в рамках тренінгової групи не знімає дії таких факторів, як моральний і психологічний клімат в сімї, система шкільного і сімейного виховання, фізичні та соціально-психологічні умови мікросередовища. Тому перспективним напрямом дослідження є розробка цілісної системи психологічної роботи з профілактики та корекції особистісних відхилень, яка б охоплювала всіх учасників навчально-виховного процесу.
Додатки
1. Оцінка форм конфліктної поведінки (модифікований варіант Басса - Дарки)
Процедура тестування.
З молодшими школярами тест проводиться індивідуально або маленькими групами
Тестовий матеріал
Якщо я розлючуся, то мені хочеться вдарити когось.
Я ніколи не буваю настільки сердитим, щоб кидатися предметами.
Я легко дратуюся, але швидко заспокоююся.
Якщо мене не попросять по-гарному, я не виконаю прохання.
Мені здається, що до мене бувають часто несправедливі.
Я не люблю коли про мене говорять щось у мене за спиною.
Я не можу удержатися від суперечки, якщо друзі не згодні із мною.
Якщо мені траплялося обдурити когось, я відчував (ла) болісні каяття совісті.
Мені здається, що я не здатний ударити людину.
Коли я дратуюся, то хлопаю дверима.
Іноді люди дратують мене просто своєю присутністю.
Якщо мені не подобається встановлене правило, мені хочеться його порушити.
Іноді мене гризе заздрість, хоча я цього не показую.
Я думаю, що багатьом дітям з нашого класу я не подобаюсь.
Я вимагаю, щоб люди поважали мої права.
Іноді мені на розум приходять думки, яких я соромлюся.
Я знаю людей, які здатні довести мене до бійки.
Іноді я виражаю гнів тим, що стукаю кулаком по столу.
Я часто почуваю себе як порохова бочка, готова вибухнути.
Якщо хтось вдає із себе "головного", я завжди поступаю йому всупереч.
Немає людей, яких я по-справжньому ненавидів би.
Напевно, є досить багато однолітків, які мені заздрять.
Навіть якщо я злюся, я ніколи не кричу.
Школярі, які не хочуть вчитися, повинні відчувати почуття провини.
Я рідко даю здачі, навіть якщо хтось ударить мене.
Я можу згадати випадок, коли був таким злим, що брав перший предмет, що попався, і ламав його.
Я буваю грубуватий стосовно школярів, які мені не подобаються.
Коли із мною розмовляють командним тоном, мені нічого не хочеться робити.
Звичайно я намагаюся приховувати погане ставлення до однолітків.
Іноді мені здається, що наді мною сміються.
Якщо хтось дратує мене, я готовий сказати все, що я про нього думаю.
Мене гнітить те, що я мало слухаюсь своїх батьків.
Якщо хтось першим ударить мене, я не відповім йому.
У суперечці я часто підвищую голос.
Я не дратуюся через дріб'язки.
Коли хтось вдає із себе "головного", я роблю все, щоб він не зазнавався.
Я не завжди одержую те хороше, на що, як мені здається, заслуговую.
У мене немає ворогів, які хотіли б мені нашкодити.
Я часто погрожую однокласникам, хоча й не збираюся приводити погрози у виконання.
Я роблю багато такого, про що згодом жалую.
Ключ до тесту
| 1. | Фізична агресія | 1 | -9 | 17 | -25 | -33 |
| 2. | Непряма агресія | -2 | 10 | 18 | 26 | 34 |
| 3. | Дратівливість | 3 | 11 | 19 | 27 | -35 |
| 4. | Негативізм | 4 | 12 | 20 | 28 | 36 |
| 5. | Уразливість | 5 | 13 | -21 | 29 | 37 |
| 6. | Підозрілість | 6 | 14 | 22 | 30 | -38 |
| 7. | Вербальна агресія | 7 | 15 | -23 | 31 | 39 |
| 8. | Почуття провини | 8 | 16 | 24 | 32 | 40 |
2. Експрес-діагностика поведінкового стилю в конфліктній ситуації















