116308 (617854), страница 5
Текст из файла (страница 5)
Оборудование. Коллекции «Продукты нефтепереработки», «Продукты коксохимической переработки каменного угля»; учебные схемы «Перегонка нефти. Трубчатая печь и ректификационная колонна», «Фрагмент установки каталитического крекинга нефтепродуктов», «Коксохимическое производство», «Основные научные принципы современного химического производства», «Выход продукта и отходы производства. Экологические проблемы».
Нефть – природная смесь углеводородов, обычно содержащая три вида углеводородов (в зависимости от месторождения) – парафины, цикланы и арены (ароматические).
Крекинг – процесс расщепления углеводородов нефти с образованием более легких углеводородов (т. е. с меньшей температурой кипения).
Схема трубчатой печи (1) и ректификационной колонны (2)
Схема получения в лабораторных условиях жидких и газообразных продуктов перегонки нефти (установка И.Т.Сыроежкина)
Термический крекинг протекает при 470–550 °С. Процесс медленный. Образуются углеводороды с неразветвленной цепью, в том числе непредельные углеводороды, легко окисляющиеся и полимеризующиеся. Продукт неустойчив при хранении.
Каталитический крекинг протекает при 450–500 °С в присутствии катализаторов. Скорость процесса больше, чем при термическом крекинге. Происходит изомеризация (разветвление). Продукт обладает большей детонационной стойкостью. Непредельных углеводородов в смеси меньше, следовательно, образующийся бензин более устойчив при хранении.
Пиролиз – это высокотемпературный (700 °С и больше) крекинг без доступа воздуха (продукты – этен, этин, бензол, толуол и др.).
При радикальном разрыве
-связей (связи С–С примерно в середине углеродной цепи и связи С–Н в 2-положении от места разрыва связи С–С) из одной молекулы алкана образуется две сравнительно короткие молекулы новых алкана и алкена. Например, из н-октана получается н-бутан и бутен-1:
Дальнейший пиролиз можно описать такими реакциями:
Схема использования продуктов нефтепереработки
Каменный уголь – твердое горючее ископаемое растительного происхождения. Составные части каменного угля: горючая или органическая часть (основная), влага и минеральные включения, образующие при сжигании золу. Горючая масса содержит элементы С, Н, N, O и S.
В настоящее время ученые разрабатывают экономически выгодные методы получения синтетического жидкого топлива гидрированием угля (с использованием эффективных катализаторов). Другим перспективным способом получения жидкого топлива является его синтез из оксида углерода(II) и водорода.
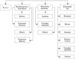
Продукты пиролиза каменного угля
Схема прокаливания каменного угля без доступа воздуха
ЛИТЕРАТУРА
1. Бердоносов С.С., Менделеева Е.А. Химия. Учебник для 9 класса общеобразовательных учреждений. М.: Просвещение, 2003, 224 с.;
2. Бердоносов С.С., Менделеева Е.А., Коробкова М.Н. Химия. Методические рекомендации: 8–9 классы. Пособие для учителей. М.: Просвещение, 2004, 191 с.;
3. Химическая энциклопедия. М.: Большая Советская энциклопедия, 1988–1990; Энциклопедия для детей. Т. 17. Химия. М.: Аванта+, 2000, 640 с.;
4. Цыркин Е.Б., Олегов С.Н. О нефти и газе без формул.
Л.: Химия, 1989, 160 с.; Хаин В.Е. Нефть: условия залегания в природе и происхождение. Соросовский образовательный журнал, 2001, т. 7, № 7;
5. Куров Б. В XXI век на экологически чистом автомобиле. Наука и жизнь, 1999, № 8;
6. Бусаров В. Успех поиска путей (концепция перехода к УР в области энергетической политики). Зеленый мир, 1999, № 16–17;
7. Медоуз Д.Ч., Медоуз Д.Л. За пределами роста. М.: Прогресс, 1994, 304 с.















